
-
生物通官微
陪你抓住生命科技
跳动的脉搏
基于治疗中肿瘤样本的免疫代谢特征预测转移性黑色素瘤免疫检查点阻断治疗反应
【字体: 大 中 小 】 时间:2025年07月03日 来源:Discover Oncology 2.8
编辑推荐:
本研究针对转移性黑色素瘤患者免疫检查点阻断(ICB)治疗响应预测的临床难题,通过弹性网络回归(ENLR)算法构建了基于治疗中肿瘤样本的免疫代谢特征(IMME-ON)。该研究整合了12个免疫代谢通路特征,在三个独立验证队列中取得0.79-0.86的AUC值,显著区分治疗响应者与无响应者,为动态监测ICB疗效提供了新型生物标志物。
免疫检查点阻断(ICB)疗法虽然改变了转移性黑色素瘤的治疗格局,但临床响应率仍不足50%。当前预测标志物如肿瘤突变负荷(TMB)和PD-L1表达均基于治疗前活检,无法反映治疗过程中动态变化的肿瘤微环境(TME)。更棘手的是,代谢重编程与免疫逃逸的交互机制尚未阐明,这成为提高ICB疗效的关键科学瓶颈。
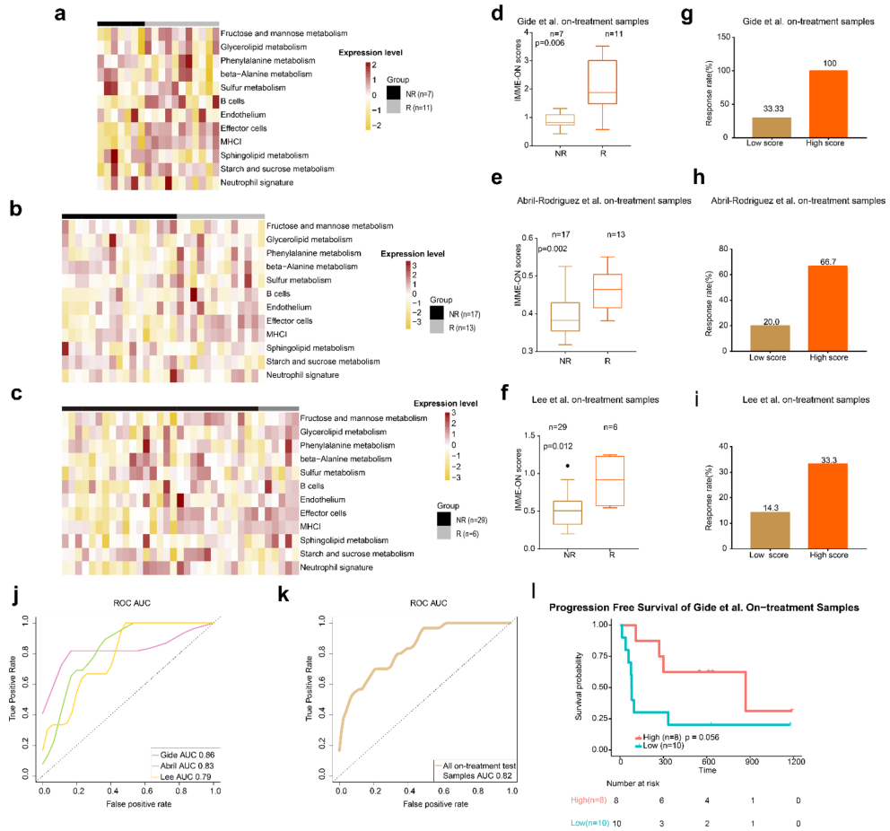
中山大学肿瘤防治中心等机构的研究团队在《Discover Oncology》发表创新研究,首次利用治疗中肿瘤样本的转录组数据,开发出可动态预测ICB疗效的免疫代谢特征。通过分析来自GSE120575等4个公共数据集的143例治疗中样本,研究者发现响应者的糖脂代谢通路和免疫细胞特征显著活跃,最终构建的IMME-ON特征包含12个核心通路,其中果糖甘露糖代谢(权重5.22)和B细胞特征最具预测价值。
研究主要采用三大关键技术:1)基于治疗中肿瘤RNA-seq数据的单样本基因集富集分析(ssGSEA);2)弹性网络回归(ENLR)算法进行特征筛选;3)跨队列验证策略(Riaz队列训练,Gide/Lee/Abril-Rodriguez队列验证)。所有样本均来自接受抗PD-1单药治疗的转移性黑色素瘤患者,严格排除治疗前样本和重复取样病例。
3.1 患者队列
研究纳入54例Riaz队列样本作为训练集(21例响应者/33例无响应者),验证集包含Gide(18例)、Lee(35例)和Abril-Rodriguez(31例)队列。所有患者均接受抗PD-1治疗,中位年龄56岁,男性占比53%,确保队列代表性。
3.2 建立特征评分
通过LASSO回归从69个候选特征中筛选出12个核心特征:

3.3 Riaz队列验证
IMME-ON评分在训练集的AUC达0.86:

3.4 跨队列验证
在Gide(AUC=0.86)、Abril-Rodriguez(AUC=0.83)和Lee队列(AUC=0.79)中保持稳定预测性能:

3.5 独立性验证
多因素Cox分析证实IMME-ON是PFS的独立预测因子(HR=0.32,p<0.001),且与年龄、性别等临床因素无显著相关性。
这项研究开创性地证实了治疗中肿瘤免疫代谢特征的动态预测价值。通过解析果糖代谢 rewiring等关键机制,不仅为ICB疗效预测提供了新型工具,更揭示了代谢干预可能增强免疫治疗效果的潜在靶点。局限在于缺乏治疗剂量等临床参数,未来需开展前瞻性试验验证其临床转化价值。
生物通微信公众号
知名企业招聘