
-
生物通官微
陪你抓住生命科技
跳动的脉搏
硫化氢通过促进中性粒细胞浸润和血管平滑肌细胞功能障碍加剧腹主动脉瘤进展
【字体: 大 中 小 】 时间:2025年07月04日 来源:Communications Medicine 5.4
编辑推荐:
本研究揭示了硫化氢(H2S)在腹主动脉瘤(AAA)中的双重作用机制。瑞士洛桑大学医院团队通过弹性蛋白酶诱导的AAA小鼠模型发现,临床常用的H2S供体硫代硫酸钠(STS)意外加剧了AAA进展,其通过促进MMP9+中性粒细胞浸润、抑制血管平滑肌细胞(VSMC)增殖修复导致血管重塑失衡。这一发现挑战了H2S在血管疾病中普遍保护作用的传统认知,为AAA治疗策略提供了重要警示。
腹主动脉瘤(AAA)作为威胁老年人生命的"沉默杀手",其破裂死亡率高达80%,却缺乏有效的药物治疗方案。这种血管病变的特征是腹主动脉局部扩张超过正常直径50%,在65岁以上男性中发病率达5%。当前治疗仅依赖高风险手术干预,而疾病进展的分子机制尚未完全阐明。传统观点认为内源性气体信号分子硫化氢(H2S)具有抗炎抗氧化特性,但其在AAA中的作用存在争议——既往高血压模型显示保护作用,而在血压正常的生理状态下其作用机制仍属未知。
瑞士洛桑大学医院团队在《Communications Medicine》发表的研究颠覆了传统认知。研究人员采用弹性蛋白酶联合β-氨基丙腈(BAPN)诱导的AAA小鼠模型,结合临床相关H2S供体硫代硫酸钠(STS)干预,通过多组学方法揭示了H2S在血压正常状态下促进AAA进展的"双刃剑"机制。研究使用的主要技术包括:血管形态计量分析、免疫组化多重染色、流式细胞术检测外周免疫细胞、原代人血管平滑肌细胞(VSMC)功能实验(来自匿名患者废弃的隐静脉段),以及线粒体压力测试等代谢分析。
STS促进AAA进展的形态学证据

Cse基因缺失的保护作用

免疫细胞动态平衡的重编程

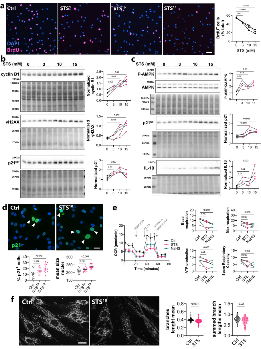
VSMC功能障碍的双重打击

临床转化意义
这项研究揭示了H2S在血压正常和高血压状态下对AAA的相反作用:在高血压模型中,其降压作用掩盖了对中性粒细胞的有害影响;而在血压正常时,H2S通过"三重机制"(促进中性粒细胞浸润、抑制VSMC修复、加速细胞衰老)加剧AAA进展。这解释了为何既往针对炎症的药物治疗在临床试验中屡屡失败——单纯抑制巨噬细胞可能破坏修复性M2巨噬细胞的平衡。研究警示临床应谨慎使用STS治疗血管钙化等适应症,特别是有AAA风险的患者群体。未来治疗策略需精准调控中性粒细胞亚群功能,而非笼统抑制炎症反应。
生物通微信公众号
知名企业招聘