
-
生物通官微
陪你抓住生命科技
跳动的脉搏
基于预后模型的中药柴胡(Chaihu)通过调控MMP1/NQO1/PLK1靶点改善肝细胞癌生存的机制研究
【字体: 大 中 小 】 时间:2025年07月04日 来源:BMC Complementary Medicine and Therapies 3.3
编辑推荐:
本研究针对肝细胞癌(HCC)预后差、治疗成本高的临床难题,通过整合TCGA和GEO数据库构建了包含77个柴胡相关基因(CHRGs)的预后模型,筛选出MMP1、NQO1、DRD4和PLK1四个核心靶点。实验验证显示柴胡活性成分异鼠李素和槲皮素能显著抑制肝癌细胞迁移侵袭,并下调预后基因表达。该研究首次建立柴胡疗效的量化评估体系,为中药抗肝癌机制研究提供了新范式。
肝细胞癌(HCC)作为全球发病率第六、死亡率第三的恶性肿瘤,在中国每年造成约45.3%的癌症负担。尽管靶向治疗和免疫治疗取得进展,但晚期患者5年生存率仍不足20%,且高昂的治疗费用成为沉重负担。传统中药柴胡(Bupleurum chinensis DC.)在肝癌治疗中应用广泛,但其作用机制和预后价值缺乏系统研究。广州中医药大学附属第一医院Hanhan Li团队在《BMC Complementary Medicine and Therapies》发表的研究,通过多组学整合分析揭示了柴胡改善HCC预后的分子机制。
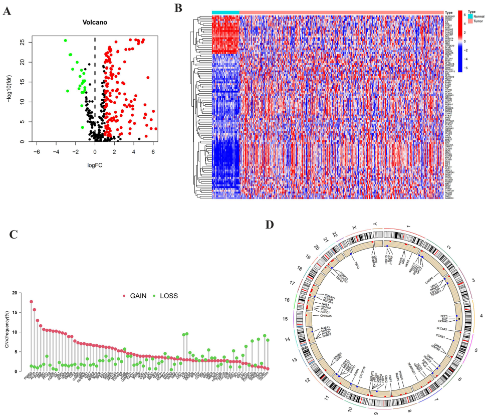
研究采用生物信息学与实验验证相结合的策略:从TCMSP数据库筛选16种柴胡活性成分,通过SwissTargetPrediction预测455个潜在靶点;整合TCGA-LIHC和GEO数据集分析差异表达基因,采用LASSO-Cox回归构建风险评分模型;利用CIBERSORT评估免疫浸润特征,结合分子对接和体外实验验证关键靶点。样本队列包括345例TCGA肿瘤组织和115例GEO验证样本。
研究结果主要包括:




该研究创新性地构建了首个柴胡疗效的量化评估体系,揭示其通过三重机制改善HCC预后:直接下调MMP1抑制肿瘤转移;调控NQO1影响脂代谢;通过PLK1干扰细胞周期。特别发现柴胡可激活CD4+记忆T细胞,为中药联合免疫治疗提供理论依据。研究将传统中药与现代组学技术深度融合,为开发低成本抗肝癌方案开辟了新途径。
生物通微信公众号
知名企业招聘