
-
生物通官微
陪你抓住生命科技
跳动的脉搏
雌激素通过调控免疫抑制微环境与干细胞样肿瘤细胞促进结节性硬化症相关肾血管平滑肌脂肪瘤的性别差异
【字体: 大 中 小 】 时间:2025年07月05日 来源:Discover Oncology 2.8
编辑推荐:
北京大学协和医学院团队通过单细胞RNA测序技术,首次揭示雌激素在结节性硬化症相关肾血管平滑肌脂肪瘤(TSC-AML)中的调控机制。研究发现女性患者C1QC+巨噬细胞富集且雌激素通路激活,肿瘤细胞通过CXCL12-CXCR4信号轴调控免疫微环境,而男性患者以间质重塑为主。该研究为TSC-AML的性别差异治疗提供新靶点。
在罕见遗传病结节性硬化症(TSC)的临床图谱中,肾血管平滑肌脂肪瘤(AML)如同一个性别差异的谜题——女性患者不仅发病率更高,肿瘤负荷更重,还常伴随更严重的双侧病变。这种差异让人联想到TSC另一典型表现淋巴管平滑肌瘤病(LAM),后者已被证实具有雌激素敏感性。但多年来,雌激素是否在TSC-AML中扮演关键角色,始终是悬而未决的科学问题。
中国医学科学院北京协和医院泌尿外科团队在《Discover Oncology》发表的研究,首次通过单细胞分辨率揭开了这一谜底。研究人员收集2例女性与2例男性TSC-AML患者的肿瘤组织,采用Singleron Biotechnologies的GEXSCOPE技术进行单细胞RNA测序(scRNA-seq),结合CellChat细胞互作分析、pySCENIC转录因子调控网络构建等前沿方法,绘制出全球首个TSC-AML雌激素调控图谱。
关键技术方法
研究团队对未接受mTOR抑制剂治疗的4例手术标本进行新鲜组织解离,使用SCOPE-chip微流控芯片捕获单细胞,Illumina HiSeq X平台完成测序。通过Seurat(v5.1.0)进行数据整合,采用SCTtransformed归一化处理,UMAP降维可视化。细胞注释依据CD68+(巨噬细胞)、PECAM1+(内皮细胞)等经典标志物,Ro/e比值评估性别偏好性。
研究结果
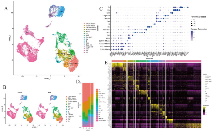
3.1 TSC-AML的细胞景观
18,725个高质量细胞被划分为16种主要类型,包括5类巨噬细胞亚群(C1QC-Macro、CCL3-Macro等)、4类内皮细胞和6种肿瘤细胞亚型(TC1-TC6)。女性患者肿瘤细胞占比最高达44.1%,且呈现明显的脂肪样(TC1)、平滑肌样(TC2)表型偏好。

3.2 性别差异的免疫微环境
C1QC-Macro在女性中占比显著升高(Ro/e>1),其高表达补体基因C1QA/B/C并富集雌激素反应通路。CellChat分析揭示女性特异的CXCL12-CXCR4信号轴,而男性更倾向胶原信号介导的基质重塑。
3.4 肿瘤细胞异质性
TC3(干细胞样)和TC4(上皮间质转化,EMT)在男性中占优,而女性TC5高表达NFKBIZ形成免疫抑制表型。值得注意的是,脂肪摄取相关基因CD36+/FABP3+的TC6亚型几乎仅见于女性。
3.5 雌激素相关转录调控
pySCENIC发现ESRRG、CREB1等雌激素相关转录因子仅在女性TC3中激活,KEGG分析显示这些因子显著富集于癌症转录失调通路。
结论与意义
该研究首次证实雌激素通过双重机制促进TSC-AML进展:一方面诱导C1QC+巨噬细胞形成免疫抑制微环境,另一方面激活干细胞样肿瘤细胞的ESRRG-CREB信号轴。这一发现不仅解释了临床观察到的性别差异,更为精准治疗提供新思路——针对女性患者可开发雌激素通路抑制剂,而男性患者或需侧重抗纤维化治疗。研究还建立了TSC-AML首个单细胞分类体系,为后续机制研究和药物开发奠定基础。
生物通微信公众号
知名企业招聘