
-
生物通官微
陪你抓住生命科技
跳动的脉搏
大鼠模型揭示新生儿脑室内出血(IVH)的转录组特征与天然免疫激活:指向脑损伤治疗新窗口
【字体: 大 中 小 】 时间:2025年07月05日 来源:Fluids and Barriers of the CNS 5.9
编辑推荐:
本研究针对早产儿脑室内出血(IVH)后缺乏有效治疗手段的临床痛点,通过大鼠模型探究血制品触发的神经免疫机制。团队首次利用RNAseq技术分析CD11b/c+免疫细胞的转录组特征,发现IVH后24小时细胞因子介导的天然免疫通路(如NF-κβ/STAT3)显著激活,CD68+细胞在脑白质中持续增多;形态学分析揭示小胶质细胞分支复杂性变化,长期随访发现室管膜边缘胶质瘢痕形成。该研究为靶向早期免疫干预提供了关键时间窗和分子靶点,发表于《Fluids and Barriers of the CNS》。
早产儿脑室内出血(IVH)发生率高达30%,是导致终身认知障碍和运动缺陷的主要病因。当发育不成熟的生发基质血管破裂,血液进入脑室系统后,血细胞裂解释放的毒性成分(如血红蛋白、纤维蛋白原)会触发脑实质炎症反应,进而引发白质损伤和脑积水。然而,当前临床仅能提供支持性治疗或脑积水手术干预,缺乏针对神经炎症的靶向药物。更棘手的是,既往研究表明神经免疫反应存在发育阶段依赖性——仅在特定时间窗内被激活。德克萨斯大学健康科学中心等机构的研究团队由此提出核心问题:IVH后脑内天然免疫细胞的动态变化规律如何?能否为治疗提供精准时间窗?
研究人员建立了P5(出生后5天)大鼠脑室溶解全血注射模型,模拟早产儿IVH病理进程(图1)。关键技术包括:

1. RNAseq分析揭示IVH后24小时免疫细胞剧烈转录重编程
CD11b/c+细胞中802个基因表达显著改变(631个上调),主成分分析显示87%变异源于IVH处理(图1)。关键发现包括:
2. CD68+细胞在脑白质中呈现时间依赖性激活
定量显示免疫激活呈动态变化(图2):

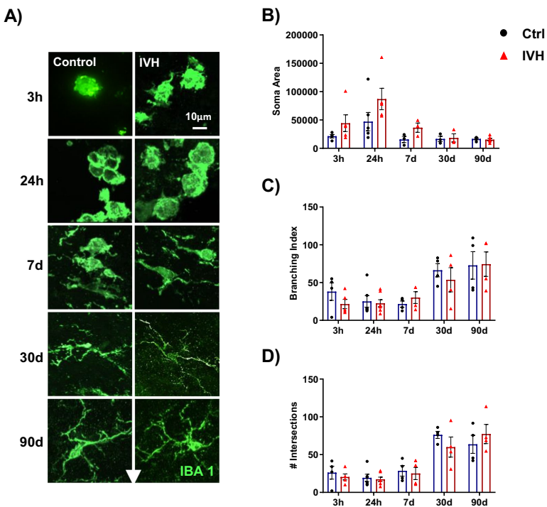
3. 小胶质细胞形态学改变依赖分析方法
通过两种技术量化IBA1+细胞形态(图3-4):


4. 星形胶质细胞介导慢性室管膜瘢痕形成
GFAP染色显示(图5-6):

5. 人类样本验证脑实质广泛免疫激活
IVH婴儿尸检脑组织显示(图7):

本研究首次绘制出IVH后脑内天然免疫反应的动态图谱:
生物通微信公众号
知名企业招聘