
-
生物通官微
陪你抓住生命科技
跳动的脉搏
小鼠衰老与衰弱进程中肠道菌群的渐进性演变及其功能重塑
【字体: 大 中 小 】 时间:2025年07月05日 来源:iScience 4.6
编辑推荐:
本研究针对衰老过程中肠道菌群动态变化机制不明的科学问题,通过16S rRNA测序和靶向代谢组学技术,系统解析了C57BL/6J小鼠四个衰老阶段(青年期、中年期、衰老期、衰弱期)的微生物组特征。研究发现衰弱期呈现独特的菌群重构模式:Lachnospiraceae主导的复杂网络与短链脂肪酸(SCFA)耗竭并存,功能预测显示免疫通路激活与碳水化合物代谢抑制。该研究为理解衰老相关衰弱提供了微生物组视角,为靶向干预策略开发奠定理论基础。
随着全球老龄化加剧,理解衰老生物学机制成为紧迫课题。在众多影响健康衰老的因素中,肠道微生物组作为"第二基因组"的角色日益凸显。既往研究虽已发现老年个体存在菌群紊乱,但关于微生物群落如何随衰老进程动态演变,特别是衰弱(frailty)这一终末阶段的菌群特征仍存在认知空白。更关键的是,菌群变化与宿主代谢、免疫功能衰退的因果关系尚不明确,这严重制约了针对性干预策略的开发。
为解决这些问题,山东第二医科大学附属医院眼科和河南省人民医院的研究团队在《iScience》发表了一项开创性研究。该工作通过纵向追踪C57BL/6J雄性小鼠四个典型衰老阶段(6-8周青年期、5-6个月中年期、18-20个月衰老期、>24个月衰弱期),整合16S rRNA基因测序、靶向代谢组学和生物信息学预测,首次揭示了肠道菌群在衰老进程中的非线性演变规律及其功能影响。
研究主要采用三大技术方法:首先通过16S rRNA测序(V3-V4区)分析40只分龄小鼠的粪便菌群结构;其次利用气相色谱-质谱(GC-MS)定量8种短链脂肪酸(SCFA);最后借助PICRUSt2和STAMP进行功能通路预测。所有动物实验均遵循SPF级标准,采用同窝对照和分龄合笼策略控制环境变量。
Alpha多样性揭示菌群演变的双相模式
通过ACE、Chao1等指数分析发现,微生物丰富度在衰老期显著降低(p<0.001),却在衰弱期意外反弹至青年水平。这种"U型"曲线提示衰弱期菌群重构可能代表病理代偿而非健康恢复,与Shannon指数显示的均匀度变化相互印证。
Beta多样性显示衰弱期菌群结构重塑
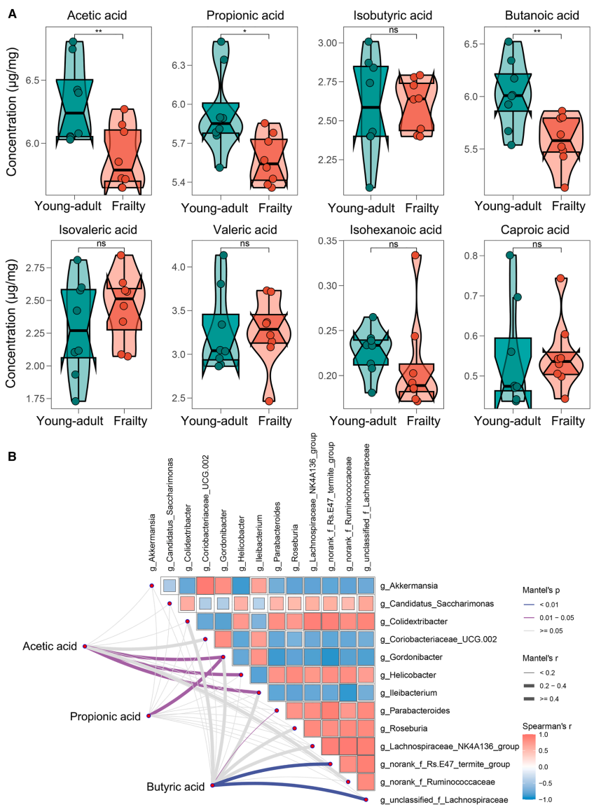
基于Bray-Curtis距离的PCoA分析显示,衰弱期样本在门水平(R2=0.486)和属水平(R2=0.485)均形成独立聚类。具体表现为Firmicutes/Bacteroidota比例倒置,其中Lachnospiraceae_NK4A136_group在衰弱期显著富集(LDA>4),而SCFA生产者Alistipes呈现竞争性抑制。

微生物互作网络复杂度递增
通过Top300 OTUs构建的共现网络揭示,衰弱期平均节点度达47.46,显著高于青年期(33.67)。这种超连通性可能加剧菌群失衡,与PICRUSt2预测的碳水化合物代谢抑制(如丁酸合成途径ko00650)和免疫通路激活相耦合。
SCFA代谢紊乱与关键菌属关联
靶向代谢组学显示衰弱期乙酸、丙酸和丁酸水平骤降(p<0.01),其中丁酸(butanoic acid)与Lachnospiraceae_NK4A136_group呈强正相关(r=0.82),而与Alistipes负相关(r=-0.76)。这种"高丰度低产出"现象暗示衰弱期菌群存在功能失代偿。

这项研究的重要价值在于建立了衰老-衰弱转化的微生物组标志谱系:早期衰老以多样性丧失为特征,而衰弱期则表现为Lachnospiraceae主导的复杂网络与代谢功能解耦。特别值得注意的是,丁酸作为维护肠道屏障的关键代谢物,其耗竭可能通过"肠-脑轴"和"肠-肝轴"加剧全身性炎症和代谢紊乱。
研究也存在若干局限:16S rRNA测序限制物种分辨率;雄性小鼠模型未能反映性别差异;SCFA检测未涵盖全部相关代谢物。未来研究可通过宏基因组测序解析菌株水平变异,结合无菌动物模型验证因果关联。这些发现为开发基于菌群调控的抗衰弱策略(如特定益生菌或膳食纤维干预)提供了理论依据,对促进健康老龄化具有重要转化价值。
生物通微信公众号
知名企业招聘