
-
生物通官微
陪你抓住生命科技
跳动的脉搏
骨肉瘤全外显子进化图谱揭示转移驱动突变并构建经独立验证的预测模型
【字体: 大 中 小 】 时间:2025年07月08日 来源:Journal of Translational Medicine 6.1
编辑推荐:
为解决骨肉瘤转移早期诊断难、预后差的问题,大连大学团队基于TARGET数据库61例样本开展全外显子进化分析,创新性整合克隆结构重建(RETCHER)与机器学习算法。研究首次揭示ATRX早期突变通过重塑克隆动力学驱动转移,构建出基于8个关键基因(如ATRX、RB1)癌症细胞分数(CCF)的预测模型,交叉验证准确率达83%,外部独立验证准确率75%。该研究为骨肉瘤转移风险分层和早期干预提供了新型分子标志物与工具,发表于《Journal of Translational Medicine》。
在青少年恶性肿瘤中,骨肉瘤以其高度侵袭性和早期转移特性成为致命的杀手。尽管手术和化疗是标准治疗手段,但一旦发生转移(尤其是肺转移),患者的5年生存率骤降至不足20%。更严峻的是,约80-90%患者在确诊时无法通过现有技术检测到微转移灶。这种"沉默的扩散"背后,是骨肉瘤极低的肿瘤突变负荷(Tumor Mutation Burden, TMB)和复杂的基因组不稳定性——以TP53突变为核心驱动事件,却鲜有其他明确靶点。过去40年间,化疗方案停滞不前,靶向治疗探索举步维艰。面对这一困境,大连大学附属中山医院陶帅团队提出关键科学问题:能否从肿瘤进化视角破译骨肉瘤转移的分子时程?哪些早期基因组事件主导了转移克隆的扩张?
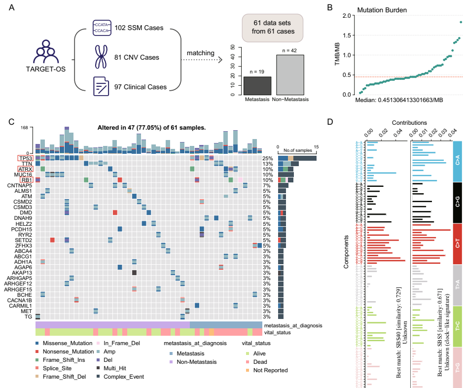
为回答这些问题,研究者创新性地整合多组学分析技术与机器学习算法。首先基于美国TARGET数据库61例骨肉瘤全外显子数据,采用Locallo方法突破性计算肿瘤纯度(克服了传统工具如FACETS对数据完整性的依赖),并结合变异等位基因频率(Variant Allele Frequency, VAF)和拷贝数变异(Copy Number Variations, CNVs)精准量化癌症细胞分数(Cancer Cell Fraction, CCF)。通过RETCHER算法重建亚克隆结构后,运用LASSO回归筛选转移相关突变,并构建逻辑回归(Logistic Regression, LR)分类器。关键技术突破包括:1)在29例缺乏拷贝数中性区域样本中创新估算纯度;2)首次将Suppes概率因果理论应用于骨肉瘤进化路径推断;3)采用13例独立外部队列(Xu et al.数据集)严格验证模型。
研究结果呈现四大核心发现:
61例患者基因组图谱显示,转移组与非转移组中位非同义突变数分别为19和18,TMB低至0.45突变/Mb(图1B)。高频突变基因包括TP53(58%)、RB1(28%)和ATRX(21%),其中ATRX拷贝数变异在转移组显著富集(图1C)。突变特征分析鉴定出两个主导信号:SBS5(与年龄相关的"时钟样"特征)和SBS40(儿科肿瘤特有),提示内源性突变过程主导基因组演化。

62%患者呈现线性进化轨迹(图2A),且非转移患者中该模式占比更高(74% vs 42%)。关键的是,转移组肿瘤亚克隆簇数量显著减少(84%仅含1-2个亚克隆),而CCF中位数>0.8的突变比例更高(图2B),提示转移相关突变更早发生。典型案例如转移患者PATMXR的ATRX突变CCF达0.93(几乎存在于所有肿瘤细胞),而非转移患者PALKDP中ATRX仅为亚克隆事件(CCF=0.35)(图2D),表明ATRX早期突变赋予克隆选择优势。

通过差异突变分析筛选出62个基因,经LASSO回归锁定8个核心标志物(ATRX、RB1、DNAH9等)(图3A-B)。以CCF为特征构建的分类器中,逻辑回归模型性能最优(五折交叉验证准确率83%),独立外部验证准确率达75%(图3C-E)。特征重要性排序显示ATRX突变权重最高(OR=3.21),其截短突变通过破坏染色质重塑和端粒维持功能,成为"转移进化引擎"。

Suppes因果理论构建的高频突变进化树显示:非转移组以TP53→RB1为骨干路径(图5C),而转移组中ATRX跃居核心驱动事件,80%突变位于其下游(图5D)。ATRX在转移组的加权平均CCF显著更高(0.93 vs 0.72),且与TP53共同作为起始事件,通过诱导基因组不稳定性(如端粒替代延长机制)加速克隆扩张。

结论与意义:
本研究首次描绘骨肉瘤转移的动态进化图谱,确立三个关键理论突破:1)线性进化是骨肉瘤主流模式(62%),但转移瘤呈现更早的克隆扩张特征;2)ATRX早期突变通过重塑染色质稳定性成为转移"进化加速器";3)基于CCF的机器学习模型突破转移预测瓶颈。临床转化价值在于:提供首个经独立验证的转移预测工具(可整合至基因检测面板),并为ATRX靶向治疗提供理论依据。
局限性与未来方向:样本量较小(n=61)且缺乏纵向时序数据,需在前瞻性队列(如NCT Osteosarcoma Consortium)中验证模型;需结合单细胞测序解析肿瘤微环境与克隆互作;探索ctDNA(circulating tumor DNA)技术实现无创动态监测。正如陶帅团队强调:"捕捉ATRX主导的进化路径,可能为截断骨肉瘤转移链条提供黄金时间窗。"这项发表于《Journal of Translational Medicine》的研究,标志着骨肉瘤诊疗从静态基因组学向动态进化医学的范式转变。
生物通微信公众号
知名企业招聘