
-
生物通官微
陪你抓住生命科技
跳动的脉搏
靶向IGF2BP1的小分子抑制剂AVJ16通过调控Wnt/PI3K-Akt通路抑制肺腺癌进展
【字体: 大 中 小 】 时间:2025年07月09日 来源:Oncogene 6.9
编辑推荐:
本研究针对RNA结合蛋白IGF2BP1在肺腺癌(LUAD)中的促癌作用,开发了新型小分子抑制剂AVJ16。研究人员通过多组学分析(eCLIP/RNAseq/质谱)揭示AVJ16能特异性结合IGF2BP1并破坏其RNA结合能力,导致Wnt、Hedgehog等关键促癌通路基因下调。实验证实AVJ16可抑制肿瘤细胞迁移、侵袭和类器官生长,并在小鼠模型中显著抑制肿瘤进展。该研究为IGF2BP1高表达肿瘤提供了精准治疗策略。
肺腺癌(LUAD)作为非小细胞肺癌的主要亚型,其治疗面临严峻挑战。近年来研究发现,胚胎期表达的胰岛素样生长因子2 mRNA结合蛋白1(IGF2BP1)在多种癌症中异常激活,通过稳定促癌基因mRNA(如LIN28B、HMGA2、β-catenin等)驱动肿瘤进展。尽管IGF2BP1已成为潜在治疗靶点,但针对其开发的特异性抑制剂仍属空白,这成为癌症靶向治疗领域亟待突破的关键问题。
来自Hebrew University的研究团队在《Oncogene》发表突破性成果,报道了新型小分子AVJ16的开发及其抗肿瘤机制。该化合物能特异性结合IGF2BP1的KH3-KH4结构域(解离常数Kd=1.4μM),通过多组学联用技术系统解析了其对RNA-蛋白互作网络、转录组和蛋白质组的全局影响。研究发现AVJ16可显著抑制肺腺癌细胞增殖、迁移和3D成球能力,并在小鼠移植瘤模型中使肿瘤体积缩小40%。更重要的是,该抑制剂对正常肺组织类器官无毒性,展现出良好的治疗窗口。
研究采用四大关键技术:1)细胞热转移实验(CETSA)验证靶点结合;2)增强型紫外交联免疫沉淀(eCLIP)分析RNA结合谱变化;3)转录组测序(RNAseq)和质谱(MS)联用解析多组学效应;4)人源肿瘤类器官(PDTO)和小鼠异种移植模型进行临床前评估。
【AVJ16 binds specifically to IGF2BP1 in cells】
通过CETSA证实AVJ16能提高IGF2BP1热稳定性(Tm增加2.1°C),且不作用于同源蛋白IGF2BP2/3。

【AVJ16 directly perturbs RNA binding】
eCLIP鉴定出22,311个IGF2BP1结合峰,其中1,149个基因的结合在AVJ16处理后消失。motif分析发现核心结合序列UUUCCGAA被破坏。

【Large transcription changes upon IGF2BP1 inhibition】
RNAseq显示1,306个基因下调(如WNT5A、CTNNB1),823个基因上调。KEGG分析揭示Wnt、PI3K-Akt等通路显著抑制。

【AVJ16 inhibits tumorigenic properties】
4μM AVJ16使H1299细胞迁移减少60%,软琼脂集落形成下降40%。3D培养显示Matrigel侵袭被显著抑制。

【Syngeneic xenografts inhibition】
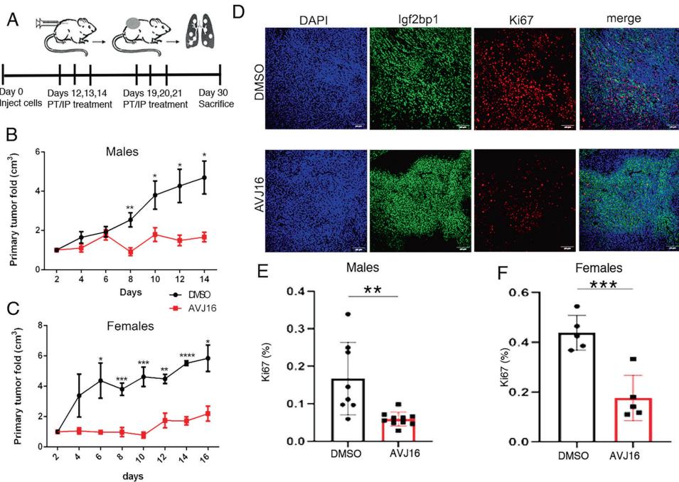
小鼠模型中100 mg/kg AVJ16使移植瘤体积缩小3倍,Ki67阳性细胞减少40%。

该研究首次阐明AVJ16通过三重机制发挥抗肿瘤作用:1)直接破坏IGF2BP1-RNA互作;2)下调促癌通路关键效应分子;3)激活 caspase-3/7依赖性凋亡。值得注意的是,基于TCGA数据库分析证实IGF2BP1与Wnt通路基因表达呈正相关,为临床转化提供依据。相较于基因敲除等传统方法,AVJ16展现出更好的成药性和安全性,其25% MTD剂量即可实现完全抑瘤,且对正常器官无毒性。
这项研究不仅为IGF2BP1高表达肿瘤(如肺癌、结直肠癌)提供了精准治疗策略,更开创了靶向RNA结合蛋白的小分子药物开发新模式。未来研究可进一步探索AVJ16与其他靶向药物的联用效果,以及在不同癌种中的适用性。
生物通微信公众号
知名企业招聘