
-
生物通官微
陪你抓住生命科技
跳动的脉搏
靶向TGF-β1/GRP78信号轴重塑CD44介导的索拉非尼耐药机制:肝癌治疗新策略
【字体: 大 中 小 】 时间:2025年07月10日 来源:Cancer Gene Therapy 4.8
编辑推荐:
本研究针对肝癌患者对索拉非尼(sorafenib)产生获得性耐药的关键机制展开攻关。研究人员发现GRP78与CD44在细胞表面形成信号枢纽,通过重编程IGF-1R-PI3K-Akt生存通路驱动耐药。通过联合下调TGF-β1和GRP78,成功阻断CD44-GRP78-IGF-1R信号环路,显著增强索拉非尼敏感性。该研究为克服肝癌靶向治疗耐药提供了新的联合治疗靶点,论文发表于《Cancer Gene Therapy》。
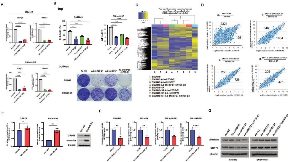
肝癌作为全球高发恶性肿瘤,索拉非尼(sorafenib)作为一线靶向药物已使用十余年,但获得性耐药成为临床治疗的主要瓶颈。既往研究表明,热休克蛋白HSP27和转化生长因子TGF-β1的下调可增强肿瘤细胞对化疗药物的敏感性,然而在索拉非尼耐药的肝癌细胞中,这一策略却意外失效。这提示我们,肝癌细胞可能通过独特的适应机制逃避药物杀伤,但具体分子机制尚不明确。
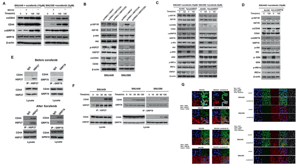
韩国延世大学医学院(Yonsei University College of Medicine)的研究团队在《Cancer Gene Therapy》发表重要研究成果。研究人员发现,内质网应激伴侣蛋白GRP78(又称BiP或HSPA5)与肿瘤干细胞标志物CD44在细胞表面形成动态信号枢纽,通过重编程胰岛素样生长因子受体IGF-1R下游的PI3K-Akt生存通路,构建了维持索拉非尼耐药的"正反馈环路"。更关键的是,研究证实联合靶向TGF-β1和GRP78可有效瓦解这一耐药机制。
研究采用多种关键技术方法:通过建立索拉非尼耐药肝癌细胞株(SNU449-SR/SNU398-SR)模拟临床耐药过程;利用shRNA腺病毒载体实现基因特异性沉默;采用生物素化标记和免疫共沉淀技术追踪细胞表面GRP78(csGRP78)的动态变化;结合微阵列分析揭示转录组变化;并通过裸鼠移植瘤模型验证治疗效果。
研究结果揭示多个重要发现:




这项研究的重要意义在于:首次阐明肝癌细胞通过"重编程"细胞表面受体信号网络获得索拉非尼耐药的新机制;提出GRP78膜转位是耐药启动的关键环节;开发出shTGF-β1/shGRP78联合基因治疗策略。特别是发现岩藻糖基转移酶FUT1介导的CD44修饰在耐药形成中的关键作用,为开发小分子抑制剂提供了新靶点。研究还提示,基于肿瘤微环境特点(如HIF-1α激活),未来可进一步优化联合治疗方案。
该成果不仅为肝癌靶向治疗耐药提供了解决方案,其揭示的"细胞表面伴侣蛋白-受体酪氨酸激酶"信号重编程机制,可能广泛适用于其他肿瘤的耐药研究。研究采用的基因治疗策略,为临床转化提供了切实可行的技术路径。
生物通微信公众号
知名企业招聘