
-
生物通官微
陪你抓住生命科技
跳动的脉搏
基于细胞衰老与双硫死亡相关基因的乳腺癌预后生物标志物研究及风险模型构建
【字体: 大 中 小 】 时间:2025年07月11日 来源:Discover Oncology 2.8
编辑推荐:
本研究针对乳腺癌异质性导致的预后评估难题,创新性地整合细胞衰老(CSRGs)与双硫死亡(DSRGs)机制,通过TCGA和GEO多组学数据分析筛选出17个差异基因(CS&DRDEGs),构建包含ACTN2和CHD4的LASSO预后模型。研究揭示这些基因通过氧化磷酸化等通路影响乳腺癌进展,5年预测效能显著(AUC>0.7),为个体化治疗提供新靶点。
乳腺癌长期占据全球女性癌症发病率首位,2020年新发病例数更是超越肺癌成为中国第一大癌种。尽管手术、放化疗等综合治疗手段不断进步,但肿瘤转移复发和治疗耐药仍是临床面临的重大挑战。传统生物标志物如ER/PR和HER2已无法满足精准医疗需求,科学家们开始将目光投向细胞衰老(Cellular Senescence)和双硫死亡(Disulfidptosis)这两个新兴领域——前者通过衰老相关分泌表型(SASP)发挥抑癌或促癌的双刃剑作用,后者则是近年发现的由二硫键异常堆积引发的程序性死亡方式。然而,这两类机制如何在乳腺癌中协同作用?能否转化为临床可用的预后标志物?这些问题亟待解答。
来自海南省妇女儿童医学中心乳腺甲状腺外科的研究团队在《Discover Oncology》发表重要成果。他们通过TCGA-BRCA和GSE42568等数据库的1113例样本分析,首次系统构建了细胞衰老与双硫死亡相关基因的乳腺癌预后模型。研究采用差异表达分析筛选出17个关键基因(CS&DRDEGs),通过PPI网络确定11个枢纽基因(Hub Genes),最终利用LASSO回归建立包含ACTN2和CHD4的二基因标志物。该模型在5年生存预测中展现优异效能,并通过GSEA揭示其与缺氧反应、上皮间质转化(EMT)等通路的密切关联。
研究主要采用四大关键技术:1)基于TCGA和GEO数据库的1113例乳腺癌RNA-seq数据差异分析;2)STRING数据库构建蛋白互作网络(PPI)筛选枢纽基因;3)LASSO-Cox回归构建预后风险评分模型;4)通过GSEA和GSVA进行通路富集分析。
3.1 差异基因筛选
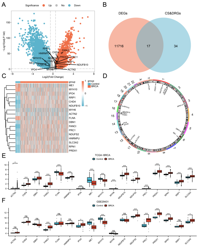
研究发现17个CS&DRDEGs在癌与正常组织中存在显著差异,其中FANCI、CHD4等13个基因在癌组织高表达,ME1等4个基因低表达。染色体定位显示这些基因富集于1、3、12号等染色体。

3.2 蛋白互作网络
通过STRING数据库构建的PPI网络识别出11个枢纽基因,包括ACTN2、MYH10等,GeneMANIA分析显示它们主要参与肌动蛋白结合和NADH脱氢酶活性。

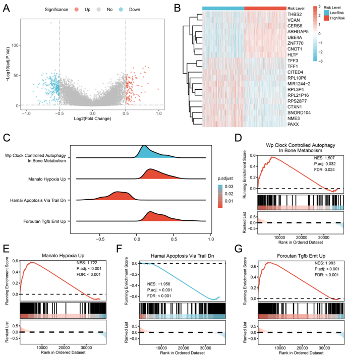
3.4 预后模型构建
LASSO回归最终确定ACTN2(风险因子)和CHD4(保护因子)组成预测模型:RiskScore=0.196×ACTN2-0.333×CHD4。Nomogram分析显示该模型预测价值显著高于病理分期等传统指标。

3.6 通路分析
GSEA发现高风险组显著富集于骨代谢自噬、缺氧反应等通路,GSVA进一步证实电子传递链复合体I/IV活性增强是该群体的特征。

这项研究开创性地将细胞衰老与双硫死亡机制整合到乳腺癌预后评估中,其价值体现在三方面:首先,二基因标志物ACTN2-CHD4较传统指标更早预测转移风险;其次,发现高风险群体存在独特的能量代谢重编程特征,为靶向治疗提供新思路;最后,通过mRNA-miRNA-lncRNA调控网络揭示潜在的表观遗传调控机制。特别值得注意的是,ACTN2作为肌动蛋白交联蛋白可能通过细胞骨架重构促进转移,而染色质重塑因子CHD4的保护作用提示表观遗传干预的临床潜力。这些发现为开发针对衰老微环境和氧化应激的联合治疗方案奠定了理论基础。
生物通微信公众号
知名企业招聘