
-
生物通官微
陪你抓住生命科技
跳动的脉搏
中药复方化瘀强肾通痹汤通过CD63增强脂肪干细胞外泌体miR-125b-5p释放改善类风湿性关节炎的机制研究
【字体: 大 中 小 】 时间:2025年07月11日 来源:Biological Research 4.3
编辑推荐:
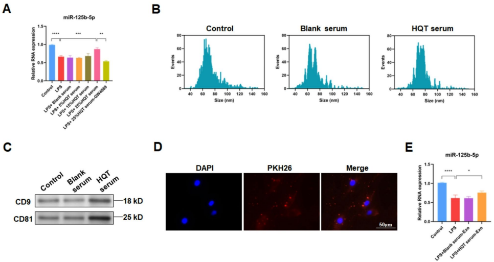
本研究为解决类风湿性关节炎(RA)炎症调控难题,首次揭示中药复方化瘀强肾通痹汤(HQT)通过稳定CD63蛋白促进脂肪干细胞(ADSCs)分泌含miR-125b-5p的外泌体,进而抑制NF-κB通路减轻关节炎症的创新机制。该发现为RA治疗提供了新型外泌体靶向策略,发表于《Biological Research》具有重要转化价值。
类风湿性关节炎(RA)作为一种慢性自身免疫性疾病,全球发病率达0.5-1%,其核心病理特征包括滑膜炎症和关节破坏。尽管生物制剂和免疫抑制剂取得进展,但长期用药带来的副作用和个体差异仍是临床痛点。中药复方化瘀强肾通痹汤(HQT)由丹参、穿山龙等10味药材组成,前期临床显示其疗效优于甲氨蝶呤,且能通过上调miR-125b-5p抑制NF-κB通路,但具体机制尚未阐明。
广州中医药大学第二附属医院(广东省中医院)的研究团队在《Biological Research》发表重要成果,首次揭示HQT通过调控脂肪干细胞(ADSCs)外泌体分泌系统改善RA的新机制。研究采用含药血清制备、Transwell共培养、外泌体示踪等技术,结合胶原诱导关节炎(CIA)大鼠模型,发现HQT可稳定外泌体标志蛋白CD63,促进ADSCs释放富含miR-125b-5p的外泌体,这些外泌体被滑膜成纤维细胞(FLSs)摄取后显著抑制IL-1β、IL-6等炎症因子分泌。
关键研究发现

CD63蛋白稳定效应
网络药理学预测显示HQT成分穿续断和甘草可能靶向CD63。Western blot和环己酰亚胺(CHX)追踪实验发现,HQT使CD63蛋白半衰期从12小时延长至24小时,但不影响其mRNA水平,表明HQT通过抑制蛋白酶体降解途径维持CD63稳定性。
动物模型验证
在CIA大鼠中,注射HQT处理的ADSCs外泌体使关节炎指数降低42%,血清TNF-α水平下降61%。当外泌体中miR-125b-5p被沉默后,这种保护作用完全消失,证实miR-125b-5p是核心效应分子。
研究意义
该研究首次阐明中药复方通过"ADSCs-CD63-外泌体-miR-125b-5p"轴调控RA炎症的分子机制,不仅为HQT临床应用提供理论依据,更开创性地提出:
1)CD63可作为外泌体调控的新靶点
2)ADSCs外泌体是中药成分的天然递送载体
3)miR-125b-5p/NF-κB通路是RA治疗的潜在靶标
这项研究为开发基于外泌体的RA治疗策略提供了新思路,同时展示了传统中药与现代外泌体生物学交叉研究的巨大潜力。未来研究可进一步解析HQT活性成分与CD63的直接相互作用,以及外泌体miRNA的精确分选机制。
生物通微信公众号
知名企业招聘