
-
生物通官微
陪你抓住生命科技
跳动的脉搏
病理性α-突触核蛋白通过内皮TNF-α-NF-κB信号轴破坏血脑屏障并加剧轴突病变的机制与靶向干预研究
【字体: 大 中 小 】 时间:2025年07月14日 来源:Cell Reports 7.5
编辑推荐:
本研究针对α-突触核蛋白病(α-synucleinopathy)中血脑屏障(BBB)功能障碍的机制空白,通过GAN深度学习预测、内皮细胞模型和动物实验,首次揭示病理性α-Syn通过激活脑内皮细胞TNF-α-NF-κB通路诱发BBB破坏及轴突变性。研究人员证实非BBB穿透性TNF-α抑制剂(依那西普)可逆转血管损伤与神经退行性病变,为帕金森病等突触核蛋白病提供了以脑血管为靶点的新干预策略。成果发表于《Cell Reports》,为神经退行性疾病治疗开辟新方向。
在神经退行性疾病领域,血脑屏障(Blood-Brain Barrier, BBB)功能障碍日益被视为疾病进展的关键推手。阿尔茨海默病中,β淀粉样蛋白(Aβ)对脑血管的破坏作用已被深入探索,但同为病理性蛋白聚集的α-突触核蛋白(α-Synuclein, α-Syn)——帕金森病和路易体痴呆的核心标志物——如何影响BBB,却仍是未解之谜。更令人困惑的是,α-Syn在神经元和胶质细胞中的毒性机制已被广泛研究,但其对脑内皮细胞(Brain Endothelial Cells, ECs)的作用路径及其如何引发血管渗漏、轴突损伤等继发病变,尚缺乏系统阐释。这种机制空白严重阻碍了针对突触核蛋白病的血管靶向治疗策略开发。
韩国脑研究所(Korea Brain Research Institute)的研究团队在《Cell Reports》发表突破性研究,首次揭示病理性α-Syn通过激活脑内皮细胞的TNF-α-NF-κB信号通路,触发BBB破坏并加速轴突变性。团队结合生成对抗网络(Generative Adversarial Network, GAN)深度学习预测、体外脑微血管内皮细胞(HBMVECs)模型、α-Syn过表达转基因小鼠(G2-3品系)及原纤维α-Syn(Preformed Fibril, PFF)脑内注射模型,并采用非BBB穿透性TNF-α抑制剂(依那西普)进行干预验证,为突触核蛋白病的血管病理机制提供了全新视角。
关键技术方法
GAN深度学习预测靶点:基于PFF处理后脑内皮细胞的转录组数据(RNA-seq),利用GAN模型模拟疾病进程,预测早期分子事件及核心信号通路。
多维度BBB功能评估:体外采用跨内皮电阻(TEER)和荧光葡聚糖渗透实验;体内通过免疫组化检测紧密连接蛋白(Claudin-5)、血管基底膜胶原IV(CollIV)、血浆蛋白(IgG、纤维蛋白原)渗漏及外源性葡聚糖脑内渗透。
转基因与PFF注射动物模型:使用过表达人源A53T突变α-Syn的G2-3小鼠,以及纹状体注射PFF诱导α-Syn病理的野生型小鼠。
非BBB穿透性干预:腹腔注射依那西普(Etanercept),特异性阻断外周TNF-α信号对脑内皮的影响。
行为学与组织学关联分析:新型物体识别(NOR)和转棒试验评估认知与运动功能,免疫荧光量化轴突损伤(神经丝轻链蛋白NF-L)和小血管病(SVD)标志物。
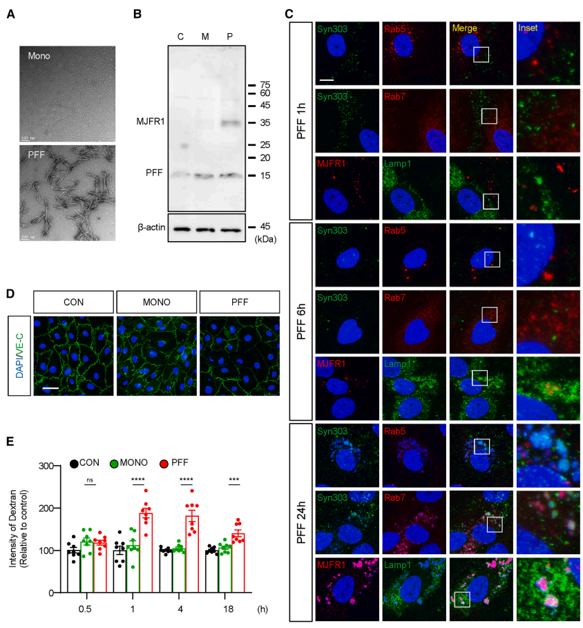
通过透射电镜确认PFF α-Syn的纤维结构(图1A)。在HBMVECs中,PFF(而非单体α-Syn)可被内吞并富集于溶酶体(图1B-C),导致血管内皮钙黏蛋白(VE-Cadherin)表达下降和细胞连接完整性破坏(图1D)。跨内皮渗透实验显示,PFF处理6小时后10 kDa荧光葡聚糖渗透率显著升高(图1E),证实其直接损伤BBB物理屏障。

G2-3小鼠脑血管周围出现病理性α-Syn聚集(图2A-B)。13月龄时,紧密连接蛋白Claudin-5表达降低(图2C-D),伴随IgG(图2E-F)、纤维蛋白原(图2G)及外源葡聚糖渗入脑实质(图2H)。基底膜胶原IV早期代偿性增加,后期降解(图3I-J);胶质细胞反应表现为星形胶质细胞激活(GFAP+)但血管终足水通道蛋白AQP4丢失(图3E-F),周细胞标志物PDGFRβ则持续增多(图3G-H),提示神经血管单元(Neurovascular Unit)功能紊乱。
RNA-seq与加权基因共表达网络分析(WGCNA)显示,PFF处理24小时后,HBMVECs中免疫应答相关基因模块(ME2)显著富集(图4A-D),且NF-κB而非ERK或IRF3通路被快速激活(图4E)。免疫荧光证实PFF注射小鼠脑内皮p65核转位(图4F),而siRNA敲低RELA
生物通微信公众号
知名企业招聘