
-
生物通官微
陪你抓住生命科技
跳动的脉搏
机械敏感通道Piezo1调控张力作用下牙周膜干细胞成骨分化的机制研究
《BMC Oral Health》:Piezo1 participates in the tension-driven osteogenic differentiation of periodontal ligament stem cells
【字体: 大 中 小 】 时间:2025年07月15日 来源:BMC Oral Health 2.6
编辑推荐:
本研究针对正畸牙齿移动过程中牙周膜干细胞(PDLSCs)在张力作用下的成骨分化机制,首次揭示了机械敏感离子通道Piezo1通过激活Ca2+/CaMKII信号通路促进PDLSCs成骨分化的分子机制。研究人员采用Flexcell张力系统模拟正畸力学环境,发现张力可上调Piezo1表达并增强钙内流,进而激活YAP/β-catenin等机械敏感信号分子,为临床正畸治疗提供了新的靶点。
在正畸临床治疗中,牙齿移动依赖于牙周组织对机械力的生物学响应,其中牙周膜干细胞(Periodontal ligament stem cells, PDLSCs)的成骨分化是关键环节。然而,PDLSCs如何感知机械力并转化为成骨信号的分子机制尚未完全阐明。近年来,机械敏感离子通道Piezo1在骨代谢中的作用备受关注,但其在正畸张力诱导的PDLSCs成骨分化中的具体功能仍不清楚。
首都医科大学附属北京口腔医院的研究团队在《BMC Oral Health》发表的研究,系统揭示了Piezo1在张力诱导PDLSCs成骨分化中的核心作用。研究采用Flexcell张力系统模拟正畸力学环境(0.1 Hz,12%伸长率),通过钙成像、Western blot等技术发现张力可显著上调Piezo1表达并增强钙内流,激活Ca2+/钙调蛋白依赖性蛋白激酶(CaMKII)信号通路,同时促进机械敏感分子YAP和β-catenin的表达,最终驱动成骨相关标志物Runx2和碱性磷酸酶(ALP)的表达上调。
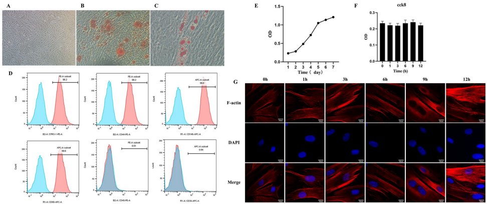
关键技术方法包括:从11-18岁青少年获取PDLSCs并进行表型鉴定;使用Flexcell系统施加周期性张力刺激(0.1-12小时);通过CCK-8检测细胞活力;钙成像技术检测Yoda1诱导的钙内流;Western blot和qPCR分析关键蛋白和基因表达;ALP染色和活性测定评估成骨分化能力。
研究结果部分:
细胞形态与活力:张力作用使PDLSCs呈现更伸展的形态,但细胞活力无显著变化。

Piezo1表达上调:张力作用6-9小时显著增加Piezo1 mRNA和蛋白表达。

成骨分化增强:Runx2和ALP表达显著升高,ALP活性增加3-5倍。

钙信号激活:张力处理组钙内流显著增强,CaMKII表达和磷酸化水平升高。

机械敏感信号激活:YAP和β-catenin蛋白表达显著上调。

研究结论表明,Piezo1通过介导张力诱导的钙内流,激活CaMKII信号通路,并上调YAP/β-catenin等机械敏感分子的表达,从而促进PDLSCs的成骨分化。这一发现不仅阐明了正畸牙齿移动中骨重塑的分子机制,也为开发靶向Piezo1的新型正畸治疗策略提供了理论依据。研究首次建立了Piezo1-CaMKII-YAP/β-catenin信号轴在PDLSCs力学响应中的功能框架,对理解机械力调控干细胞分化的普遍规律具有重要启示。
生物通微信公众号