
-
生物通官微
陪你抓住生命科技
跳动的脉搏
时间分辨转录组学揭示酿酒酵母和巴氏酵母应对质膜胁迫的适应性进化机制
【字体: 大 中 小 】 时间:2025年07月17日 来源:Scientific Data 5.8
编辑推荐:
本研究通过时间分辨mRNA-seq技术,系统比较了模式生物酿酒酵母(S. cerevisiae)和工业用巴氏酵母(S. pastorianus)在乙醇(EtOH)和SDS诱导的质膜(PM)胁迫下的动态转录响应。研究人员发现两种酵母在7% EtOH和0.01% SDS处理下呈现显著不同的转录表型,揭示了它们在长期不同营养环境驯化过程中形成的独特适应机制。该研究为理解酵母工业菌株的胁迫耐受性提供了重要分子线索。
在微生物的世界里,酵母堪称"多面手"——既是基础研究的模式生物,又是工业生产的主力军。其中,酿酒酵母(Saccharomyces cerevisiae)作为真核生物研究的"明星",其细胞周期、蛋白运输等基本机制已被深入解析;而它的"表亲"巴氏酵母(Saccharomyces pastorianus)则是啤酒酿造业的"工作马",这个由S. cerevisiae和S. eubayanus杂交形成的菌株能在低温下发酵并耐受高达7%的乙醇(EtOH)浓度。有趣的是,如此高浓度的乙醇会改变酵母质膜(Plasma Membrane, PM)的组成,这意味着巴氏酵母必须进化出独特的机制来应对这种"自产"的环境压力。然而,科学家们对酵母如何适应PM胁迫仍知之甚少。
为了揭开这个谜题,来自冲绳科学技术大学院大学(Okinawa Institute of Science and Technology Graduate University, OIST)和日本三得利全球创新中心的研究团队在《Scientific Data》发表了一项开创性研究。他们采用时间分辨转录组学方法,首次系统比较了S. cerevisiae和S. pastorianus在PM胁迫下的动态响应差异。这项研究不仅揭示了两种酵母在进化过程中形成的不同适应策略,更为工业酵母菌株的改良提供了分子层面的理论依据。
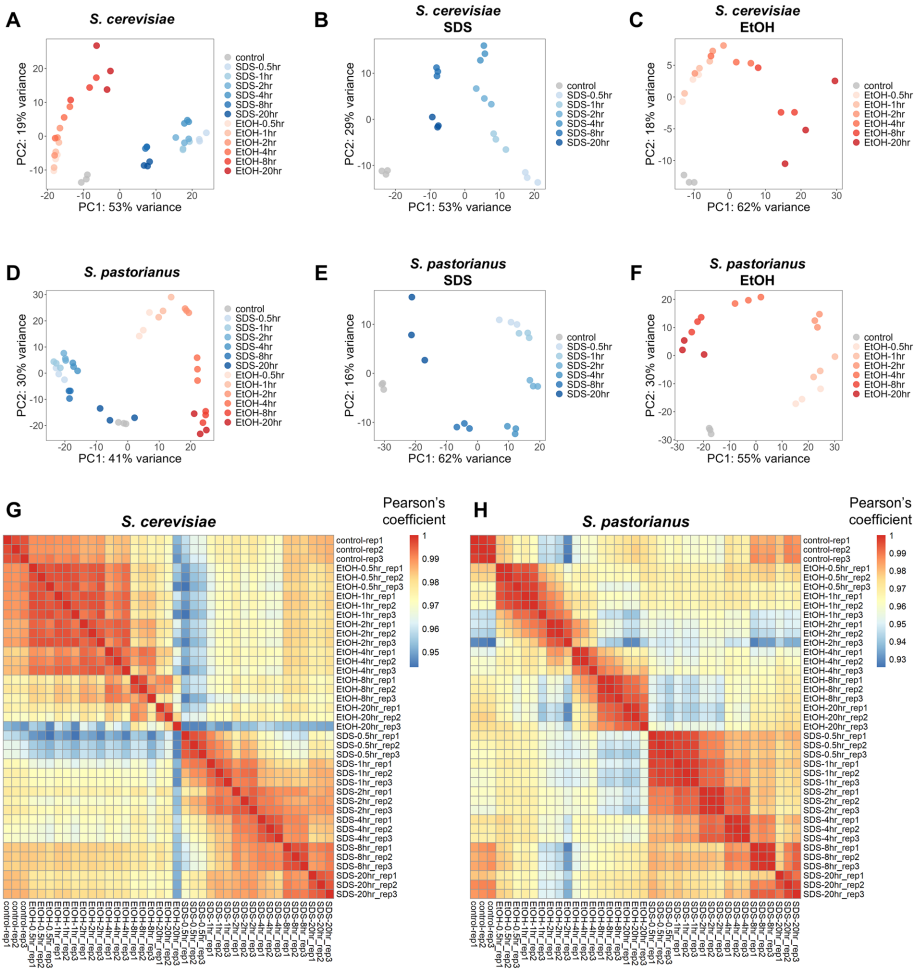
研究人员采用了三个关键技术方法:(1)生长表型分析:通过测定0.01% SDS和7% EtOH处理下的生长曲线,确定两种酵母的胁迫敏感性差异;(2)时间分辨采样:在0.5-20小时内设置6个时间点收集样本,捕捉转录动态变化;(3)mRNA-seq分析:使用STAR软件将测序reads比对到参考基因组(R64-1-1和BBYY00000000.1),通过DESeq2进行差异表达分析。所有实验均设置三个生物学重复,数据质量经FastQC和MultiQC严格验证。
【背景与摘要】研究团队首先通过生长实验证实,7% EtOH会显著抑制S. cerevisiae生长,而S. pastorianus表现出更强的耐受性。这提示两种酵母可能采用不同的分子机制应对PM胁迫。

【方法】实验设计巧妙地区分了两种PM胁迫源:EtOH模拟内源性发酵压力,SDS作为外源性膜损伤剂。这种双重设计有助于区分通用的PM应激响应和乙醇特异的适应机制。RNA提取采用RNeasy mini kit结合DNase处理,确保高质量RNA。文库构建使用NEBNext Poly(A) mRNA Magnetic Isolation Module,在Illumina NovaSeq 6000平台进行150bp双端测序。
【技术验证】数据质量分析显示所有样本的Phred得分>30,映射率>81%,符合高标准。


这项研究的核心发现在于揭示了S. cerevisiae和S. pastorianus在PM胁迫下展现出截然不同的转录表型。这种差异可能反映了它们在进化过程中的不同驯化轨迹:S. cerevisiae作为实验室模式生物,主要适应标准培养条件;而S. pastorianus则在啤酒发酵的特定环境中进化出独特的胁迫响应网络。特别值得注意的是,7% EtOH会导致S. cerevisiae细胞周期停滞,这提示其耐受性不足可能与细胞周期调控紊乱有关。
该研究的创新价值体现在三个方面:首先,时间分辨的采样策略(0.5-20小时)首次描绘了酵母应对PM胁迫的动态转录图谱;其次,比较基因组学方法揭示了工业菌株与模式菌株的分子适应差异;最后,建立的优质数据集(GSE294317)为后续研究提供了宝贵资源。这些发现不仅深化了对酵母胁迫响应的理解,也为通过合成生物学手段改造工
生物通微信公众号
知名企业招聘