
-
生物通官微
陪你抓住生命科技
跳动的脉搏
高粱POD基因家族的全基因组鉴定及其在NaCl、H2O2和PEG胁迫下的表达分化分析
【字体: 大 中 小 】 时间:2025年07月19日 来源:BMC Genomics 3.5
编辑推荐:
本研究针对高粱(Sorghum bicolor)在多重非生物胁迫下的耐受机制,通过全基因组分析鉴定了114个过氧化物酶(POD)基因家族成员,揭示了其系统发育关系、基因结构和表达模式。研究人员发现SbPOD基因主要通过串联复制和片段复制扩张,且在NaCl、H2O2和30% PEG6000胁迫下呈现差异表达,特别是SbPOD26和SbPOD81表现出独特的调控模式。该研究为解析高粱抗逆分子机制提供了重要理论基础,发表于《BMC Genomics》。
在全球气候变化加剧的背景下,农作物面临日益严峻的非生物胁迫挑战。作为世界第五大谷类作物,高粱(Sorghum bicolor)以其卓越的耐旱、耐盐和耐高温特性成为研究植物抗逆机制的理想模型。然而,极端环境条件仍会显著影响高粱的生长和产量,这促使科学家们深入探索其分子层面的适应机制。过氧化物酶(POD)作为氧化还原酶家族的重要成员,在植物应对多重胁迫过程中扮演关键角色,但高粱POD基因家族的系统研究仍属空白。
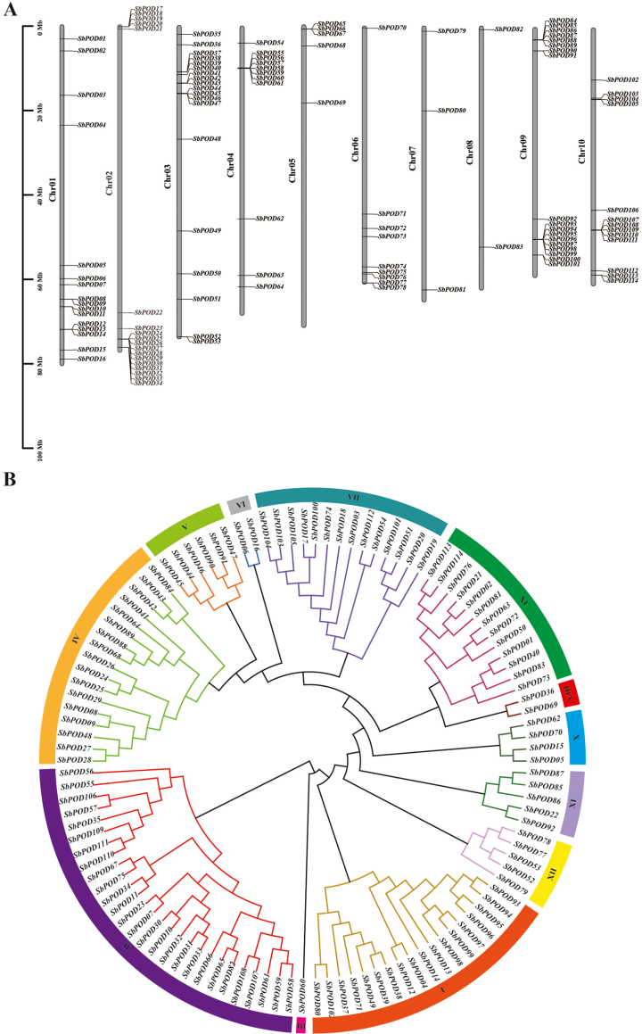
中国计量大学生命科学学院与浙江省农业科学院病毒与生物技术研究所的研究团队联合开展了这项开创性工作。研究人员通过全基因组分析在高粱中鉴定出114个POD基因家族成员(SbPODs),发现这些基因不均匀地分布在10条染色体上。系统发育分析将其分为12个亚组,基因结构和保守基序分析揭示了亚组间的功能多样性。研究还发现SbPOD基因家族主要通过16次片段复制和32次串联复制事件扩张,且大多数复制基因对经历了纯化选择。与玉米、水稻和拟南芥的比较基因组分析表明,SbPOD基因家族不仅存在全基因组水平的复制,还具有独立的复制事件。
研究采用的主要技术方法包括:全基因组鉴定和系统发育分析、基因结构和保守基序预测、染色体定位和复制事件检测、顺式作用元件分析、三维结构建模以及qRT-PCR验证。特别对20个SbPOD基因在NaCl、H2O2和PEG6000胁迫下的时序表达模式进行了详细解析。
研究结果部分:


顺式作用元件分析:在启动子区鉴定出3646个顺式作用元件,包括635个MYB和507个MYC元件,表明SbPOD基因广泛参与非生物胁迫响应。
表达模式分析:qRT-PCR显示大多数SbPOD基因在NaCl、H2O2和PEG6000胁迫下显著下调,而SbPOD26和SbPOD81呈现独特的上调模式。SbPOD26含有8个MYC和4个MBS元件,其表达在PEG6000胁迫下持续升高。

研究结论与意义:
该研究首次系统鉴定了高粱POD基因家族,揭示了其进化动态和表达调控特征。研究发现SbPOD基因主要通过串联复制扩张,且大多数成员在非生物胁迫下表达下调,而SbPOD26和SbPOD81表现出独特的胁迫响应模式。特别值得注意的是,SbPOD26特有的PAT1结构域和丰富的胁迫响应顺式元件可能赋予其特殊的生物学功能。这些发现不仅丰富了植物POD基因家族的理论知识,为高粱抗逆育种提供了重要候选基因,也为理解植物对环境胁迫的适应机制提供了新视角。研究建立的基因组资源和表达数据将为后续功能研究和作物改良奠定基础,对保障粮食安全具有重要意义。
生物通微信公众号
知名企业招聘