
-
生物通官微
陪你抓住生命科技
跳动的脉搏
CuOTeDsP纳米疗法通过调控胆固醇代谢增强铜死亡介导的膀胱癌免疫治疗
【字体: 大 中 小 】 时间:2025年07月23日 来源:Journal of Nanobiotechnology 10.6
编辑推荐:
本研究针对膀胱癌中胆固醇代谢异常导致的免疫治疗抵抗问题,开发了负载SQLE抑制剂特比萘芬(Ter)和双硫仑(DSF)的CuO纳米平台CuOTeDsP。该研究证实纳米颗粒通过模拟POD/CAT/GPx酶活性增强氧化应激,联合Ter抑制SQLE降低胆固醇水平并下调PD-L1表达,协同DSF-Cu2+形成细胞毒性复合物,实现铜死亡(cuproptosis)与免疫治疗的协同增效。动物实验显示联合PD-1抗体可获得70%的肿瘤抑制率,为膀胱癌治疗提供新策略。
膀胱癌作为全球高发的泌尿系统恶性肿瘤,传统治疗面临手术创伤大、化疗耐药和BCG免疫疗法响应率低等挑战。近年来,铜死亡(cuproptosis)作为一种铜依赖性细胞死亡方式,因其能激活抗肿瘤免疫而备受关注。然而,肿瘤细胞中异常积累的胆固醇会通过稳定细胞膜和PD-L1蛋白削弱治疗效果。福建医科大学附属第一医院泌尿外科研究所和福建师范大学海峡柔性电子研究院的研究团队在《Journal of Nanobiotechnology》发表的研究,开发了一种可同时调控胆固醇代谢和诱导铜死亡的多功能纳米平台CuOTeDsP。
研究采用空心CuO纳米颗粒为载体,通过PEG修饰并共载SQLE抑制剂特比萘芬(Ter)和双硫仑(DSF)。关键技术包括:1)溶剂热法合成具有类酶活性的中空CuO纳米颗粒;2)临床样本验证SQLE与胆固醇在膀胱癌中的高表达;3)体外实验证明纳米颗粒的POD/CAT/GPx三酶活性;4)建立MB49膀胱癌小鼠模型评估联合PD-1抗体的免疫激活效果。
SQLE与胆固醇在膀胱癌中的临床意义
通过对12对患者组织分析发现,肿瘤组织中SQLE表达和胆固醇沉积显著高于癌旁组织(免疫组化P<0.05),且GEPIA2数据库显示高SQLE患者无病生存期更短(P=0.032)。Schultze染色和Western blot证实胆固醇代谢异常与膀胱癌进展相关。
CuOTeDsP的构建与特性

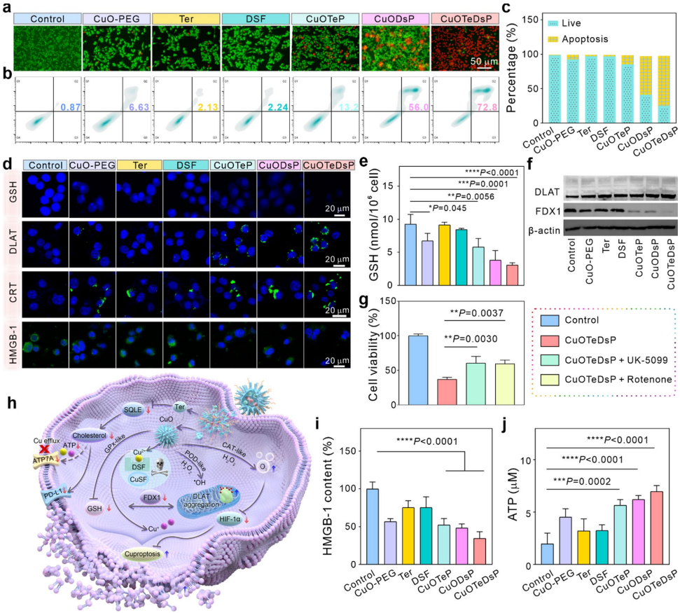
多重酶活性与细胞效应
CuOTeDsP通过类过氧化物酶(POD)活性将H2O2转化为·OH(ESR验证),类过氧化氢酶(CAT)活性缓解缺氧(RDPP荧光减弱50%),同时消耗GSH促进铜离子蓄积。Ter使肿瘤细胞胆固醇降低40%,并下调ATP7A和PD-L1表达,而DSF与Cu2+形成细胞毒性CuET复合物。
协同诱导铜死亡与免疫激活

流式细胞术显示CuOTeDsP使凋亡率达71.4%,Western blot证实其通过促进DLAT寡聚化和抑制FDX1诱导铜死亡。同时引发免疫原性细胞死亡(ICD),表现为CRT暴露、HMGB-1释放和ATP分泌增加。
动物实验验证治疗效能
在MB49荷瘤小鼠中,CuOTeDsP+αPD-1组肿瘤抑制率达69.86%,显著高于单药组(P<0.0001)。免疫分析显示该组CD8+T细胞浸润增加至18.1%,DC成熟率提升至33.96%,M1/M2巨噬细胞比例提高2.3倍。
该研究创新性地将胆固醇代谢调控与铜死亡诱导相结合,解决了膀胱癌免疫治疗抵抗的难题。CuOTeDsP通过"一石三鸟"策略——即同时破坏胆固醇稳态、诱发铜死亡和重塑免疫微环境,为实体瘤治疗提供了可转化的纳米医学范式。研究涉及的SQLE抑制剂特比萘芬是已上市抗真菌药,具有较好的临床转化前景。
生物通微信公众号
知名企业招聘