
-
生物通官微
陪你抓住生命科技
跳动的脉搏
基于锆-89标记抗体偶联药物的PET探针实现乳腺癌和肺癌中Nectin4表达的无创监测
【字体: 大 中 小 】 时间:2025年07月25日 来源:Cell Reports Physical Science 7.9
编辑推荐:
研究人员针对三阴性乳腺癌(TNBC)和非小细胞肺癌(NSCLC)治疗靶点匮乏的临床难题,开发了靶向Nectin4的[89Zr]Zr-DFO-Padcev免疫PET探针。该研究通过多模态成像技术实现了Nectin4表达的可视化监测,在TNBC(MDA-MB-468)和NSCLC(H1975)模型中分别获得14.57±1.94和9.50±0.76%ID/g的峰值摄取,为精准诊疗提供了新型分子影像工具。
1234567899887654321
在肿瘤精准医疗时代,寻找可靠的生物靶点如同大海捞针。三阴性乳腺癌(TNBC)因缺乏雌激素受体、孕激素受体和HER2表达而成为"难治型"乳腺癌,约占所有乳腺癌的15-20%。与此同时,非小细胞肺癌(NSCLC)作为肺癌的主要亚型,其五年生存率仍不足20%。这两种恶性肿瘤共同面临着治疗靶点有限、疗效监测困难等临床挑战。Nectin4(又称PVRL4)作为钙离子非依赖性的免疫球蛋白样细胞粘附分子,在多种上皮源性恶性肿瘤中异常高表达,与肿瘤增殖、迁移和血管生成密切相关。更引人注目的是,靶向Nectin4的抗体偶联药物Padcev已获FDA批准用于尿路上皮癌治疗,这为拓展其临床应用提供了重要契机。
北京大学第一医院核医学科的研究人员敏锐捕捉到这一研究机遇,在《Cell Reports Physical Science》发表了创新性研究成果。该团队将临床已获批的Padcev与放射性核素锆-89(89Zr)巧妙结合,构建了[89Zr]Zr-DFO-Padcev免疫PET探针,并联合近红外荧光染料IRDye 800CW实现多模态成像。研究首次系统评估了该探针在TNBC和NSCLC模型中的诊断效能,为Nectin4阳性肿瘤的精准诊疗提供了全新解决方案。
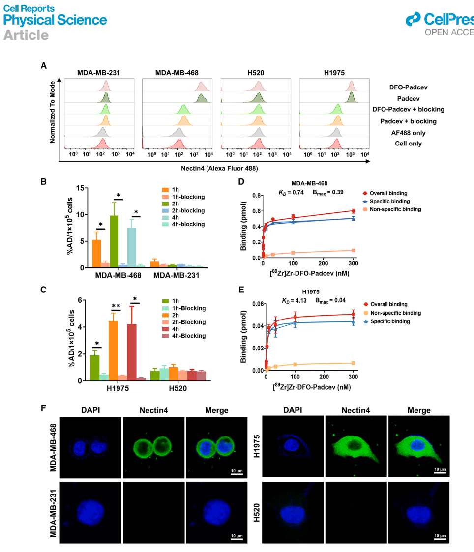
研究采用放射性标记、流式细胞术、免疫荧光染色、小动物PET/CT成像和生物分布分析等关键技术方法。通过将p-SCN-Bn-DFO与Padcev偶联后标记89Zr,制备放射性探针;选用MDA-MB-468(TNBC)和H1975(NSCLC)作为Nectin4高表达模型,以MDA-MB-231和H520作为阴性对照;通过体内外实验系统评估探针的特异性与灵敏度。

放射性合成结果显示,[89Zr]Zr-DFO-Padcev的标记产率达88.87%±2.59%,放射化学纯度超过99%。体外稳定性实验证实,探针在PBS和人血清白蛋白中孵育48小时后仍保持95%以上的完整性。流式细胞术验证了Padcev与DFO偶联后不影响其与Nectin4的结合能力,在MDA-MB-468和H1975细胞中显示出高亲和力,解离常数(KD)分别为0.74 nM和4.13 nM。

免疫PET成像显示,[89Zr]Zr-DFO-Padcev在注射后6小时即可清晰显示肿瘤轮廓,48小时达到摄取峰值。定量分析显示,MDA-MB-468模型的肿瘤/心脏(T/H)和肿瘤/肌肉(T/M)比值分别达4.47±0.63和20.54±2.75,显著高于阴性对照组(p<0.01)。生物分布实验进一步证实,MDA-MB-468和H1975肿瘤的放射性摄取分别为11.71±2.13和14.79±1.96%ID/g,是阴性对照组的3-4倍。

近红外荧光成像与PET结果高度一致,IRDye 800CW-Padcev在肿瘤部位呈现特异性聚集,信号持续至168小时。免疫组化和免疫荧光双重验证了Nectin4在肿瘤组织的分布模式,而主要器官未见明显毒性反应。辐射剂量学评估显示,成人女性的有效剂量为0.488 mSv/MBq,符合核医学安全标准。
该研究创新性地将临床已获批的ADC药物转化为分子影像探针,解决了Nectin4表达可视化监测的关键技术难题。通过免疫PET与荧光成像的优势互补,实现了从非侵入性诊断到手术导航的全流程覆盖。[89Zr]Zr-DFO-Padcev展现出的高特异性和优异成像性能,不仅为TNBC和NSCLC的精准分诊提供了新工具,也为ADC药物的疗效评估开辟了新途径。特别值得注意的是,该探针直接采用已获批的Padcev作为靶向载体,大幅降低了临床转化壁垒。未来通过开发F(ab')2或Fab片段优化探针药代动力学特性,有望进一步拓展其在肿瘤精准医疗中的应用前景。