
-
生物通官微
陪你抓住生命科技
跳动的脉搏
发育期星形胶质细胞初级纤毛的活体遗传标记技术及其亚群特征研究
【字体: 大 中 小 】 时间:2025年07月25日 来源:BMC Molecular and Cell Biology 2.4
编辑推荐:
本研究针对星形胶质细胞纤毛研究工具匮乏的现状,通过整合Aldh1l1-CreERT2诱导系统与Sstr3-Gfp/Arl13b-Cerulean纤毛报告基因,首次在发育前额叶皮层(PFC)中实现星形胶质细胞纤毛的亚群特异性标记。研究发现仅约65%的SOX9+星形胶质细胞具有纤毛,且5次他莫昔芬(5x TAM)诱导可达到最大标记效率,为解析纤毛在神经发育中的异质性功能提供了新工具。
在复杂的中枢神经系统(CNS)中,星形胶质细胞作为数量最庞大的胶质细胞群体,其表面天线状的初级纤毛(primary cilia)长期以来是研究的盲区。这些微小的细胞器虽被证实参与Sonic Hedgehog(Shh)等关键信号通路的调控,但由于缺乏特异性标记工具,科学家们始终难以回答一个基础问题:究竟有多少星形胶质细胞拥有纤毛?这些纤毛在不同发育阶段如何分布?这一知识空白严重阻碍了对神经发育机制的深入理解。
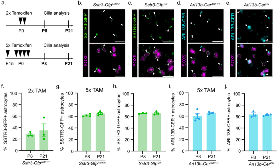
为突破这一技术瓶颈,来自Emory University的研究团队Rachel Bear等人创新性地将两种前沿遗传学工具相结合:一是特异性标记星形胶质细胞谱系的Aldh1l1-CreERT2诱导系统,二是能靶向纤毛结构的两种报告基因——神经元标志物SSTR3(somatostatin receptor 3)与泛纤毛标记物ARL13B(ADP-ribosylation factor-like protein 13B)。通过设计不同他莫昔芬(TAM)诱导方案,研究团队在《BMC Molecular and Cell Biology》发表的这项工作中,首次系统揭示了发育期前额叶皮层(PFC)星形胶质细胞纤毛的时空分布规律。
关键技术方法包括:1)采用CMV-Cre构建组成型表达报告基因的Sstr3-GfpON和Arl13b-CerON对照小鼠;2)设计2次(2x TAM)和5次(5x TAM)两种诱导方案,分别从出生后和胚胎期启动标记;3)通过免疫荧光共定位SOX9(星形胶质细胞核标记)与纤毛报告蛋白,定量分析P8(出生后8天)和P21(出生后21天)的纤毛阳性细胞比例。
研究结果
标记效率的剂量依赖性
比较2x TAM与5x TAM诱导方案发现,后者使Sstr3-GfpAldh1l1小鼠的纤毛标记率从26.6%(P8)显著提升至61.4%,且与组成型表达的Sstr3-GfpON小鼠(65.7%)无统计学差异。这一结果证实增加诱导次数可克服Cre-Lox系统固有的重组效率限制。

报告基因的普适性验证
使用Arl13b-CerAldh1l1模型时,5x TAM诱导的纤毛标记率(P8:60.5%)与Sstr3-Gfp系统高度一致,且两种组成型报告基因(Sstr3-GfpON与Arl13b-CerON)的标记效率均在63-66%范围内,证实不同纤毛报告基因在星形胶质细胞中具有等效性。
亚群异质性的发现
最大标记效率仅达65%的关键数据表明:约35%的SOX9+星形胶质细胞在发育过程中始终不形成纤毛,这一现象在P8至P21阶段保持稳定,提示星形胶质细胞可能存在功能特化的纤毛亚群与非纤毛亚群。
讨论与意义
该研究建立的Aldh1l1-CreERT2介导的双报告系统,首次实现发育期星形胶质细胞纤毛的活体遗传标记与定量分析。发现纤毛仅存在于星形胶质细胞亚群的现象,为理解CNS发育的区域特异性调控提供新视角——这些"天线"可能通过Shh信号通路差异性地塑造不同脑区的微环境。技术层面,研究明确5x TAM诱导方案对克服组织特异性重组效率限制的必要性,为后续研究提供标准化范式。未来可借助该工具探究:纤毛亚群是否代表特定发育谱系?非纤毛亚群是否通过其他信号机制补偿功能?这些发现将为神经发育障碍与胶质瘤等疾病的机制研究开辟新途径。
生物通微信公众号
知名企业招聘