
-
生物通官微
陪你抓住生命科技
跳动的脉搏
基于PCR衍生文库中链信息重建的稀有等位基因检测误差校正技术SPIDER-seq的开发与应用
【字体: 大 中 小 】 时间:2025年07月26日 来源:Communications Biology 5.2
编辑推荐:
为解决液体活检中循环肿瘤DNA(ctDNA)检测灵敏度不足的问题,研究人员开发了基于对等网络标识符的SPIDER-seq技术。该技术通过重建PCR扩增中的父/子链信息,仅需2轮常规PCR即可检测低至0.125%的突变等位基因频率(AF),为癌症微小残留病灶(MRD)监测提供了高效精准的分子诊断新工具。
在癌症精准医疗领域,循环肿瘤DNA(ctDNA)检测犹如在浩瀚星海中寻找特定星座——尽管液体活检技术提供了非侵入性的检测途径,但ctDNA在循环游离DNA(cfDNA)中的含量往往低于0.1%,使得区分真实突变与测序误差成为巨大挑战。现有分子条形码技术虽能通过唯一标识符(UID)生成一致性序列,但基于杂交捕获的方法耗时2-3天,而PCR方法又因条形码在扩增中被覆盖而难以追踪分子起源。这种技术困境严重限制了癌症复发监测和个性化治疗的临床应用。
韩国首尔国立大学的研究团队在《Communications Biology》发表的研究中,创新性地将区块链的对等网络理念引入分子诊断领域,开发出SPIDER-seq技术。该技术通过KAPA HiFi等高保真聚合酶进行6-8轮PCR扩增,利用共享UID构建分子家族树,形成集群标识符(CID)。基于CID生成的一致性序列可将检测灵敏度提升至0.125% AF,同时能追溯错误引入的扩增世代,为ctDNA检测建立了快速精准的新标准。
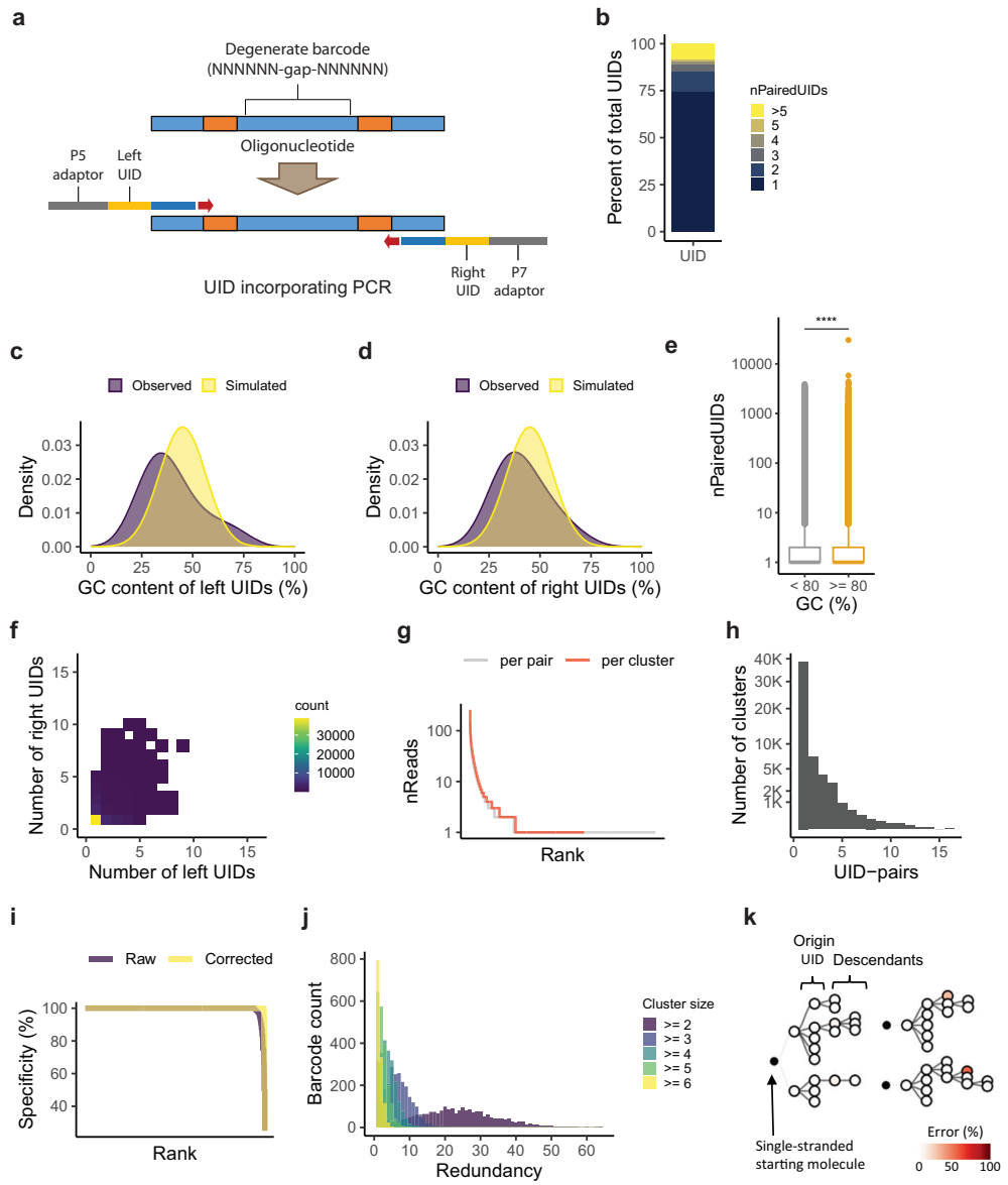
关键技术包括:(1)设计含16个随机碱基的UID引物系统;(2)通过递归算法构建分子对等网络;(3)开发基于基因组坐标的杂交捕获文库适配方案;(4)建立同时检测点突变和缺失突变(如EGFR p.E746_A750del)的生物信息学流程。研究使用SeraseqTM ctDNA标准品验证,覆盖BRAF V600E等34个癌症相关突变位点。
【设计与原理】
SPIDER-seq突破性地将PCR循环中的UID覆盖特性转化为优势:每个扩增周期产生的"父-子-孙"分子通过共享UID形成链式网络。

【可行性验证】
模型实验使用含12nt随机条形码的寡核苷酸,发现高GC含量(≥80%)的UID易导致异常配对。通过过滤这类UID并校正1-2个碱基错配,99.09%的集群实现100%条形码一致性。

【超低频突变检测】
在BRAF p.V600E突变检测中,仅需3,697-4,788个单倍体基因组当量(hGEs),SPIDER-seq即可从平均215,551条子代链中构建113,234个集群。与原始数据相比,错误率降低达4.88×10-4(Wilcoxon检验)。值得注意的是,部分早期扩增引入的聚合酶错误会以100%频率存在于整个分子分支,这提示需通过技术重复进行结果验证。
【多重检测应用】
扩展实验同时检测EGFR、KRAS等10个基因的9个点突变和1个缺失突变。在0.125% AF条件下,QM聚合酶的多重PCR体系仍保持0.02369%的低错误率,证实该方法适用于多靶点MRD监测。
【杂交捕获适配】
研究团队创新性地将5nt UID嵌入Illumina索引引物,使该技术可兼容杂交捕获文库。虽然灵敏度较PCR法略有下降,但在68个基因panel中仍能识别21个突变,错误率降低5.453倍。
这项研究的重要意义在于:首先,SPIDER-seq首次实现对PCR扩增分子谱系的完整重建,将区块链理念创新应用于分子诊断;其次,仅需常规PCR仪和2轮扩增即可达到ddPCR级灵敏度,大幅降低临床机构的设备门槛;最后,技术既可独立用于少数热点突变检测,也能适配大规模杂交捕获,为癌症动态监测提供了灵活解决方案。如作者Hyeonseob Lim所述,该方法特别适合资源有限地区开展个性化MRD监测,未来通过优化集群断裂修复算法,有望进一步提升在复杂临床样本中的检测稳健性。
生物通微信公众号
知名企业招聘