
-
生物通官微
陪你抓住生命科技
跳动的脉搏
脉冲电磁场通过上调胆固醇生物合成促进神经元成熟的新机制及其在神经退行性疾病治疗中的潜在应用
【字体: 大 中 小 】 时间:2025年07月28日 来源:Stem Cell Research & Therapy 7.1
编辑推荐:
本研究针对干细胞疗法中神经元存活率低和功能不成熟的关键问题,通过脉冲电磁场(PEMF)刺激人类诱导多能干细胞(iPSCs)分化的皮层神经元,发现1 mT、15 Hz的PEMF能显著促进早期神经元分化和突触成熟。研究首次揭示FDFT1介导的胆固醇生物合成通路是PEMF发挥作用的核心机制,为优化神经退行性疾病的干细胞治疗提供了非侵入性物理干预新策略。该成果发表于《Stem Cell Research》,为临床转化奠定了重要理论基础。
在神经退行性疾病治疗领域,干细胞疗法被誉为最具潜力的突破方向,但移植后的神经元往往面临存活率低、功能不成熟的困境。就像种下一棵小树苗却难以长成参天大树,这些"幼年期"神经元无法有效整合到宿主神经网络中。更棘手的是,现有化学诱导方法耗时漫长,而神经营养因子的长期使用可能带来副作用。面对这一瓶颈,深圳大学先进技术学院生物医学工程系的研究人员独辟蹊径,将目光投向了非侵入性的物理干预手段——脉冲电磁场(PEMF)。
既往研究表明,PEMF已获批用于骨修复,能促进间充质干细胞的成骨分化。但在神经领域,关于PEMF能否促进神经元成熟、其最佳参数组合及分子机制仍知之甚少。特别是对于临床最常用的人类iPSC来源神经元,PEMF的调控效果更是一片空白。为此,研究团队设计了一套精密的实验方案:采用Neurogenin 2(Ngn2)诱导的人类iPSC分化为皮层神经元,每天给予1 mT、15 Hz的PEMF刺激2小时,持续7天。通过免疫细胞化学、qPCR、Western blotting和活细胞成像评估神经突生长;钙成像和膜片钳电生理分析功能成熟;转录组测序结合药理学抑制和基因敲降验证关键通路。
关键技术方法包括:1)建立Ngn2诱导的人类iPSC神经元分化体系;2)定制化PEMF刺激系统(Helmholtz线圈,1 mT,15 Hz);3)多模态功能评估(钙成像、膜片钳记录);4)转录组测序和生物信息学分析;5)FDFT1药理学抑制(YM53601)和siRNA基因敲降实验。
研究结果部分:
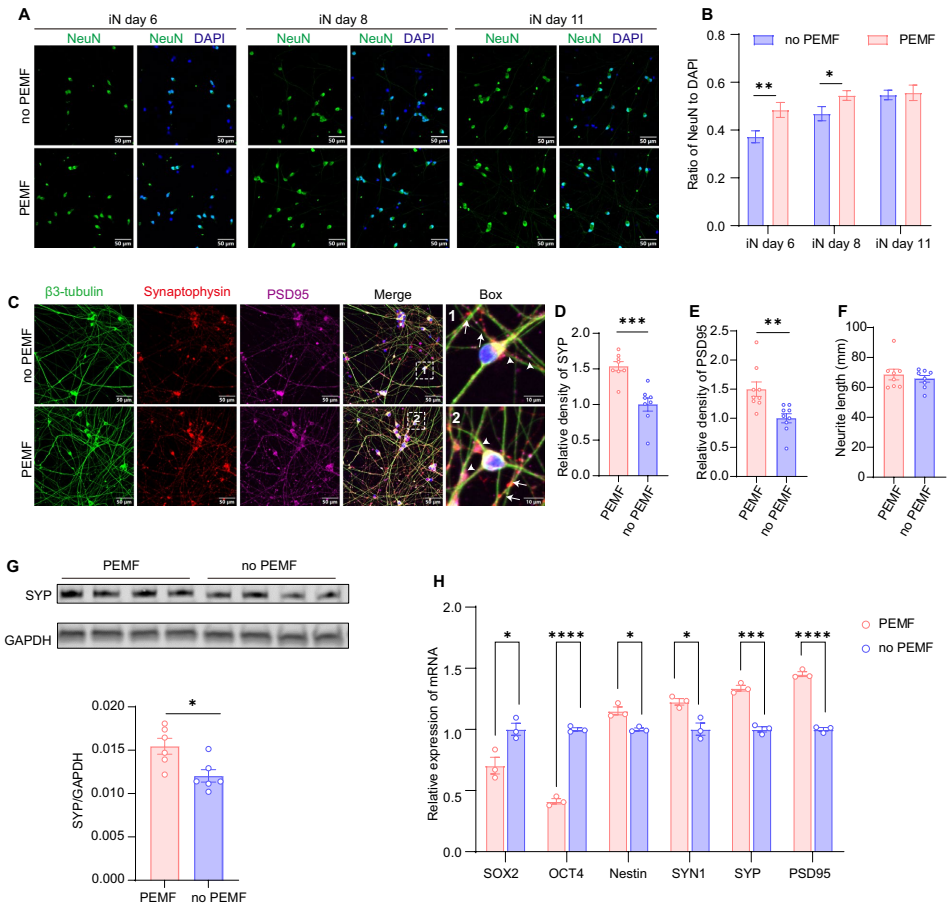
PEMF促进Ngn2诱导的iPSC神经元突触蛋白表达
通过比较连续电磁场(CEMF)和PEMF的效果,发现15 Hz PEMF能显著上调突触素(synaptophysin)和突触后密度蛋白95(PSD95)表达。免疫荧光显示,PEMF处理组的NeuN+/DAPI+比例在分化第6-8天显著高于对照组,但神经突长度无显著差异。Western blot证实突触素蛋白水平升高,qPCR显示干细胞标志物SOX2和OCT4下调,而突触相关基因表达上调。

PEMF增强自发性钙振荡和动作电位
钙成像显示PEMF处理组的钙瞬变幅度显著增加,功率谱密度(PSD)在低频段(0-0.1 Hz)增强。膜片钳记录发现PEMF使静息膜电位超极化(-38.8±1.3 mV vs -32.1±1.3 mV),动作电位幅度(85.5±2.5 mV vs 73.6±5.1 mV)和去极化速率(57.3±4.2 V/s vs 42.7±5.7 V/s)显著改善。电压门控Na+和K+电流密度分别增加至-2967.9±586.4 pA/pF和4576.6±957.6 pA/pF。

胆固醇生物合成通路的关键作用
转录组分析发现960个差异表达基因,GO和KEGG富集显示胆固醇生物合成通路显著激活。qPCR证实PEMF上调FDFT1(角鲨烯合成酶)、LDLR和SREBP-2表达,但不影响HMGCR。胆固醇测定显示PEMF处理组从分化第2天起胆固醇水平持续升高。

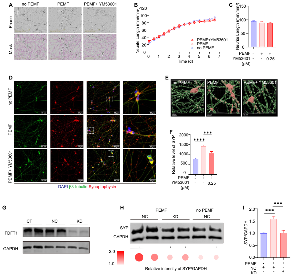
FDFT1是PEMF效应的关键介质
抑制剂YM53601呈浓度依赖性抑制神经突生长和突触素表达。在PEMF处理组,YM53601完全阻断突触成熟效应。siRNA敲降FDFT1后,PEMF对突触素的促进作用消失。Western blot证实FDFT1蛋白水平与突触素表达正相关。

这项研究首次系统阐明PEMF通过FDFT1-胆固醇通路促进人类神经元成熟的作用机制,具有多重重要意义:在理论上,揭示了物理刺激与脂代谢的跨界调控机制,拓展了对神经元成熟微环境调控的认知;在方法学上,建立了一套可量化评估神经元功能成熟的指标体系;在应用层面,为优化干细胞治疗提供了安全、可控的物理干预方案。特别值得注意的是,PEMF的参数选择(1 mT,15 Hz)接近临床已批准的治疗范围,大大提高了转化可行性。未来研究可进一步探索:1)PEMF参数与不同神经元亚型分化的量效关系;2)体内移植环境下PEMF的协同效应;3)胆固醇代谢物如神经甾体的下游信号机制。这些发现为阿尔茨海默病、脊髓损伤等难治性神经系统疾病的治疗开辟了新思路。
生物通微信公众号
知名企业招聘