
-
生物通官微
陪你抓住生命科技
跳动的脉搏
围产期Omega-3脂肪酸性别选择性缓解产前THC暴露对皮质-纹状体-海马神经环路的精神病理影响
【字体: 大 中 小 】 时间:2025年07月30日 来源:Molecular Psychiatry 9.6
编辑推荐:
研究人员针对产前四氢大麻酚(THC)暴露导致的子代神经精神风险,通过Wistar大鼠模型探究了围产期Omega-3脂肪酸补充的干预效果。研究发现Omega-3能性别选择性地改善THC诱导的认知情感障碍,尤其在雄性后代中显著恢复前额叶皮层(PFC)-伏隔核(NAc)-腹侧海马(vHIPP)环路的神经电活动异常,但脂质组学分析显示内源性大麻素系统(ECS)相关通路仍存在持续性性别特异性紊乱。该研究为开发基于脂质代谢的产前THC暴露干预策略提供了新思路。
随着大麻在全球范围内的合法化浪潮,孕妇使用大麻管理妊娠症状的现象日益普遍。然而大量临床和临床前研究表明,大麻主要精神活性成分△9-四氢大麻酚(THC)能够穿透胎盘屏障,通过干扰内源性大麻素系统(ECS)的神经发育调控功能,导致子代出现认知缺陷、焦虑抑郁等长期神经精神异常。更棘手的是,传统"完全戒断"的临床建议在实际执行中面临挑战,这使得探索有效的风险缓解策略成为当务之急。加拿大西安大略大学(University of Western Ontario)的研究团队在《Molecular Psychiatry》发表的最新研究,首次系统评估了围产期Omega-3脂肪酸补充对产前THC暴露神经毒性的干预效果,揭示了脂质代谢与ECS在神经发育中的复杂互作机制。
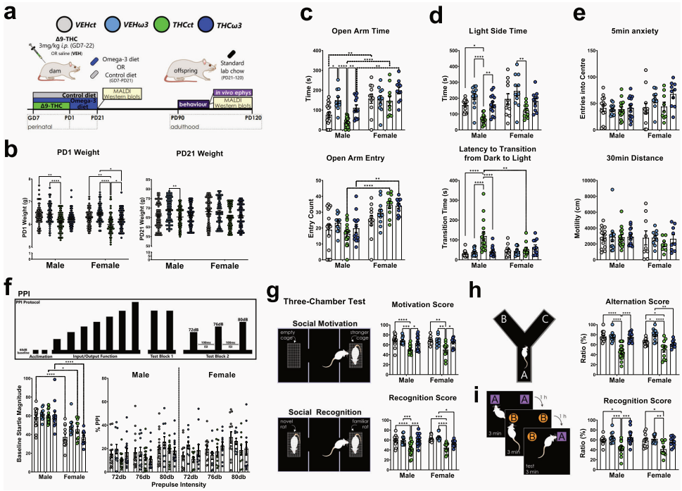
研究采用Wistar大鼠模型,通过妊娠期(GD7-GD22)每日腹腔注射3mg/kg THC模拟人类产前暴露,同时从GD7至产后21天(PD21)给予含DHA/EPA的Omega-3强化饲料。运用行为学测试(高架十字迷宫、社交互动等)、在体电生理记录、基质辅助激光解吸电离成像质谱(MALDI-IMS)和蛋白质印迹等技术,系统评估了子代从出生到成年期(PD120)的神经行为表型及分子机制。
在"Omega-3 supplementation prevents PTE-induced anxiety-like phenotypes in early adulthood"部分,研究发现THC暴露组(THCct)雄性后代在明暗箱测试中表现出显著焦虑样行为(进入明区延迟增加58%,p<0.01),而Omega-3干预(THCw3)使其完全恢复正常。雌性则表现出对THC诱导焦虑的天然抗性,这与人类女性ECS受体密度更高的特征相符。

"Omega-3 supplementation mitigates PTE-induced cognitive deficits in adulthood"章节显示,THCct组在时空顺序新物体识别(TONOR)和Y迷宫自发交替测试中分别出现32%和41%的记忆缺陷(p<0.001),Omega-3使雄性认知功能完全恢复,但雌性仅改善社交动机而保留空间记忆障碍。这种性别差异与电生理发现的"PFC-vHIPP神经振荡模式解耦"现象高度一致:THCct雄性表现为前额叶皮层(PFC)神经元放电频率异常增加(+37%,p<0.01)伴随腹侧海马(vHIPP)活动抑制,而雌性则呈现双脑区同步亢进,Omega-3仅能完全纠正雄性异常。

脂质组学分析揭示出更深层的代谢紊乱:"Omega-3 supplementation modifies lipidomic profile"部分显示,尽管Omega-3改善了行为表型,但THCw3雄性成年期PFC的二十二碳六烯酸(DHA)仍降低42%(p<0.001),雌性则保留磷脂酰乙醇胺(PE)和磺酸酯类脂质异常。这种"行为-分子解离"现象提示,Omega-3可能通过快速重建突触可塑性而非彻底纠正脂质代谢缺陷发挥作用。

研究最终建立了"胎盘功能障碍-脂质代谢紊乱-神经环路异常"的级联致病模型:THC通过下调胎盘脂肪酸转运蛋白(FATP2/MFSD2A),减少胎儿PUFA供给;同时直接干扰ECS对GABA能中间神经元(如小清蛋白阳性PV+细胞)的调控,导致PFC-vHIPP环路兴奋/抑制失衡。Omega-3则通过三重机制发挥作用:(1)竞争性降低花生四烯酸(AA)衍生的促炎介质;(2)促进抗炎介质resolvin D1生成;(3)改善突触膜脂筏结构稳定NMDA受体。
这项研究的重要价值在于:首次阐明产前THC暴露的性别特异性神经病理机制,为开发基于围产期营养干预的精准防控策略提供理论依据。但研究也揭示出Omega-3干预的局限性——未能完全纠正脂质代谢缺陷,提示未来需要探索联合靶向ECS和PPARγ通路的综合干预方案。该成果对指导大麻使用孕妇的营养干预具有重要临床意义,同时为神经发育源性精神障碍的脂质代谢调控研究开辟了新视角。
生物通微信公众号
知名企业招聘