
-
生物通官微
陪你抓住生命科技
跳动的脉搏
miR-200家族通过调控Tbx5/Gata4/Mef2c基因剂量影响心肌细胞分化与心脏发育的机制研究
【字体: 大 中 小 】 时间:2025年07月30日 来源:Nature Communications 14.7
编辑推荐:
本研究针对先天性心脏病(CHD)中转录因子(TFs)剂量敏感性问题,通过构建PMIS-miR-200转基因小鼠模型,首次揭示miR-200家族通过靶向调控Tbx5/Gata4/Mef2c等心脏发育关键因子,维持心肌细胞(CMs)分化稳态。单核多组学分析发现miR-200c抑制导致TBX5+未成熟CM4细胞群异常扩增,并伴随Nppa等靶基因染色质开放性改变,为先天性心脏病发病机制提供新见解。
心脏发育是一个精密调控的过程,转录因子如Tbx5、Gata4和Mef2c的剂量失衡会导致严重的先天性心脏病。然而,这些关键因子在发育过程中的精确调控机制尚不明确。近年研究发现microRNA(miRNA)在器官发育中起重要调控作用,但miR-200家族在心脏发育中的功能仍是空白。
美国爱荷华大学的研究人员通过创新的PMIS(Plasmid-based microRNA Inhibitor System)技术,构建了特异性抑制miR-200a和miR-200c的转基因小鼠模型。研究发现,抑制整个miR-200家族会导致胚胎期致死,伴随心室间隔缺损(VSD)和心肌变薄等严重表型。单核多组学(snRNA-seq+ATAC-seq)分析揭示了一个独特的TBX5+/Nppa+未成熟心肌细胞群体(CM4),这些细胞表现出异常的染色质开放模式和转录活性。该研究首次阐明miR-200家族通过精确调控心脏发育关键转录因子的剂量,维持心肌细胞正常分化进程的分子机制,相关成果发表在《Nature Communications》。
研究采用的主要技术包括:1)PMIS转基因小鼠模型构建;2)胚胎心脏组织切片和免疫荧光分析;3)单核多组学测序(snRNA-seq和ATAC-seq联合分析);4)RNA速率分析预测细胞发育轨迹;5)SCENIC+算法构建基因调控网络。
研究结果
miR-200家族是心脏早期发育的关键调控因子
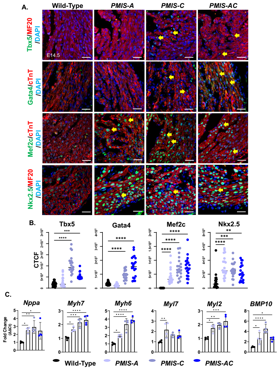
通过qPCR检测发现miR-200a/c在E12.5-E16.5胚胎心脏中高表达。抑制整个miR-200家族(PMIS-AC)导致胚胎期致死,心脏出现心室间隔缺损和心肌变薄等严重畸形,类似于Tbx5敲除表型。Western blot证实miR-200抑制导致Tbx5、Gata4、Mef2c和Pitx2蛋白水平显著升高。

抑制miR-200改变心肌细胞转录因子表达谱
免疫荧光显示PMIS-C和PMIS-AC小鼠左心室心肌细胞中Tbx5表达异常升高,而正常情况下Tbx5主要在心房肌细胞表达。同时检测到Nkx2.5等非直接靶标的表达上调,表明存在广泛的转录重编程。
单核转录组分析揭示异常心肌细胞群体
通过分析12,507个心脏细胞核,鉴定出5个心肌细胞亚群。PMIS-C小鼠中CM4细胞比例显著增加(22.37% vs WT 1.44%),该群体同时表达心房标志物Nppa和心室标志物Tbx5,RNA速率分析表明CM4处于发育早期状态。

染色质可及性分析揭示TBX5调控网络
ATAC-seq显示CM4细胞中Nppa基因座染色质开放性显著增加。Motif分析发现CM4特异性富集T-box家族结合位点,SCENIC+算法预测TBX5是驱动CM4转录特征的关键调控因子。
miR-200c新靶标Irx1的鉴定
研究发现miR-200c可直接靶向Irx1的3'UTR,PMIS-C小鼠中Irx1表达升高。Irx1+细胞在发育早期富集,提示其可能参与心肌细胞成熟过程调控。
结论与意义
该研究首次阐明miR-200家族通过精确调控Tbx5等心脏发育关键因子的剂量,维持心肌细胞正常分化进程的分子机制。发现未成熟CM4细胞群体的存在为理解先天性心脏病发病提供了新视角。PMIS技术为研究miRNA家族功能提供了新工具,TBX5-miR-200c调控轴的发现为心脏再生医学研究开辟了新思路。研究还建立了心脏发育中转录因子剂量敏感性、miRNA调控和表观遗传重塑之间的功能联系,为先天性心脏病的诊断和治疗提供了潜在新靶点。
生物通微信公众号
知名企业招聘