
-
生物通官微
陪你抓住生命科技
跳动的脉搏
酵母基因组人工重排揭示出芽酵母和裂殖酵母基因组的高可塑性
【字体: 大 中 小 】 时间:2025年07月31日 来源:Genome Biology 9.4
编辑推荐:
本研究针对真核生物基因组对大规模人工重组的耐受性问题,以模式生物酿酒酵母(S. cerevisiae)和裂殖酵母(S. pombe)为研究对象,通过染色体工程构建了数十种不同架构的单染色体菌株。研究人员系统评估了染色体融合顺序、着丝粒(CEN)替换及位置变化对细胞的影响,发现两种酵母基因组均能耐受多样化重组,但近端着丝粒(acrocentric)和端着丝粒(telocentric)染色体会导致细胞形态异常、生长缺陷及基因组不稳定性增加。该研究发表于《Genome Biology》,为染色体进化优势提供了实验证据,并为合成生物学提供了重要参考。
在生命演化的长河中,染色体作为遗传信息的载体,其数量和结构呈现出惊人的多样性。从仅有1条染色体的杰克跳蚁,到拥有1260条染色体的蕨类植物,这种差异背后的生物学意义始终是未解之谜。真核生物能否突破自然演化的限制,耐受大规模的人工染色体重组?这个问题不仅关乎对基因组本质的理解,更对合成生物学和染色体进化研究具有深远意义。
中国科学院分子细胞科学卓越创新中心(上海生物化学与细胞生物学研究所)的周金秋团队以两种单细胞真核模式生物——拥有16条染色体的酿酒酵母(S. cerevisiae)和3条染色体的裂殖酵母(S. pombe)为研究对象,开展了一项开创性的基因组可塑性研究。研究人员通过精确的染色体工程技术,构建了三大类共41种单染色体菌株:包括不同染色体排列顺序的融合菌株、着丝粒替换菌株,以及着丝粒位置从中间到末端不同距离的菌株。令人惊叹的是,所有这些经过"基因组大手术"的菌株均能存活,但着丝粒靠近末端的菌株表现出明显的生长缺陷和基因组不稳定性。该研究成果发表在《Genome Biology》杂志,为理解染色体结构的进化限制提供了重要实验依据。
研究团队运用了多项关键技术:1)CRISPR-Cas9介导的染色体精确编辑技术构建重组菌株;2)脉冲场凝胶电泳(PFGE)验证染色体结构;3)端粒Southern印迹分析确认线性染色体形成;4)流式细胞术(FACS)检测基因组倍性变化;5)高通量测序和转录组(RNA-seq)分析基因组变异和基因表达变化。
染色体融合顺序的多样性耐受
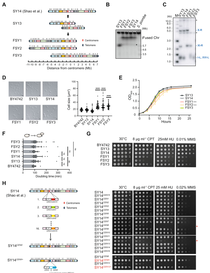
通过将SY13双染色体菌株的不同染色体臂进行定向融合,研究人员成功构建了FSY1-3三种单染色体菌株。这些菌株虽然染色体排列顺序与已报道的SY14不同,但都能正常存活。

着丝粒功能的普适性验证
在SY14单染色体菌株中,研究人员用其他15个天然着丝粒(CEN1-16)逐一替换原有的CEN15。结果显示所有点着丝粒都能支持巨型染色体的正确分离,但CEN8和CEN12需要额外的着丝粒旁侧序列才能发挥最佳功能。

着丝粒位置效应的系统解析
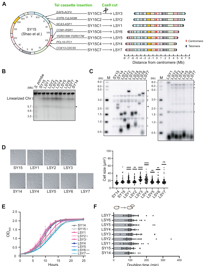
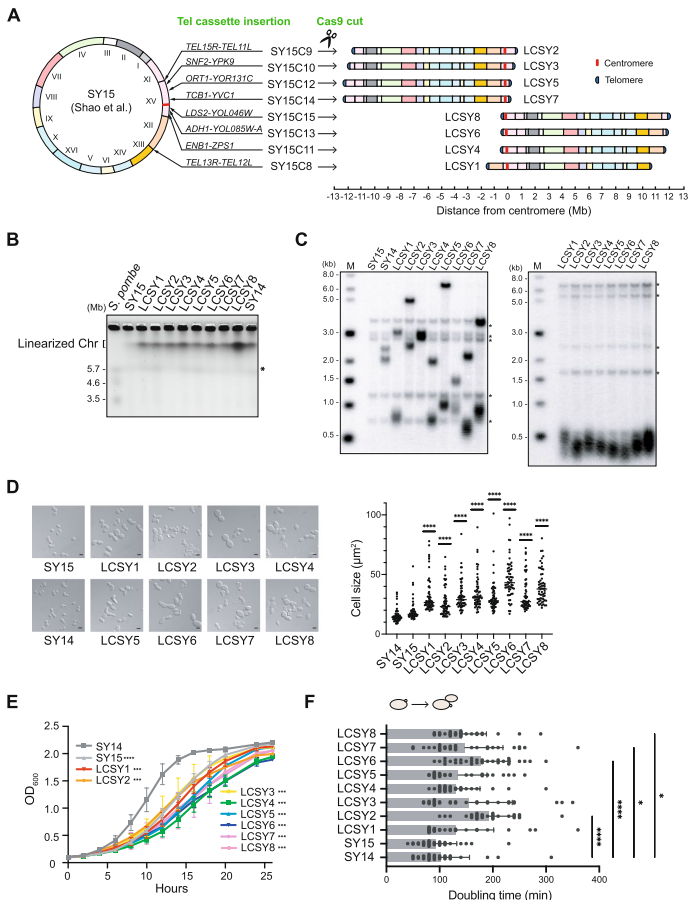
通过将环状染色体SY15在不同位点线性化,研究人员获得了7种着丝粒位于中间(LSY1-7)和8种着丝粒靠近末端(LCSY1-8)的单染色体菌株。后者表现出明显的细胞形态异常、生长迟缓和基因组倍性增加。

裂殖酵母的环形与线性单染色体
在裂殖酵母中,研究人员首次成功构建了H1和H3两种环形单染色体菌株,并通过插入端粒盒获得了RSFY1-3三种线性单染色体菌株。其中着丝粒靠近末端的RSFY2和RSFY3同样表现出生长缺陷和基因组倍性增加。

这项研究得出了三个重要结论:首先,两种演化上远缘的酵母基因组都表现出惊人的可塑性,能够耐受多种形式的染色体重组;其次,着丝粒靠近染色体末端会导致细胞适应性下降和基因组不稳定性增加;最后,天然存在的中间着丝粒(metacentric)结构可能具有进化优势。这些发现不仅深化了我们对染色体结构-功能关系的理解,也为合成基因组学研究提供了重要参考。特别值得注意的是,该研究揭示的"染色体臂长度阈值"现象为解释不同物种染色体数目差异提供了新视角。
从更广阔的视角看,这项研究建立了一个强大的实验系统,可用于探索染色体结构与细胞分裂、基因表达调控等基本生物学过程的关系。未来通过系统性地改变着丝粒位置和染色体臂长度,或将揭示更多关于基因组架构的进化奥秘。正如作者在讨论部分指出的,这项工作的意义不仅在于回答了"能否"的问题,更在于揭示了"如何"和"为何"的深层机制,为合成生物学和进化生物学研究开辟了新途径。
生物通微信公众号
知名企业招聘