
-
生物通官微
陪你抓住生命科技
跳动的脉搏
揭示iPSC来源成纤维细胞在共培养系统中的组织特异性转录适应性及其在疾病建模中的潜力
【字体: 大 中 小 】 时间:2025年08月01日 来源:Stem Cell Research & Therapy 7.3
编辑推荐:
本研究针对iPSC来源成纤维细胞(iFBs)的组织特异性特征获取难题,通过建立多胚层共培养系统,揭示了iFBs具有显著的转录可塑性。研究人员将iFBs与皮肤(角质形成细胞)、心脏(心肌细胞)、肠道(肠细胞)和肺(支气管上皮细胞)细胞共培养,结合RNA测序和单细胞反卷积分析,证实iFBs能部分获得组织特异性转录特征,但需要持续相互作用维持表型。该发现为利用iFBs构建自体化3D疾病模型提供了重要依据,特别在纤维化微环境模拟方面具有应用前景。
在再生医学和疾病建模领域,人类诱导多能干细胞(iPSC)技术为获取患者特异性细胞提供了革命性工具。其中,iPSC来源的成纤维细胞(iFBs)因其在构建自体化疾病模型中的潜力而备受关注。然而,成纤维细胞具有显著的组织异质性——不同器官中的成纤维细胞亚型在基因表达谱和功能特性上存在明显差异。这种异质性给研究者带来了关键挑战:实验室培养的iFBs能否真正模拟特定组织来源的原代成纤维细胞的生物学特性?
现有研究表明,不同器官来源的成纤维细胞中仅有不到20%的富集基因存在重叠。例如,心脏成纤维细胞通过TGF-β信号通路参与心肌修复,而皮肤成纤维细胞则主要调控ECM(细胞外基质)重塑。这种功能差异使得在构建心脏、皮肤或肺等器官特异性疾病模型时,必须考虑成纤维细胞的来源问题。然而,某些组织(如心脏)的原代成纤维细胞获取困难,迫使研究者转向iPSC分化技术。但iFBs是否具备类似原代成纤维细胞的组织可塑性,此前尚未得到系统研究。
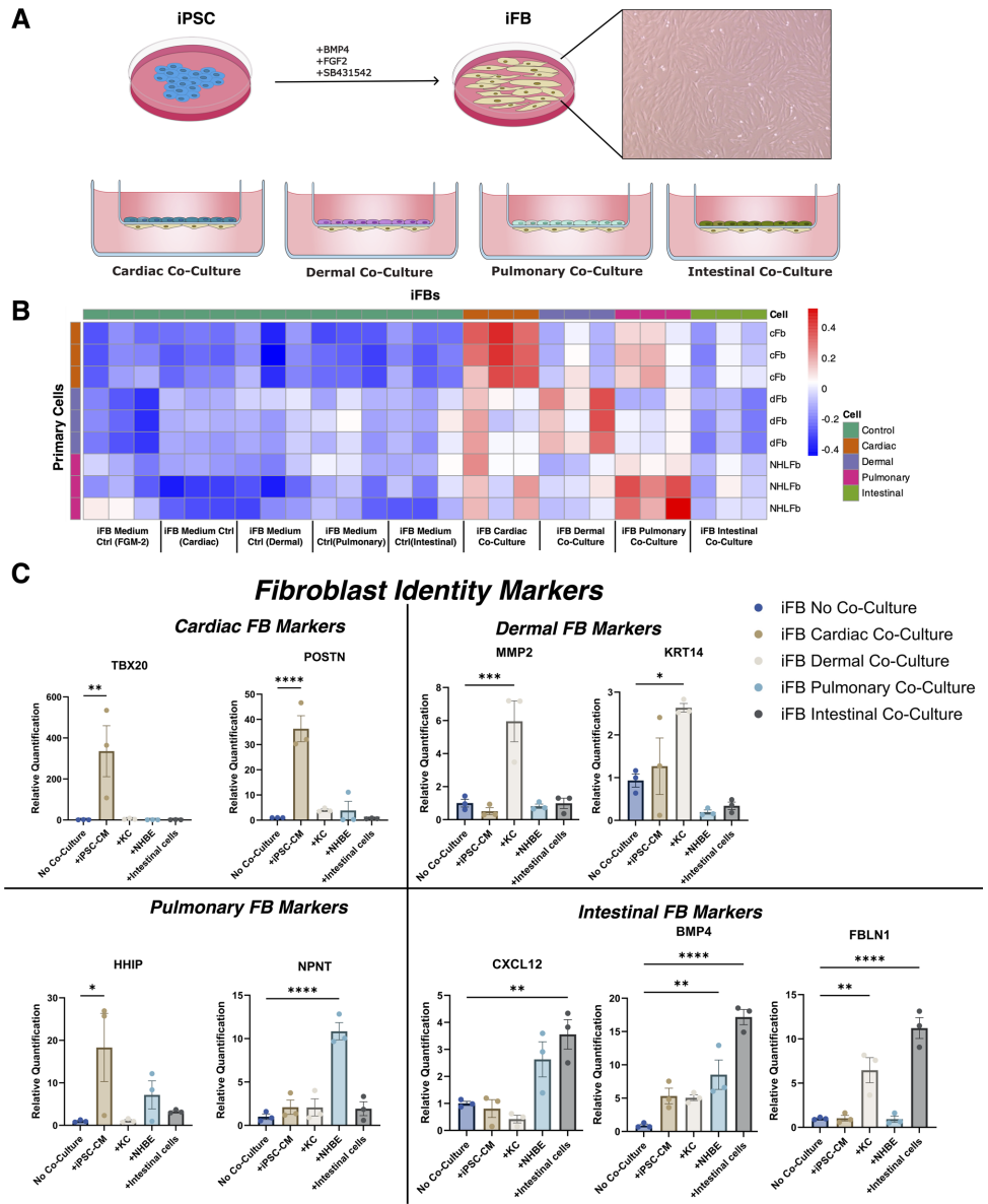
针对这一科学问题,柏林健康研究所(Berlin Institute of Health at Charité)的Amar J. Azad团队在《Stem Cell Research》发表了重要研究成果。研究人员设计了一套创新的跨胚层共培养系统,将iFBs与来自外胚层(角质形成细胞)、中胚层(心肌细胞)和内胚层(肠上皮细胞、支气管上皮细胞)的器官特异性细胞共同培养,通过转录组分析和功能验证,系统评估了iFBs获取组织特异性特征的能力。
研究采用了多项关键技术:通过iPSC定向分化获得iFBs;建立直接/间接共培养系统模拟组织微环境;利用bulk RNA测序分析转录组变化;基于Tabula Sapiens单细胞数据库进行反卷积分析(scSemiProfiler);通过qPCR验证关键标记基因表达;以及KEGG通路富集分析揭示功能变化。所有实验均使用多株iPSC系进行生物学重复,确保结果可靠性。
研究结果部分包含多个重要发现:
iPSC来源成纤维细胞展现间充质特征
通过形态学观察和免疫荧光染色证实,iPSC成功分化为具有典型成纤维细胞特征的iFBs。分化后的细胞表达波形蛋白(vimentin)和α平滑肌肌动蛋白(ASMA),同时下调了多能性标志物OCT4和NANOG。


共培养iFBs的RNAseq分析
PCA分析显示,共培养后的iFBs转录组与对应组织的原代成纤维细胞显著相似。例如心脏共培养组上调了POSTN(骨膜蛋白)和TBX20等心脏发育相关基因,而皮肤共培养组则高表达MMP2(基质金属蛋白酶2)等ECM重塑基因。

通路富集分析
不同共培养条件诱导了独特的通路激活模式:心脏组显著富集TGF-β信号通路和钙信号通路;皮肤组主要激活ECM-受体相互作用通路;而肠道组则表现出PI3K-Akt通路的特异性上调。



单细胞反卷积分析
通过scSemiProfiler对bulk RNA-seq数据进行反卷积发现,共培养后的iFBs仍保持异质性,包含多种成纤维细胞亚群。虽然目标组织相关亚型比例增加(如心脏组中心脏成纤维细胞占比达25%),但始终存在"其他成纤维细胞"的混杂信号。

直接vs间接共培养比较
间接共培养(仅通过旁分泌信号)诱导的转录变化较弱且不稳定。例如TBX20在共培养期间表达量为对照的0.77倍,但在移除共培养细胞7天后降至0.26倍,表明持续细胞接触对维持表型至关重要。

这项研究得出几个关键结论:iFBs具有显著的转录可塑性,能够通过共培养部分获得组织特异性特征;这种适应具有组织特异性,如心脏组激活TGF-β通路而皮肤组富集ECM相关基因;但表型转变不完全且需要持续细胞相互作用维持。这些发现为利用iFBs构建复杂疾病模型提供了重要依据,特别是在纤维化研究领域。研究同时指出,未来需要优化培养条件以提高表型稳定性,并通过功能实验验证转录变化是否转化为实际的ECM重塑或TGF-β信号异常等病理表型。该工作推进了对成纤维细胞可塑性的理解,为发展个性化疾病模型和药物筛选平台奠定了基础。
生物通微信公众号
知名企业招聘