
-
生物通官微
陪你抓住生命科技
跳动的脉搏
镇痛药物对小鼠心脏毒素损伤后自主活动、机械敏感性和肌肉再生的影响研究
【字体: 大 中 小 】 时间:2025年08月01日 来源:Scientific Reports 3.9
编辑推荐:
本研究针对心脏毒素(CTX)诱导的肌肉损伤模型中镇痛管理的科学难题,法国里昂第一大学神经肌肉研究所(INMG)团队系统评估了扑热息痛(PARA)和丁丙诺啡(BUPRE)对疼痛行为、运动功能及再生进程的影响。通过整合Von Frey机械痛觉测试、自主跑轮活动监测及流式细胞术等技术,发现BUPRE可缓解机械痛觉但两种药物均未能改善运动功能,且不影响巨噬细胞介导的炎症反应和肌纤维再生。该研究为肌肉损伤模型的疼痛管理方案提供了重要循证依据,发表于《Scientific Reports》。
骨骼肌损伤后的再生过程是生物医学领域的重要课题,其中心脏毒素(CTX)注射作为经典模型能诱导全面肌纤维坏死和炎症反应。然而这种损伤伴随的疼痛管理存在伦理与科学双重困境:传统镇痛药物可能干扰再生必需的炎症反应,而未经控制的疼痛又会影响动物行为学研究结果。目前关于镇痛药物对肌肉再生微环境的影响缺乏系统评估,特别是对巨噬细胞极化、卫星细胞(SCs)激活等关键环节的作用尚不明确。
法国里昂第一大学神经肌肉研究所(INMG)的Charline Jomard等研究人员设计了两组实验:实验1通过单次给药方案评估24小时内跑轮活动变化,实验2采用多时间点Von Frey测试结合4天跑轮监测。使用C57BL/6J雄性小鼠建立CTX胫骨前肌损伤模型,分别给予扑热息痛(饮水给药200 mg/kg)或丁丙诺啡(0.05 mg/kg单次/三次注射)。通过肌纤维横截面积(CSA)、胚胎肌球蛋白(MyHC-emb)表达等组织学指标,结合CD64+/Ly6Chi/CD206+巨噬细胞流式分型,系统解析了镇痛干预对再生进程的影响。
主要技术方法
采用Von Frey细丝(4.56g)进行50次机械刺激测试;跑轮系统定量24小时自主运动距离;免疫荧光染色分析MyHC-emb和层粘连蛋白标记的再生肌纤维;流式细胞术检测CD45pos造血细胞中巨噬细胞亚群比例。
Analgesic treatments do not enhance running distance within the first 24 h post-injury
基线跑动距离(6000-8000米)在损伤后骤降75%,

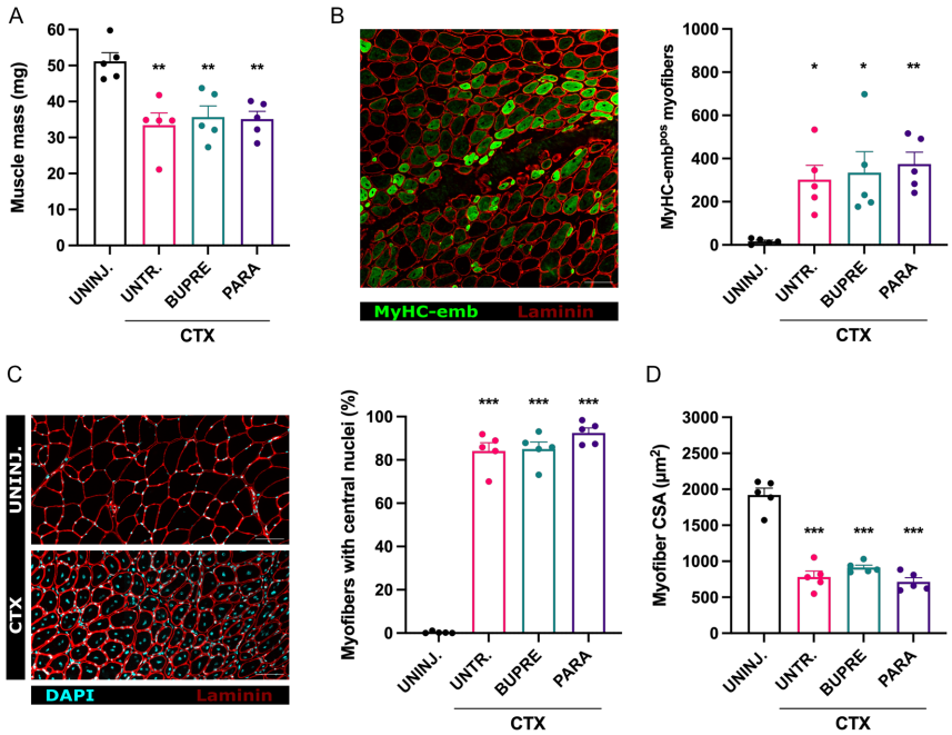
Analgesic treatments do not improve muscle regeneration following CTX injection
损伤8天后肌质量减少20%,CSA下降55%,

Inflammatory response after CTX injection is not affected by the use of analgesic treatments
流式数据显示CD64+巨噬细胞占CD45pos细胞80%,

Buprenorphine reduces mechanical sensitivity but does not increase running distance or enhance muscle regeneration
实验2证实BUPRE-1/BUPRE-3组Von Frey撤回次数显著减少,但跑动距离仍低于未损伤组。

该研究首次系统论证CTX模型中镇痛药物的双刃剑效应:虽然BUPRE能有效缓解机械性痛觉超敏,但两种药物均无法改善运动功能障碍,且PARA可能通过非镇痛机制降低活动量。更重要的是,研究证实短期镇痛干预不改变巨噬细胞介导的炎症时序和肌源性分化进程,这为肌肉再生研究中的疼痛管理提供了重要安全依据。未来研究需探索更精准的镇痛策略,以区分疼痛控制与运动功能恢复的独立调控通路。
生物通微信公众号
知名企业招聘