
-
生物通官微
陪你抓住生命科技
跳动的脉搏
胃肠道微生物组与胆汁酸谱在首次与多次复发性艰难梭菌感染患者中的比较研究
【字体: 大 中 小 】 时间:2025年08月03日 来源:The Journal of Infectious Diseases 5.0
编辑推荐:
本研究针对艰难梭菌感染(CDI)复发难题,通过比较首次(frCDI)与多次复发(mrCDI)患者的胃肠道微生物组和胆汁酸(BA)谱特征,发现两者具有相似的微生物紊乱模式。研究证实口服活体微生物制剂VOWST?(VOS)能显著提升微生物多样性并重塑胆汁酸代谢平衡,为不同复发次数的CDI患者提供了统一的治疗新策略。
艰难梭菌感染(Clostridioides difficile infection, CDI)是医院获得性腹泻的主要病因,其复发问题长期困扰临床。尽管抗生素能控制急性症状,但约25%患者会在8周内复发,多次复发者风险更高达40%。这种"治疗-复发"的恶性循环背后,是抗生素对肠道微生物组的破坏——低多样性环境和高浓度初级胆汁酸(primary bile acids)恰好为艰难梭菌孢子萌发提供了温床。
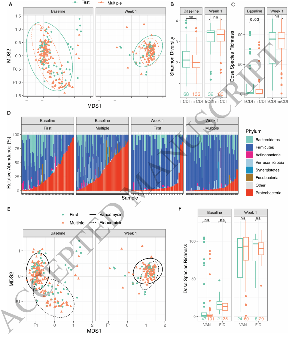
美国Seres Therapeutics研究所的Jessica A. Bryant博士团队在《The Journal of Infectious Diseases》发表的重要研究,通过分析ECOSPOR IV临床试验数据,首次系统比较了首次复发(frCDI)与多次复发(mrCDI)患者的微生物组特征。研究发现两类患者在抗生素治疗后均表现出惊人的相似性:同样贫瘠的微生物多样性(Shannon指数<2)、异常升高的初级胆汁酸(如胆酸CA)以及严重不足的次级胆汁酸(如脱氧胆酸DCA)。这种"失调三联征"与既往研究揭示的艰难梭菌生命周期关键环节高度吻合——初级胆汁酸促进孢子萌发,而次级胆汁酸抑制细菌增殖。
研究采用三大关键技术:1)全宏基因组测序(whole metagenomic sequencing)分析263例患者粪便样本;2)液相色谱-串联质谱(LC-MS/MS)定量5种胆汁酸;3)基于MetaPhlAn2的生物信息学分析。所有样本均在抗生素治疗后3天内(基线)和VOS给药后1周采集,形成纵向对照。
【基线微生物组特征】
通过Bray-Curtis差异度分析发现,frCDI与mrCDI患者的微生物群落结构无显著差异(PERMANOVA p>0.05)。两者α多样性指标(包括Shannon指数和剂量物种丰富度)中位数均低于3,且初级胆汁酸浓度是健康人群的5-10倍。特别值得注意的是,作为艰难梭菌抑制剂的次级胆汁酸DCA在两组中均低于检测限。
【VOS干预效果】
口服纯化厚壁菌孢子制剂VOS展现出惊人的一致性疗效:一周内所有患者微生物多样性提升4-6倍,次级胆汁酸浓度激增100倍以上。这种变化伴随着VOS菌株的高定植率——约85%的患者检测到≥3种给药菌株。有趣的是,虽然mrCDI组次级胆汁酸增幅略高(约40%),但两组临床结局无差异,8周复发率均低于10%。

【与ECOSPOR III的呼应】
与既往随机对照试验(ECOSPOR III)数据对比显示,VOS在mrCDI患者中产生的微生物组重构模式高度一致。胆汁酸动力学曲线揭示,无论是首次还是多次复发患者,VOS均能在7天内将初级/次级胆汁酸比例逆转至健康范围,这种代谢重塑比单一抗生素治疗产生的变化强烈20倍以上。
该研究的突破性发现在于打破了传统按复发次数分层治疗的思维定式。临床数据显示,无论首次还是多次复发,患者面临的本质都是相同的微生物生态崩溃问题。FDA批准的VOS疗法通过"抗生素清场+微生物重建"的双重机制,实现了90%以上的持续缓解率,远优于粪菌移植(FMT)的68-83%。研究为2024年美国胃肠病学会(AGA)指南更新提供了关键证据——支持将微生物制剂前移至首次复发高风险患者的使用建议。
这项研究同时揭示了微生物治疗的精准作用机制:通过植入特定的厚壁菌孢子,重建胆汁酸代谢网络(特别是7α-脱羟基化途径),从根源上切断艰难梭菌的生命周期。这种"生态-代谢"双靶点干预策略,为其他抗生素相关性菌群失调的治疗提供了范式参考。随着耐药菌问题的加剧,该研究昭示着"后抗生素时代"感染性疾病治疗的新方向——以菌治菌,以生态平衡替代抗菌杀伤。
生物通微信公众号
知名企业招聘