
-
生物通官微
陪你抓住生命科技
跳动的脉搏
姜黄素类似物HO-3867与PARP抑制剂奥拉帕尼协同靶向TP53突变型输卵管上皮细胞的转化机制研究
【字体: 大 中 小 】 时间:2025年08月06日 来源:Investigational New Drugs 2.7
编辑推荐:
本研究针对卵巢癌治疗中PARP抑制剂(PARPi)疗效受限及TP53突变导致的耐药问题,创新性地采用姜黄素类似物HO-3867联合奥拉帕尼(Olaparib)策略。研究人员通过分子对接、热转移实验(CETSA)证实HO-3867特异性结合p53Y220C突变体,并利用输卵管上皮来源的TP53突变模型(FT282-CCNE1/p53R175H)证明该组合可协同诱导G1期阻滞、增强DNA损伤标志物γH2AX表达,显著提升凋亡效应。该研究为TP53突变型卵巢癌提供了新型靶向治疗方案。
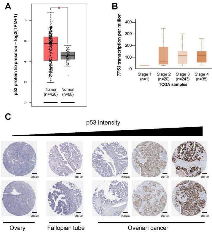
卵巢癌作为致死率最高的妇科恶性肿瘤,其治疗面临两大困境:一是PARP抑制剂仅对BRCA突变患者有效,二是超过90%的高级别浆液性卵巢癌(HGSOC)存在TP53突变导致化疗耐药。更棘手的是,最新研究发现输卵管上皮细胞(FTE)中的"p53特征"突变是卵巢癌的起源事件,这些携带突变p53的细胞不仅丧失抑癌功能,还会获得促癌活性。如何重新激活这些"叛变"的守卫者,成为攻克卵巢癌的关键突破口。
国立东华大学环境研究学院的研究团队将目光投向了一种新型姜黄素衍生物——HO-3867。这种化合物独特的二芳基哌啶酮(DAP)骨架末端连接着N-羟基吡咯啉(-NOH)基团,前期研究显示它能像"分子矫正器"一样,将突变p53重塑为野生型构象。研究人员设想:若将这种p53复活剂与PARP抑制剂联用,能否产生"1+1>2"的效果?
为验证这一假设,团队采用多学科交叉的研究策略:通过TCGA数据库分析TP53在卵巢癌中的表达谱;运用分子对接技术模拟HO-3867与p53Y220C突变体的结合模式;采用热稳定性实验(CETSA)验证化合物与靶蛋白的相互作用;选择输卵管上皮来源的FT282-CCNE1(p53R175H)和FE25(p53缺失)细胞模型,通过SRB法检测药物敏感性;结合流式细胞术和Western blot分析细胞周期、凋亡及DNA损伤标志物。

研究结果揭示三个关键发现:
靶向结合验证:HO-3867与p53Y220C突变体的核心结构域结合,使蛋白熔点温度(Tm)从44.74°C升至47.55°C,证实其稳定突变蛋白的能力。
协同杀伤效应:在p53R175H突变细胞中,HO-3867(IC50=2.01μM)与奥拉帕尼联用使组合指数(CI)值<1,克隆形成抑制率达80%,显著优于单药。
时序依赖性:先给予HO-3867再追加奥拉帕尼的方案最有效,使凋亡率提升3倍,γH2AX水平增加5倍,表明DNA损伤应答被强烈激活。

这项发表于《Investigational New Drugs》的研究具有双重突破意义:一方面揭示了HO-3867通过磷酸化p53Ser15位点恢复其转录活性的新机制;另一方面创新性地提出"p53修复+PARP抑制"的序贯治疗方案。特别值得注意的是,该策略对多种p53突变亚型(包括R175H、Y126-K132缺失、G244D)均有效,为约占卵巢癌患者75%的TP53突变群体带来了新的治疗希望。
未来研究可进一步优化HO-3867的给药方案,并探索其与免疫检查点抑制剂的联合潜力。正如Cai-Chieh Tseng等作者在讨论部分强调的,这种基于肿瘤发生起源组织(输卵管上皮)的实验模型,为转化医学研究提供了更贴近临床的预测体系。
生物通微信公众号
知名企业招聘