
-
生物通官微
陪你抓住生命科技
跳动的脉搏
乳腺癌中胞葬作用与侵袭相关基因的整合分析:新型生物标志物与治疗靶点的发现
【字体: 大 中 小 】 时间:2025年08月07日 来源:Discover Oncology 2.9
编辑推荐:
本研究针对乳腺癌(BRCA)高死亡率与治疗耐药性问题,通过整合TCGA、GEO数据库和生物信息学分析,首次构建了基于胞葬作用(efferocytosis)和侵袭相关基因(EIRGs)的双基因预后模型(ANO6/PLGRKT)。研究发现ANO6通过钙激活氯通道促进肿瘤微环境重塑,PLGRKT通过纤溶酶原受体抑制ECM降解,两者协同调控乳腺癌转移。该模型在TCGA队列中5年预测AUC达0.626,为乳腺癌精准治疗提供了新的分子靶点和风险分层工具。
乳腺癌长期占据女性癌症死亡率首位,尽管手术、放疗等传统疗法显著改善了患者生存,但治疗耐药和转移仍是临床面临的重大挑战。近年来研究发现,肿瘤微环境中巨噬细胞对凋亡细胞的清除过程——胞葬作用(efferocytosis)与肿瘤免疫逃逸密切相关,而侵袭相关基因(invasion-related genes)则直接参与转移过程。然而,这两类基因在乳腺癌中的协同作用机制尚不明确,缺乏有效的预后预测模型。
南京中医药大学附属江阴医院普通外科的Jing Yang团队联合南京中医药大学附属医院乳腺外科研究人员,在《Discover Oncology》发表重要研究。通过整合TCGA-BRCA和GEO数据库的1062例样本,结合GeneCards筛选的127个胞葬-侵袭相关基因(EIRGs),首次构建了双基因预后风险模型(PRM)。研究发现ANO6(Anoctamin 6)作为钙激活氯通道,通过暴露磷脂酰丝氨酸(PS)促进"eat-me"信号传递;PLGRKT(Plasminogen receptor)则通过调控纤溶酶原激活抑制ECM降解。两者在肿瘤微环境重塑中形成功能拮抗,为乳腺癌异质性提供了新的解释维度。
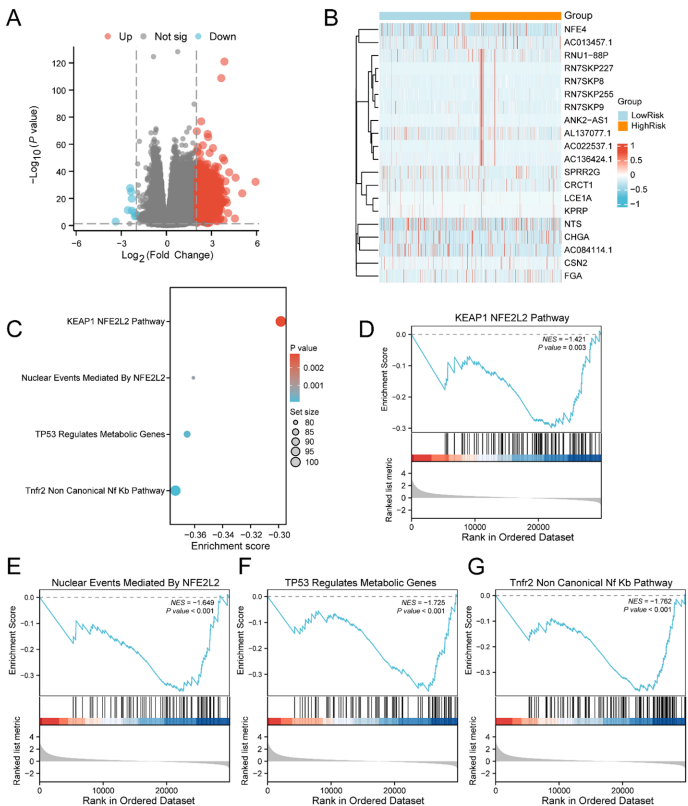
研究采用DESeq2差异表达分析、LASSO-Cox回归建模等关键技术,通过TCGA队列验证和GEO外部验证。主要发现包括:1)从7860个差异表达基因中筛选出32个EIRGs,其中ANO6和PLGRKT构成核心预后标志物;2)风险模型公式Risk score=ANO6×0.328+PLGRKT×(-0.277)在TCGA队列中5年预测AUC达0.626;3)多因素分析证实风险评分与淋巴结转移(N1-N3)、T4分期同为独立预后因素;4)功能富集显示ANO6/PLGRKT共同调控吞噬作用(phagocytosis)和膜内陷(membrane invagination)等过程。

研究通过GSVA分析揭示高风险组特征性通路:1)KEAP1/NFE2L2通路异常提示抗氧化能力缺陷;2)TP53代谢调控基因失调;3)TNFR2非经典NF-κB通路抑制。这些发现为靶向肿瘤代谢-免疫交叉调控提供了新思路。

该研究的创新性体现在:1)首次整合胞葬与侵袭双过程基因,突破单机制模型的局限;2)发现ANO6/PLGRKT的拮抗作用模式,ANO6促进而PLGRKT抑制转移的"阴阳平衡"机制;3)临床转化价值突出,PLGRKT在外部验证集AUC达0.931,优于现有EMT标志物。
局限性包括亚洲样本占比不足12%,且缺乏体内实验验证。作者建议未来研究应结合CRISPR筛选和空间转录组(10x Visium)技术,在肿瘤-免疫边界动态解析ANO6/PLGRKT的空间表达模式。这项研究为开发靶向肿瘤微环境的新型联合疗法提供了重要理论依据,特别是针对高风险患者的CDK4/6抑制剂与NF-κB抑制剂的组合策略具有临床转化潜力。
生物通微信公众号
知名企业招聘