
-
生物通官微
陪你抓住生命科技
跳动的脉搏
极端环境下孤雌生殖线虫Halicephalobus mephisto基因组杂合性维持与丢失的动态演化研究
【字体: 大 中 小 】 时间:2025年08月08日 来源:Journal of Molecular Evolution 1.8
编辑推荐:
本研究针对地下极端环境线虫Halicephalobus mephisto的孤雌生殖机制展开探索,通过全基因组测序和细胞遗传学分析,首次揭示该物种在保持620,000个SNP杂合性的同时存在430万碱基的杂合性丢失(LOH)区域。研究团队采用纳米孔测序技术和单虫PCR分型,证实其通过非孟德尔式染色体分离机制维持基因组稳定性,为理解无性繁殖生物突破Muller棘轮限制的分子机制提供了新视角。
在地球表面1.3公里深的南非金矿中,科学家发现了一种能在37℃高温、低氧和甲烷环境中繁衍生息的奇特线虫——Halicephalobus mephisto。这种地下极端环境生物最令人费解的特征是其孤雌生殖方式:实验室观察的150多个个体中从未发现雄性存在。这一现象引发了演化生物学的重要问题:在没有有性重组的情况下,生物如何避免Muller棘轮(指无性繁殖群体中有害突变不断积累导致适应性下降的不可逆过程)的致命影响?
美国大学(American University)生物学系的研究团队在《Journal of Molecular Evolution》发表的最新研究,通过创新性的实验设计揭开了这一谜题。他们发现H. mephisto虽然采用孤雌生殖,却保持着惊人的1.15% SNP杂合度,相当于基因组中存在超过620,000个杂合位点。更令人意外的是,其4.3兆碱基的基因组区域显示出杂合性丢失(LOH)特征,暗示着该物种历史上可能经历过短暂的有性重组事件。
研究团队运用了三大关键技术:1)基于纳米孔测序的全基因组杂合度分析,对亲代和子代群体进行21-54x深度测序;2)建立单虫裂解-PCR技术,对56个个体进行特定基因座分型;3)生殖细胞染色体联会观察,证实存在n=5的二价体结构。这些方法为解析极端环境下无性繁殖生物的基因组演化提供了多维度证据。
【结果解析】
单虫PCR验证杂合性维持
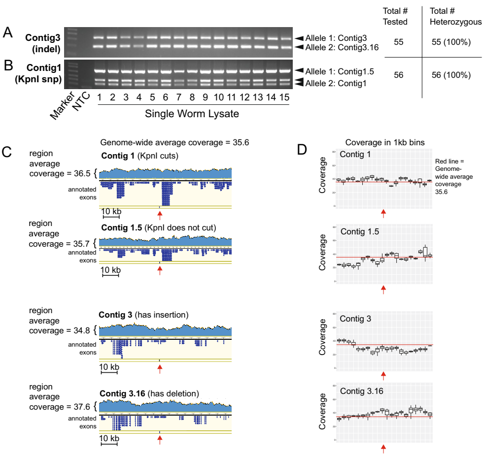
通过优化Contig3/Contig3.16基因座的indel标记和Contig1/Contig1.5的KpnI酶切SNP分析,所有测试个体均显示杂合状态。

全基因组LOH模式分析
纳米孔测序数据显示,Contig1、2和9存在长达1Mb的纯合区域,覆盖基因组7%的长度。这些区域在亲代(P3)和子代(P3.1/P3.3)中完全一致,表明是祖先重组事件的"化石记录"。

染色体联会与减数分裂基因保留
生殖细胞显微观察发现5对二价体结构,

【理论突破】
这项研究改写了人们对无性繁殖生物基因组稳定性的认知:1)首次在孤雌生殖线虫中发现大规模LOH与高杂合度并存的现象;2)提出"重组-共分离"模型解释杂合性维持机制,即通过非随机分离重组染色单体来保留双等位基因;3)4.3Mb LOH区域为近期可能发生的减数分裂事件提供了分子证据。
从极端环境适应角度看,H. mephisto的基因组结构可能反映了其生存策略:保留足够杂合度以避免有害突变积累,同时通过局部纯化提高关键基因的选择效率。这种动态平衡为理解其他古老无性系生物(如蛭形轮虫和蚜虫)的演化成功提供了新思路。未来研究将聚焦于环境压力是否触发其杂合性维持机制的转换,以及LOH区域是否含有适应极端环境的特殊基因簇。
生物通微信公众号
知名企业招聘