
-
生物通官微
陪你抓住生命科技
跳动的脉搏
胃癌铂类耐药分子亚型鉴定及KLF9靶向治疗新策略:多组学整合与空间转录组学解析
【字体: 大 中 小 】 时间:2025年08月08日 来源:Journal of Translational Medicine 7.5
编辑推荐:
本研究针对胃癌(GC)铂类化疗耐药这一临床难题,通过整合单细胞转录组、表观基因组和体细胞突变数据,首次基于相似性网络融合(SNF)算法将胃癌分为免疫缺失型(CS1)、基质富集型(CS2)和免疫富集型(CS3)三种分子亚型。研究发现CS2亚型患者预后最差且对顺铂、多西他赛等药物敏感性最低,并通过空间转录组学定位发现耐药基因(DRGs)在恶性细胞中的区域性富集。关键转录因子KLF9被证实可通过调控炎症因子(IL-6/IL-1β/TNF-α)抑制胃癌进展并逆转铂类耐药,为个体化治疗提供新靶点。
胃癌作为全球第五大恶性肿瘤,在亚洲地区尤其高发,约70%的病例和死亡发生在该区域。尽管以顺铂(CP)为基础的化疗方案如XLOEX和SOX显著改善了患者生存,但铂类耐药导致的治疗失败仍是临床面临的重大挑战。这种耐药性涉及复杂的机制:ABC转运蛋白过度表达会加速药物外排,BRCA1介导的DNA修复增强帮助肿瘤细胞存活,而肿瘤微环境(TME)中细胞外基质(ECM)的物理屏障和缺氧状态更形成了多重保护伞。更棘手的是,胃癌具有显著的瘤间异质性,这使得耐药机制研究如同"盲人摸象",传统分类方法难以捕捉分子层面的关键特征。
为解决这一难题,来自绍兴文理学院附属医院耳鼻咽喉科、宁夏医科大学代谢性心血管疾病研究国家重点实验室等机构的研究人员开展了一项开创性研究。他们通过整合TCGA、GEO等数据库的转录组、甲基化及突变数据,结合单细胞和空间转录组技术,首次绘制了胃癌铂类耐药的分子图谱。相关成果发表在《Journal of Translational Medicine》上,为破解胃癌化疗耐药提供了全新视角。
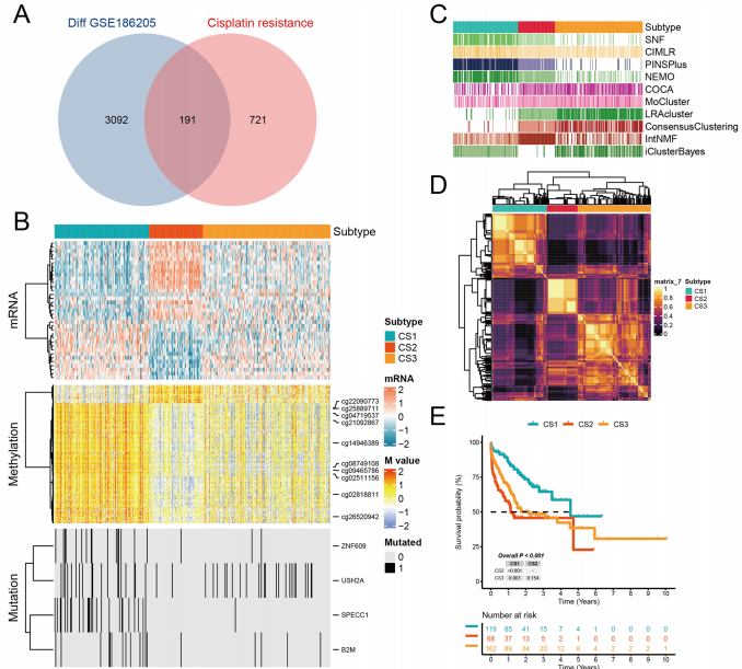
研究采用多组学整合分析方法,从GSE186205数据集筛选出191个关键铂类耐药基因(PRAGs),结合预后相关甲基化位点和体细胞突变数据,通过MOVICS包中的10种算法对350例TCGA-STAD患者进行分子分型。利用单细胞数据集GSE183904分析肿瘤微环境异质性,并采用cNMF识别恶性细胞亚群。空间转录组数据(GSE251950)用于验证耐药细胞的区域分布特征,CellChat分析细胞间通讯网络。最终通过体外实验验证KLF9的功能机制。
分子亚型鉴定揭示预后差异
通过SNF算法将患者分为CS1-CS3三个亚型:CS1表现为DNA损伤修复通路上调而免疫特征缺失;CS2以ECM重构和PI3K-Akt通路激活为特征,具有最差的预后(p<0.001);CS3则显示免疫通路富集。甲基化分析发现CS2存在EGFR、AR等转录因子特异性激活,而CS1富集GATA6、KLF4等抑癌因子。

单细胞解析耐药细胞特征
从77,850个高质量细胞中鉴定出11种细胞亚型。耐药基因在恶性细胞中显著富集,cNMF分析发现M1模块细胞高表达KLF9、FOS等转录因子。STARTRAC算法显示M1细胞在耐药组分布比例显著增高(Ro/e指数=1.8),SCENIC分析证实这些细胞通过KLF9调控炎症反应。
空间定位揭示耐药生态位
空间转录组显示高耐药DRG恶性细胞形成局部聚集,被壁细胞包围形成特殊生态位。这些区域伴随外周T细胞浸润但缺乏内部免疫渗透,解释了CS2亚型免疫逃逸机制。KLF9+细胞在GSM7990482样本中呈现明显空间聚集模式。

KLF9功能验证突破耐药瓶颈
体外实验证实KLF9过表达可抑制AGS细胞增殖(p<0.05),降低迁移能力(Transwell实验减少42%),并显著下调IL-6、IL-1β等炎症因子。克隆形成实验显示KLF9使细胞集落数减少67%,提示其通过调控炎症微环境逆转耐药。
这项研究首次系统揭示了胃癌铂类耐药的三维特征:在分子层面定义了CS2高危亚型,在细胞层面发现M1恶性细胞亚群的核心作用,在空间层面定位了耐药生态位。特别重要的是,KLF9作为"分子刹车"的发现,为克服ECM介导的药物递送障碍提供了新思路。研究者构建的预后模型(C-index=0.711)能准确预测免疫治疗响应,而针对KLF9的靶向策略有望使CS2亚型患者获益。该成果不仅为胃癌精准分型树立了新标准,更开辟了通过调控转录因子网络克服微环境耐药的全新治疗途径。