
-
生物通官微
陪你抓住生命科技
跳动的脉搏
巨型噬菌体AttikonH10联合阿米卡星治疗产金属β-内酰胺酶铜绿假单胞菌感染的疗效研究
【字体: 大 中 小 】 时间:2025年08月12日 来源:Journal of Biomedical Science 12.1
编辑推荐:
本研究针对产金属β-内酰胺酶(MBL)的耐碳青霉烯类铜绿假单胞菌(CRPA)临床分离株治疗难题,从希腊污水分离出新型巨型噬菌体vB_PaerM_AttikonH10,通过全基因组测序证实其属于Phikzvirus属,体外实验显示对83.3%菌株具有裂解活性,动物模型证实109 PFU/鼠剂量联合阿米卡星(384 mg/kg/天)可使大腿感染模型细菌载量降低2.07 log10 CFU,为MBL-PA感染提供了新型联合治疗方案。
在抗生素耐药危机日益严峻的背景下,产金属β-内酰胺酶(MBL)的铜绿假单胞菌(P. aeruginosa)已成为世界卫生组织(WHO)2024年公布的"高度优先病原体"。这类细菌对包括碳青霉烯类在内的多种抗生素产生耐药,导致免疫缺陷患者死亡率显著升高。更令人担忧的是,全球30-69%的耐碳青霉烯类铜绿假单胞菌(CRPA)临床分离株携带blaVIM和blaNDM等耐药基因,使得传统治疗方案面临严峻挑战。
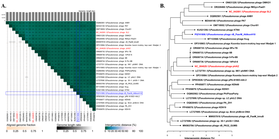
面对这一临床困境,希腊雅典国立卡波季斯特里安大学Attikon大学医院临床微生物实验室的研究团队将目光投向了自然界最丰富的生物实体——噬菌体。特别是基因组超过200 kb的"巨型噬菌体"(jumbo phage),因其能逃逸宿主防御机制的特性,成为对抗多重耐药菌的新希望。研究人员从雅典主要污水处理厂采集样本,成功分离出一株新型巨型噬菌体vB_PaerM_AttikonH10(AttikonH10),并系统评估了其对抗MBL-PA的潜力。
研究采用了多项关键技术:通过双层琼脂斑试验测定噬菌体裂解谱;一步生长曲线分析吸附率(94%)和潜伏期(20分钟);全基因组测序(278,406 bp)和生物信息学分析确认其属于Phikzvirus属;建立中性粒细胞减少小鼠大腿感染模型,评估109和106 PFU/鼠两种剂量单用及联合阿米卡星的疗效;通过组织匀浆法测定噬菌体在主要脏器的药代动力学参数。
噬菌体生物学特性
AttikonH10在双层琼脂上形成直径0.5 mm的透明溶菌斑,对30株临床分离株(包括16株blaVIM和4株blaNDM阳性菌)的清除率达83.3%。生长曲线显示即使在10-5的低感染复数(MOI)下仍能抑制94%细菌生长,且6小时内可使OD600降至背景水平。

基因组特征
全基因组分析揭示该噬菌体具有278,406 bp的dsDNA(GC含量36.92%),预测含413个ORF和6个tRNA基因,与PhiKZ-like噬菌体有>95%相似度。关键的是,基因组中未检测到溶原性相关基因(如整合酶)、毒力因子或抗生素耐药基因,符合治疗用噬菌体的安全性要求。

体内药效学
在感染blaNDM菌株的小鼠模型中,109 PFU/鼠剂量单用可使大腿细菌载量降低1.09 log10 CFU,与阿米卡星单用效果(1.19 log10)相当。而两者联用产生显著协同效应,细菌载量进一步降低至2.07 log10 CFU(p=0.0044-0.0048)。

药代动力学特征
109 PFU/鼠剂量腹腔注射后1小时,噬菌体在脾、肺等血供丰富组织中浓度达6.07±0.20 log10 PFU/mL,半衰期3.48小时。值得注意的是,噬菌体未能穿透血脑屏障,且在支气管肺泡灌洗液(BAL)中未检出。

这项发表在《Journal of Biomedical Science》的研究具有多重意义:首次系统表征了靶向MBL-PA的PhiKZ-like巨型噬菌体的治疗潜力;明确了109 PFU/鼠的临界有效剂量;揭示了噬菌体与阿米卡星的协同机制。特别值得关注的是,AttikonH10对85%的MBL-PA临床分离株有效,且未诱导耐药突变,为应对CRPA这一全球公共卫生威胁提供了新思路。研究人员建议未来应探索雾化给药以克服肺部分布不足的局限,并开展更多组合疗法的筛选。这项研究为将巨型噬菌体从实验室推向临床奠定了重要基础。
生物通微信公众号
知名企业招聘