
-
生物通官微
陪你抓住生命科技
跳动的脉搏
血清代谢组学揭示新型诊断标志物:胞壁酸等六种代谢物可精准鉴别黑色素瘤患者
【字体: 大 中 小 】 时间:2025年08月12日 来源:Cell Reports Medicine 10.6
编辑推荐:
瑞士苏黎世大学医院团队通过非靶向代谢组学分析,发现黑色素瘤患者血清中存在显著差异的代谢特征。研究鉴定出胞壁酸(muramic acid)等6种代谢物可作为诊断标志物,AUC值高达0.9936,为临床早期诊断提供了新策略。该成果发表于《Cell Reports Medicine》。
在全球范围内,黑色素瘤的发病率和死亡率持续攀升,预计到2040年每年新增病例将达50万例。这种恶性皮肤肿瘤不仅威胁老年人健康,更成为青壮年群体中最常见的癌症之一。目前临床诊断主要依赖组织病理学检查,缺乏可靠的血清学标志物,而传统指标如乳酸脱氢酶(LDH)和S-100蛋白仅适用于疾病监测。面对这一临床困境,瑞士苏黎世大学医院(University Hospital Zurich)的研究团队开展了一项开创性研究,通过代谢组学技术揭示了黑色素瘤特异的血清代谢特征。
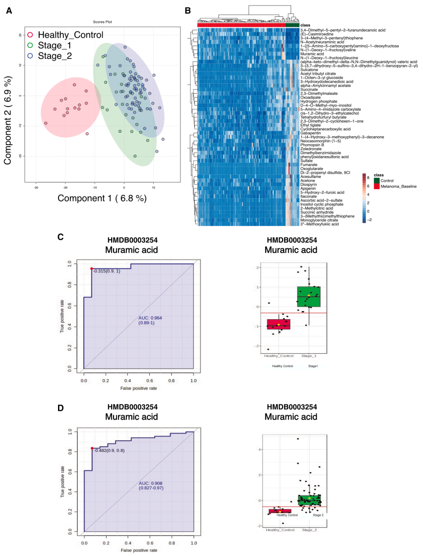
研究人员采用非靶向代谢组学方法,在探索性队列(87例患者)和验证队列(37例晚期患者)中分析了1,466种血清代谢物。研究运用Agilent QTOF 6550质谱仪进行流式注射质谱分析,正负离子模式交替检测,结合主成分分析(PCA)和偏最小二乘判别分析(PLS-DA)等多变量统计方法。通过受试者工作特征(ROC)曲线评估诊断效能,最终在《Cell Reports Medicine》发表了这项具有临床转化价值的研究成果。
血清代谢组差异显著
通过PLS-DA分析发现,黑色素瘤患者与健康对照的血清代谢组存在明显分离,840种代谢物水平显著改变。热图分析显示,脂质、有机酸和氨基酸代谢通路最为富集,其中α-亚麻酸代谢和泛醌生物合成通路变化尤为突出。

六种标志物诊断价值突出
研究鉴定出1-[(5-氨基-5-羧戊基)氨基]-1-脱氧果糖、二氢硫辛酸等6种诊断标志物,在验证队列中AUC均>0.95。其中胞壁酸表现最佳,对晚期黑色素瘤的诊断AUC达0.9936,早期病例中也有0.964的优异表现。值得注意的是,该物质在炎症性肠病(IBD)和结直肠癌(CRC)患者中未见异常,显示出良好的特异性。

跨阶段验证可靠性
在包含22例I期和67例II期患者的扩展分析中,代谢组差异依然显著。羧酸、脂肪酰基等代谢物类别持续富集,氨基酸代谢通路改变贯穿疾病全程。这表明代谢重编程可能从肿瘤发生早期就已启动。
这项研究首次全面描绘了黑色素瘤血清代谢组特征,为解决临床诊断难题提供了新思路。胞壁酸作为细菌细胞壁组分,其异常升高提示微生物组-宿主互作可能在黑色素瘤发生中起重要作用。研究者特别指出,这种血清检测方案操作简便,适合基层医疗机构推广,有望显著提高早期检出率。未来研究将聚焦于代谢标志物指导下的个体化治疗,以及胞壁酸在肿瘤微环境调控中的具体机制。该成果不仅为黑色素瘤诊疗带来突破,也为其他肿瘤的代谢标志物研究提供了范式。
生物通微信公众号
知名企业招聘