
-
生物通官微
陪你抓住生命科技
跳动的脉搏
多模态空间转录组解析小鼠肾脏损伤修复的细胞动态与微环境互作机制
【字体: 大 中 小 】 时间:2025年08月15日 来源:Nature Communications 15.7
编辑推荐:
本研究通过整合Xenium原位测序与Visium全转录组空间转录组技术,对小鼠肾脏缺血再灌注损伤(IRI)模型的六个时间点进行百万级细胞分析,揭示了急性肾损伤(AKI)向慢性肾病(CKD)转化过程中纤维炎症微环境的细胞互作网络。研究发现Runx2驱动的PDGF/ITGβ2信号通路是促纤维化微环境形成的关键调控轴,为靶向干预肾纤维化提供了新思路。
肾脏作为人体重要的代谢器官,其损伤修复过程一直是医学研究的难点。急性肾损伤(AKI)患者中约20%会发展为慢性肾病(CKD),但这一转化过程的细胞和分子机制尚不明确。传统单细胞测序技术虽能解析细胞异质性,却无法捕捉组织微环境中的空间信息。而现有空间转录组技术面临分辨率与基因覆盖度的两难选择——成像技术如Xenium虽能实现单细胞精度但检测基因数有限,测序技术如Visium虽覆盖全转录组但分辨率仅达55μm。
华盛顿大学医学院(Washington University in St. Louis)的研究团队在《Nature Communications》发表突破性研究,通过创新性地整合Xenium原位测序(300基因panel)和Visium全转录组测序技术,构建了首个多模态空间转录组图谱。研究人员建立小鼠双侧缺血再灌注损伤(bIRI)模型,在6个关键时间点(4小时至6周)采集样本,结合Baysor算法优化细胞分割,最终分析1,374,915个细胞,首次实现了肾脏损伤修复过程中细胞动态与微环境互作的三维解析。
关键技术包括:1)双平台空间转录组(Xenium+Visium)的跨模态整合;2)Baysor算法优化的单细胞分割;3)Harmony整合的跨样本批次校正;4)基于最优运输理论的细胞状态轨迹推断;5)COMMOT算法的空间信号通路分析。
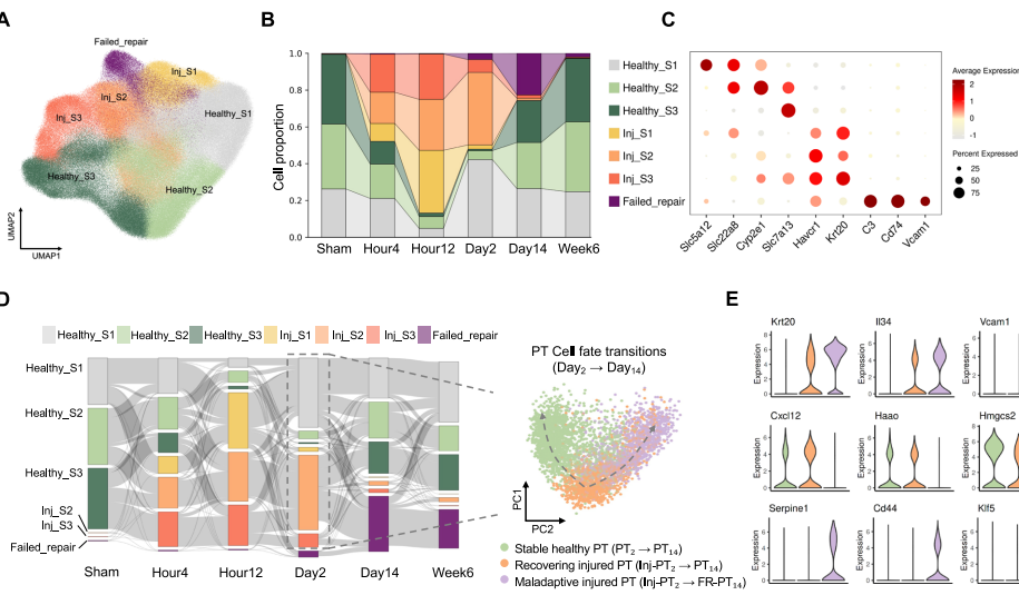
通过Xenium数据重构20种肾脏细胞的空间分布,发现近端小管细胞(PTC)在损伤后呈现三种命运:健康态(S1-S3)、损伤态(Inj-PT)和修复失败态(FR-PT)。

细胞邻域分析鉴定出9个特征性微环境,其中CN7纤维炎症微环境在损伤后期(14天-6周)显著扩张。该区域富含FR-PT细胞、成纤维细胞和免疫细胞,空间共定位分析显示成纤维细胞在FR-PT周围15μm范围内富集度达基准值的3倍。

通过Visium数据补充Xenium的基因覆盖度,发现CN7微环境特异性高表达ECM重塑基因(Col1a1、Mmp2)和促纤维化转录因子Runx2。免疫荧光证实RUNX2+αSMA+成纤维细胞与VCAM1+FR-PT细胞的紧密共定位。配体-受体分析揭示PDGFB-PDGFRβ和ICAM1-ITGβ2是介导细胞互作的关键通路,其中ITGβ2+巨噬细胞通过跨上皮突起与肾小管直接接触。
研究者将小鼠CN7特征基因集映射至人类CKD数据集,发现该特征在人类纤维化肾脏中同样富集于成纤维细胞和损伤小管,证实纤维炎症微环境是AKI-CKD转化的跨物种保守机制。
这项研究建立了多模态空间组学分析的新范式,首次在单细胞分辨率下解析了肾脏纤维化的时空动态。发现的Runx2/PDGF/ITGβ2轴为阻断AKI-CKD转化提供了精准靶点。研究方法可推广至其他器官纤维化研究,具有重要的临床转化价值。
生物通微信公众号
知名企业招聘