
-
生物通官微
陪你抓住生命科技
跳动的脉搏
共生菌与噬菌体协同抑制致病性副溶血弧菌定植的生态机制与水产应用
【字体: 大 中 小 】 时间:2025年08月18日 来源:npj Biofilms and Microbiomes 9.2
编辑推荐:
本研究针对水产养殖中副溶血弧菌(Vibrio parahaemolyticus, VP6)引发的急性肝胰腺坏死病(AHPND),创新性地构建了包含12种共生菌(Com12)的合成菌群,并结合特异性噬菌体(VP6phageC)开发协同防控策略。通过体外共培养和凡纳滨对虾(Litopenaeus vannamei)感染模型,首次揭示共生菌VA3通过营养竞争激活病原体前噬菌体(Vpp2)的生态机制,证明提前建立菌群定植可形成不可逆的 colonization resistance(定植抗性)。该研究为水产病原防控提供了"菌-噬"协同干预新范式,对应对抗生素耐药性危机具有重要转化价值。
在全球水产养殖业面临抗生素耐药性挑战的背景下,由携带pirAB毒素基因的副溶血弧菌(Vibrio parahaemolyticus, VP6)引发的急性肝胰腺坏死病(AHPND)每年造成数十亿美元损失。传统抗生素治疗不仅效果有限,更加剧了耐药菌株的蔓延。与此同时,微生物组学研究揭示宿主相关菌群通过"定植抗性"(colonization resistance)机制抵御病原体入侵,但具体生态学原理和干预策略仍不明确。针对这一科学难题,深圳大学的研究团队创新性地将噬菌体疗法与合成菌群技术相结合,在甲壳类养殖系统中构建了病原体防控的新范式。
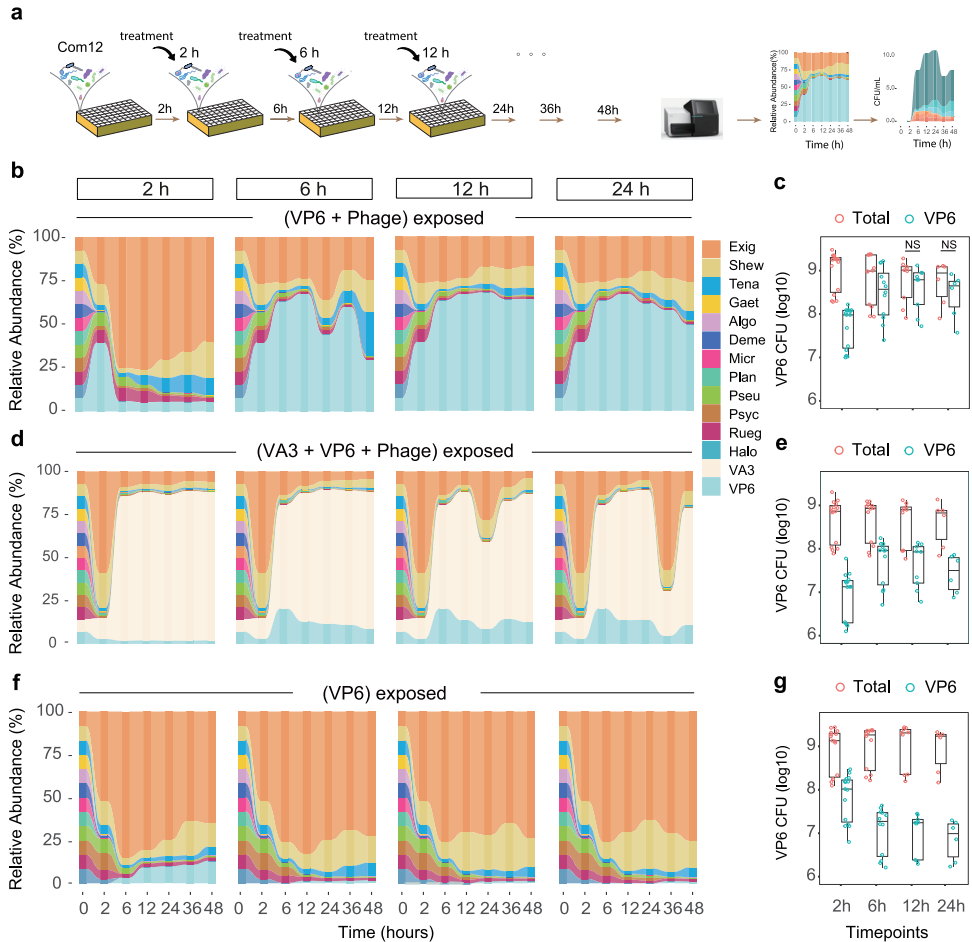
研究团队首先从健康凡纳滨对虾肠道分离出12株代表性共生菌株构建Com12合成菌群,并通过全基因组测序鉴定了致病性VP6和非致病性VA3菌株。采用体外96孔板共培养系统模拟肠道环境,结合16S rRNA基因测序追踪菌群动态;建立抗生素清除-菌群重建的对虾感染模型评估保护效果;通过代谢组学分析和前噬菌体qPCR定量揭示分子机制。关键实验技术包括:合成菌群构建(基于V3-V4区16S测序筛选)、噬菌体分离(污水样本双层琼脂斑法)、生长竞争测定(内标法绝对定量)、以及蛋白质家族相似性分析(OrthoMCL算法)。
共生菌保护效应验证
通过比较VP6与VA3的基因组特征和致病性,确认pirAB毒素基因仅存在于VP6。在模拟入侵实验中,VA3能显著提升Com12菌群对VP6的抑制效果,使对虾存活率从49%提升至69%(P<0.05)。特异性噬菌体VP6phageC(OM319461)的宿主范围测试显示其仅靶向VP6,为后续协同干预奠定基础。
时空动态调控机制

共培养实验揭示关键时间窗口:当VP6在Com12建立2小时后入侵,其增殖会被不可逆抑制(<1×105 CFU/mL);而延迟6小时添加噬菌体则使抑制效果降低50%。VA3与噬菌体联用可突破时间限制,即使延迟干预仍能使VP6相对丰度<1%。菌群多样性分析显示噬菌体处理与Shannon指数呈正相关(R2=0.60),表明其具有生态稳定性调控功能。
营养竞争-前噬菌体激活轴

代谢互作分析发现VA3对VP6的生长抑制最强(Kms/Kmo=0.75)。基因组尺度建模显示VA3与VP6的蛋白质家族重叠度最高(OrthoMCL聚类),表明存在激烈营养竞争。在VA3条件培养基中,VP6的前噬菌体Vpp2(10,298 bp)被显著激活,透射电镜观察到典型丝状病毒粒子(1,800-2,000 nm)。qPCR证实该诱导依赖于营养限制,为首次报道的 commensal-induced prophage activation(共生菌诱导的前噬菌体激活)机制。
最小化菌群-噬菌体协同方案
基于Boruta特征选择,筛选出VA3、Psychrobacter、Ruegeria和Halocynthiibacter组成Com4精简菌群。在动物实验中,Com4联合噬菌体饲料投喂使对虾存活率提升至58%(对照组20%),肠道VP6载量降低90%。共现网络分析显示VA3与VP6存在生态位竞争,而噬菌体处理显著恢复菌群α多样性(P<0.001)。
这项研究开创性地解析了水产系统中菌群-噬菌体-病原体的三重互作网络,提出"生态位预占-营养竞争-前噬菌体激活"的定植抗性新机制。通过设计Com4+VP6phageC的精准干预方案,不仅为AHPND防控提供可推广的技术路径,更启示了将生态学原理转化为治疗策略的通用框架。该成果对哺乳动物肠道感染防治同样具有借鉴价值,相关方法学(如合成菌群时序控制、前噬菌体监测等)已申请专利保护。未来研究可拓展至其他经济水产动物,并探索噬菌体受体改造等增效策略。
生物通微信公众号
知名企业招聘