
-
生物通官微
陪你抓住生命科技
跳动的脉搏
基于离散事件模拟与多智能体建模的院内患者转运分布式情境意识量化研究
【字体: 大 中 小 】 时间:2025年08月18日 来源:Scientific Reports 3.9
编辑推荐:
本研究针对医院患者转运管理中因情境意识(SA)分布不均导致的效率低下问题,创新性地结合离散事件模拟(DES)与多智能体建模(ABM)技术,首次实现了分布式情境意识(DSA)的量化建模。研究人员通过构建包含28个患者起点、12个目的地的仿真系统,验证了"更新责任护士"干预措施可显著降低转运时间(p<0.0001)和取消率(4%),为优化医疗流程提供了可量化的认知工程解决方案。
在繁忙的医院走廊里,推着病床奔跑的转运人员常常陷入令人抓狂的等待——患者未准备就绪、检查室门紧闭、关键设备缺失。这些看似简单的协调失误背后,隐藏着复杂的认知系统问题:分布式情境意识(Distributed Situation Awareness, DSA)的断裂。美国弗吉尼亚理工大学(Virginia Tech)的研究团队在《Scientific Reports》发表的研究,首次将这种无形的认知网络转化为可量化的工程模型。
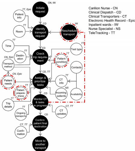
传统医疗流程优化往往聚焦物理资源配置,却忽视了信息传递质量这一"隐形瓶颈"。该研究以一级创伤中心的院内转运为范本,揭示了当护士、技师、转运人员等主体的情境认知不同步时,会导致平均40%的延迟和15%的转运取消。更关键的是,这些中断中35%-55%直接源于情境意识(SA)交易失败——比如护士不知道转运即将开始,或影像科未获知患者到达时间。
研究团队创新性地采用离散事件模拟(DES)捕捉转运流程的时间序列,结合多智能体建模(ABM)再现各主体的认知状态。通过分析TeleTracking?系统18个月的转运记录(含5321次转运)和150小时的行为观察,构建了包含200多个仿真对象的混合模型。技术核心在于用"状态变量"量化10类关键知识元素(如设备可用性、护士准备状态),并通过"附加步骤"模拟信息传递成功率。
模型验证环节展示了惊人的精度:Q-Q图显示模拟数据与历史转运时间分布高度吻合(p>0.05),t检验证实模型能准确复现不同病区的转运特征。这种将定性DSA网络(如图1中的红色虚线循环)转化为动态量化模型的能力,为医疗系统认知评估树立了新标准。

干预测试结果颠覆了常规认知:虽然"提前通知责任护士"使平均转运时间缩短0.85分钟(95%CI 0.83-0.89),但"通知影像科"反而增加0.4分钟。深度分析揭示:前者针对高频问题(占延误的35%),后者仅影响6.44%的转运且仅10%与SA相关。这种量化对比凸显了DSA模型的决策价值——它能识别哪些沟通缺口真正值得投入资源修补。
研究结论部分提出了医疗认知工程的三大启示:首先,SA交易效率可通过延迟/取消率等操作指标间接量化;其次,DES-ABM混合建模能有效捕捉复杂系统中的认知流;最重要的是,DSA框架将传统流程优化从"物理维度"拓展到"认知维度"。该模型已应用于优化Carilion诊所的转运协议,其方法论更可推广至急诊分诊、手术调度等需要高协调性的医疗场景。
这项研究的里程碑意义在于:首次证明DSA不仅是理论框架,更是可测量、可优化的工程参数。正如作者Alhaider等强调的,当医疗系统开始用秒表丈量认知断裂的代价,我们才真正迈入精准医疗管理的深水区。未来研究可探索实时SA追踪技术,以及异常事件下的认知网络重构机制,进一步释放DSA模型在医疗安全领域的潜力。
生物通微信公众号
知名企业招聘