
-
生物通官微
陪你抓住生命科技
跳动的脉搏
Cisd2通过调控钙稳态延缓心房肌病:揭示抗衰老新靶点的分子机制
【字体: 大 中 小 】 时间:2025年08月22日 来源:Cell Communication and Signaling 8.9
编辑推荐:
本研究针对老龄化相关心房肌病(Atrial myopathy)和房颤(AF)的发病机制,通过构建Cisd2基因敲除(Cisd2KO)和转基因(Cisd2TG)小鼠模型,结合人类心房组织分析,首次揭示CDGSH铁硫结构域蛋白2(CISD2)通过调节Ca2+稳态、维持线粒体功能和保护心肌超微结构,显著延缓心房衰老进程。该发现为年龄相关性心律失常提供了新的治疗靶点,对改善老年人群心脏健康具有重要临床意义。
随着全球人口老龄化加剧,心房颤动(AF)已成为威胁老年人健康的主要心血管疾病之一。据统计,到2050年美国AF患者将达1200万,而欧洲到2060年将突破1700万例。这种"老龄化流行病"背后隐藏着一个关键科学问题:为何心房组织会随着年龄增长逐渐失去正常功能?临床观察发现,心房肌病(Atrial myopathy)作为AF的前驱病变,表现为心房结构重塑和电传导障碍,但其分子机制长期未明。更令人担忧的是,目前缺乏早期诊断心房肌病的有效手段,患者往往直到出现严重心律失常才被确诊。
台湾研究团队Chi-Hsiao Yeh、Zhao-Qing Shen等人在《Cell Communication and Signaling》发表的最新研究,将目光投向了一个被称为"长寿基因"的CDGSH铁硫结构域蛋白2(CISD2)。前期研究发现,CISD2在延缓机体衰老中扮演关键角色,但其对心脏衰老特别是心房功能的影响尚属空白。研究人员大胆假设:CISD2可能通过调控心肌细胞钙稳态这一心房功能的"生命线",成为对抗心房衰老的关键分子开关。
为验证这一假说,研究团队采用多学科交叉的研究策略。首先通过台湾社区医学研究队列(NTCMRC)的2677例心电图数据和23例心脏手术患者的房颤组织样本,建立人类衰老模型;同时构建Cisd2基因敲除(Cisd2KO)和转基因(Cisd2TG)小鼠模型进行功能获得和缺失研究;应用电生理检测、透射电镜、钙成像、线粒体耗氧率测定等技术评估心房功能;最后通过RNA测序分析揭示分子机制。所有实验均获得相关伦理委员会批准。
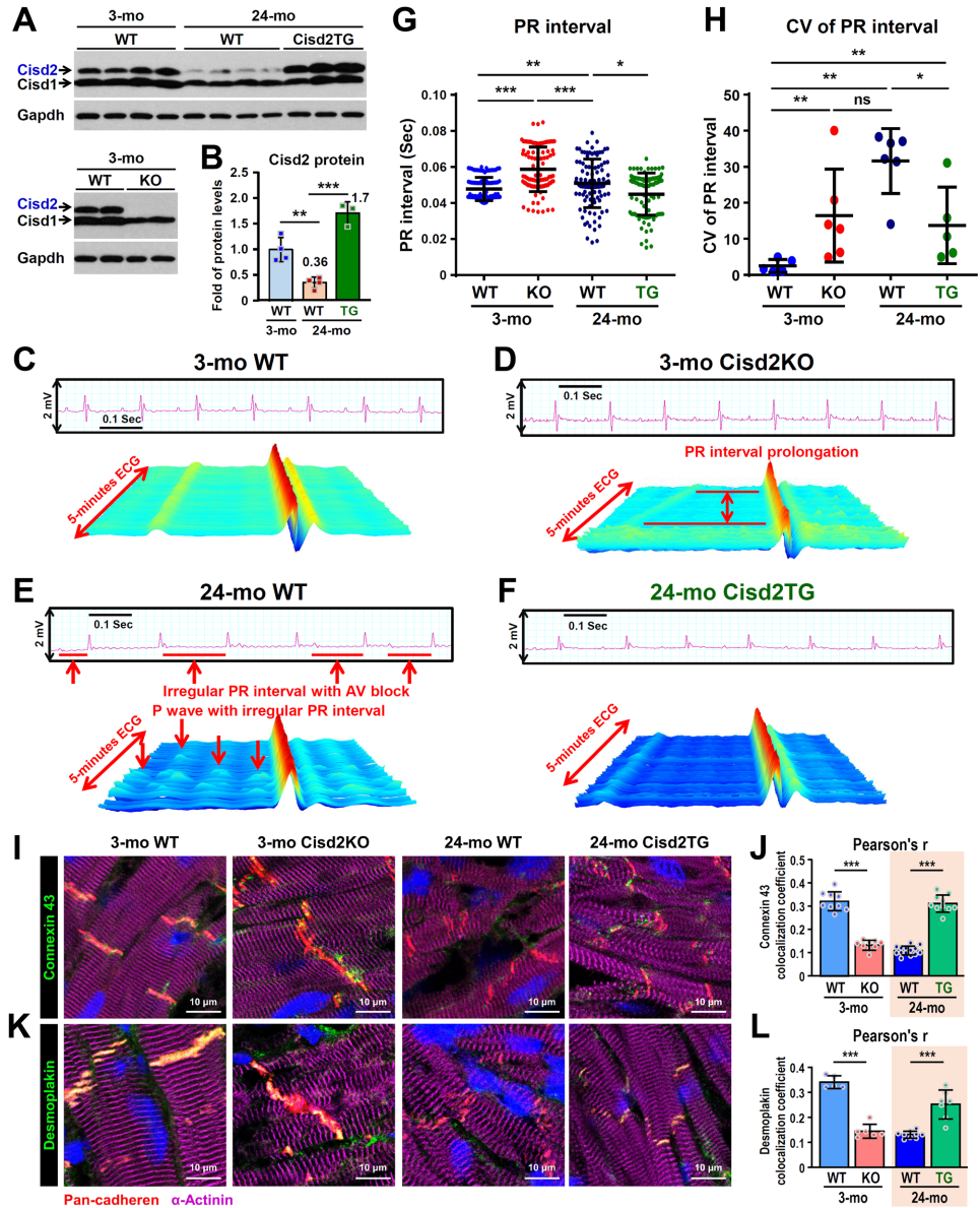
人类队列研究揭示:随着年龄增长,心房CISD2蛋白水平呈显著下降趋势,这与PR间期延长、房颤发生率增加等电生理异常密切相关。免疫荧光显示,低CISD2患者的心房组织中连接蛋白43(Cx43)和桥粒蛋白(desmoplakin)在闰盘(intercalated discs)的定位紊乱,肌原纤维排列紊乱。透射电镜进一步观察到线粒体空泡化、肌浆网扩张等典型衰老特征。

小鼠模型研究获得突破性发现:年轻Cisd2KO小鼠(3月龄)就表现出与老年野生型(24月龄)相似的心房扩大、PR间期延长和房室传导阻滞。电镜显示闰盘结构破坏、肌丝排列紊乱,与人类样本观察一致。而Cisd2TG老年鼠则保持年轻的心房结构和功能。

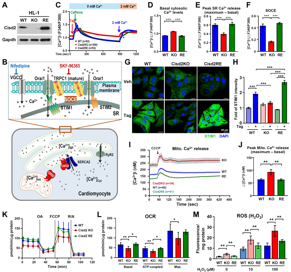
机制研究方面,团队通过HL-1心房肌细胞系发现:Cisd2缺失导致胞浆Ca2+升高、肌浆网Ca2+储存减少、STIM1点状形成受损,同时线粒体Ca2+超载伴随耗氧率下降。这些异常均可被Cisd2回补逆转,证实Cisd2通过调节SERCA2(肌浆网钙泵)活性维持钙稳态的关键作用。

转录组分析揭示更深层机制:自然衰老小鼠心房出现219个差异表达基因(DEGs),涉及整合素-FAK、JAK-STAT、PI3K-AKT-NF-κB等促纤维化和炎症通路激活。而在Cisd2TG老年鼠中,这些基因表达趋向年轻化模式,特别是AGE-RAGE(晚期糖基化终末产物-受体)通路显著下调。相反,Cisd2KO小鼠心房表现出支链氨基酸代谢异常、氧化应激增强和线粒体未折叠蛋白反应(mtUPR)激活等早衰特征。

这项研究首次系统阐明Cisd2延缓心房衰老的多层次保护机制:在分子层面,通过调节SERCA2维持钙稳态;在细胞器层面,保护线粒体-内质网功能耦联;在组织层面,维持闰盘结构和电传导完整性;在整体层面,抑制代谢重编程和炎症衰老。这些发现不仅为理解心房衰老提供了新视角,更重要的是揭示了CISD2作为治疗靶点的潜在价值——通过靶向调控这一"钙稳态守护者",或可开发出防治年龄相关性房颤的新型干预策略。
研究的临床转化前景广阔:一方面,监测心房CISD2水平可能成为评估心脏衰老的生物标志物;另一方面,已有研究发现黄酮类化合物hesperetin可激活CISD2,这为开发抗心房衰老药物提供了线索。当然,从机制研究到临床应用仍有距离,特别是CISD2调控剂的安全性和特异性需要进一步验证。但毋庸置疑,这项研究为应对全球老龄化带来的心血管疾病挑战,提供了重要的科学基础和创新思路。
生物通微信公众号
知名企业招聘