
-
生物通官微
陪你抓住生命科技
跳动的脉搏
恒定光照揭示无节律性Period三敲除小鼠的新型昼夜行为节律
【字体: 大 中 小 】 时间:2025年08月22日 来源:iScience 4.1
编辑推荐:
本研究突破性地发现恒定光照(LL)能挽救Period1/2/3三敲除(Per triple KO)小鼠的昼夜节律行为(如跑轮、摄食等),并伴随海马和皮层cFos表达的节律性。这一现象与野生型小鼠中LL破坏SCN(视交叉上核)节律的传统认知相反,揭示了TTFL(转录翻译反馈环)非依赖的昼夜振荡机制,为理解生物钟调控提供了新视角。
昼夜节律是生物体适应地球自转的重要内在机制,其核心调控网络依赖于Period(Per)、Clock等基因构成的转录翻译反馈环(TTFL)。然而,当这些核心基因被敲除后,传统理论认为生物体会完全丧失自主节律。这一认知被山崎晋(Shin Yamazaki)团队发表在《iScience》上的研究颠覆——他们发现,恒定光照(LL)竟能让无节律的Period三敲除(Per triple KO)小鼠重新表现出约22小时的近似昼夜节律。
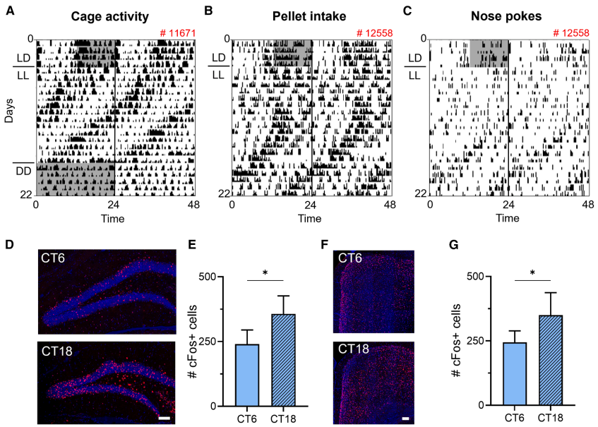
研究团队通过行为学监测、钙成像和免疫荧光等技术,首次证明恒定光照能诱导Per triple KO小鼠产生跑轮、摄食和探索行为的节律性,并伴随海马和运动皮层cFos表达的昼夜差异。令人惊讶的是,这种节律独立于SCN的钙振荡,且与野生型小鼠中LL破坏节律的现象截然相反。这一发现不仅挑战了传统TTFL模型的绝对性,更揭示了环境光可能通过未知的"非经典振荡器"调控生物节律。
关键技术方法
研究使用C57BL/6J背景的Per triple KO小鼠,通过ClockLab系统长期监测跑轮、红外活动及摄食行为;采用AAV9-CamKII-GCaMP6f病毒载体进行离体SCN钙成像;结合cfos-shGFP报告基因和cFos免疫荧光分析脑区活动;通过饮水给药(如氟哌啶醇)调控多巴胺通路。
主要研究结果
恒定光照揭示的昼夜节律在黑暗环境中无法维持
当Per triple KO小鼠从LL转入持续黑暗(DD)后,其22小时行为节律立即消失,转为超昼夜节律(ultradian rhythm),且跑轮活动总量显著增加。这表明光环境是节律显现的必要条件。

光照强度与遗传背景影响节律显现
在200-500 lux范围内,C57BL/6J品系的Per triple KO小鼠均表现出节律,而C57BL/6J/N混合品系小鼠仅在300-500 lux下显现节律,提示遗传背景影响光敏感性。
多巴胺拮抗剂消除LL诱导的节律
氟哌啶醇(haloperidol)处理显著抑制跑轮活动并消除节律,但另一种抗精神病药氯氮平(clozapine)无此效应。有趣的是,尽管多巴胺激动剂甲基苯丙胺(methamphetamine)能在DD中诱导类似节律,但VTA(腹侧被盖区)的酪氨酸羟化酶(TH)表达在Per triple KO小鼠中反而降低,暗示LL可能通过非多巴胺通路发挥作用。
SCN钙振荡与行为节律解耦
离体SCN钙成像显示,WT小鼠神经元呈现高度同步的~23小时节律,而Per triple KO小鼠仅少数神经元存在非同步化振荡(20-24.5小时),证实LL诱导的节律不依赖SCN起搏器。
研究结论与意义
该研究首次证明恒定光照能通过TTFL非依赖机制"唤醒"Per triple KO小鼠的昼夜节律,这种节律具有以下特征:
依赖持续光输入,与SCN振荡解耦;
伴随海马、皮层等脑区的神经活动节律;
可能涉及尚未明确的"非经典振荡器"。
这一发现拓展了人们对生物钟多元调控的认识,为理解光环境对神经退行性疾病(如阿尔茨海默病)患者昼夜紊乱的干预提供了新思路。未来研究需进一步揭示该振荡器的分子基础及其与已知奖励相关节律(如限食诱导节律)的关系。
生物通微信公众号
知名企业招聘