
-
生物通官微
陪你抓住生命科技
跳动的脉搏
青藏高原小型哺乳动物病毒组特征揭示潜在人畜共患病风险及生态传播机制
【字体: 大 中 小 】 时间:2025年08月23日 来源:npj Biofilms and Microbiomes 9.2
编辑推荐:
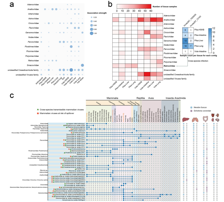
研究人员针对青藏高原(QTP)牧区小型哺乳动物(高原鼠兔和高原鼢鼠)及其环境样本开展病毒组学研究,鉴定出291,165个物种水平病毒操作分类单元(vOTUs)和774个新型真核病毒基因组,发现32种具有跨物种传播潜力的哺乳动物病毒(其中22种存在溢出风险),揭示了该地区独特的病毒多样性特征及生态传播网络,为高原人畜共患病防控提供重要科学依据。
青藏高原作为全球生物多样性热点区域,其独特的生态环境孕育了大量特有物种,同时也可能成为未知病原体的天然储存库。高原鼠兔(Ochotona curzoniae)和高原鼢鼠(Neodon fuscus)作为该地区的优势小型哺乳动物,与人类活动区域密切接触,已知携带包虫病、鼠疫等病原体。然而,当前对这些动物携带的病毒多样性认知仍存在巨大空白,特别是它们作为潜在人畜共患病媒介的生态学意义尚未系统阐明。
为全面解析青藏高原小型哺乳动物病毒组特征,由Wen Zhang团队牵头的研究在平均海拔4133米的牧区采集了76只高原鼢鼠、43只高原鼠兔及其周边环境样本(包括节肢动物、植物、真菌和土壤),通过高通量测序技术构建了迄今为止最全面的高原小型哺乳动物病毒组图谱。研究采用病毒宏基因组学方法,结合de novo组装和生物信息学分析流程,对392,069条病毒contigs进行系统鉴定。
关键技术方法包括:(1)多组织样本采集(肝脏、肺脏、肠道及心/脾/肾/脑复合样本);(2)Illumina NovaSeq 6000平台测序;(3)MEGAHIT v1.29进行序列组装;(4)VirSorter2和CheckV进行噬菌体鉴定;(5)MMseqs2聚类分析;(6)eggNOG-mapper v2功能注释;(7)PhaBOX v2预测噬菌体宿主范围。
病毒组多样性特征
研究鉴定出291,165个物种水平vOTUs,其中74%为未注释病毒。真核病毒主要分布于22个已知科,95.5%的新发现病毒与已知病毒氨基酸序列相似性低于80%。高原鼢鼠组织病毒多样性显著高于高原鼠兔(Wilcoxon检验P<0.0001),肠道组织呈现最高病毒丰度。

噬菌体生态功能
Microviridae和Caudoviricetes噬菌体占注释序列70%以上。肠道样本检测到609个vOTUs(73.4%),功能基因主要参与嘧啶代谢(thyX, dut)和DNA复制(dnaE, polA)。高原鼠兔肠道中这些功能基因数量显著多于鼢鼠,暗示两者对高海拔适应的不同策略。
新型真核病毒发现
774个完整/近完整真核病毒基因组中,包括:
正链RNA病毒:鉴定到与动脉炎病毒科(Arteriviridae)密切相关的4个病毒,与Jingmen rodent arterivirus 1有84.3-85.3%氨基酸相似性
负链RNA病毒:发现可能代表新属的弹状病毒科(Rhabdoviridae)病毒,与已知病毒仅36.7%相似性
双链RNA病毒:154个picobimaviruses主要存在于肠道
两个新的Anelloviridae单系群,ORF1核苷酸序列与已知病毒无显著匹配
跨物种传播风险评估
32种哺乳动物病毒显示跨宿主传播潜力,其中22种存在溢出风险。值得注意的是:
犬细小病毒(Canine parvovirus)在三个县区高原鼢鼠多组织及牦牛粪便中均有检出
Rodent hepacivirus和Rodent hepatovirus显示全球传播特征
首次在高原鼢鼠中发现Mosavirus A2和Chaetfec病毒,暗示环境传播途径

该研究首次系统揭示了青藏高原小型哺乳动物病毒组的组成特征和进化动态,填补了高海拔生态系统病毒多样性研究的空白。发现的两种Anelloviridae新进化支和多个可能代表新属的病毒类群,显著扩展了现有病毒分类学框架。特别重要的是,研究鉴定出的22种具有溢出风险的病毒,为预测和防控高原地区潜在的人畜共患病疫情提供了关键科学依据。
研究还揭示了病毒在小型哺乳动物不同组织中的特异性分布模式,以及通过环境介质(如节肢动物)进行传播的生态网络,这种"动物-环境-人类"的复杂互作关系,对于理解高原地区传染病的传播机制具有重要启示意义。未来需要扩大样本范围和物种多样性,以更全面评估病毒在青藏高原生态系统中的流动风险。
生物通微信公众号
知名企业招聘