
-
生物通官微
陪你抓住生命科技
跳动的脉搏
皮肤微生物组在多系统萎缩中的特征性改变:一项探索性研究及其临床意义
【字体: 大 中 小 】 时间:2025年08月24日 来源:npj Parkinson's Disease 6.7
编辑推荐:
本研究针对多系统萎缩(MSA)诊断困难与病理机制不明的临床痛点,通过16S rRNA测序技术首次揭示了MSA患者颈部与腋窝皮肤微生物组的特异性改变。研究发现MSA组显著富集Corynebacterium、Bacillus等菌属(LDA>3),且微生物群落结构与UMSARS评分、认知功能等临床表型显著相关(Spearman |r|≥0.6)。机器学习模型验证了皮肤微生物标志物对MSA与健康人群(AUC=0.852)及帕金森病(AUC=0.753)的鉴别潜力,为MSA的微创诊断提供了新思路。
多系统萎缩(Multiple System Atrophy, MSA)是一种致命的神经退行性疾病,以自主神经功能障碍、小脑性共济失调和帕金森综合征为特征。尽管其病理机制与α-突触核蛋白(α-synuclein)异常沉积密切相关,但临床诊断仍面临巨大挑战——约30%的MSA病例被误诊为帕金森病(Parkinson's Disease, PD),而现有的生物标志物检测往往需要侵入性操作。这种诊断困境的背后,是对疾病发生发展机制认识的不足。近年来,微生物组与神经疾病的关联研究为破解这一难题提供了新视角,但相关研究多聚焦于肠道微生物,对体表最大生态系统——皮肤微生物的关注几乎空白。
正是基于这样的背景,由中南大学湘雅医院Hong Jiang团队领衔的研究在《npj Parkinson's Disease》发表了开创性成果。研究人员敏锐注意到MSA患者普遍存在的自主神经功能紊乱会导致排汗异常、皮肤pH值改变等微环境变化,这些改变可能重塑皮肤微生物群落。为此,团队设计了横断面研究,采集31例MSA患者、20例PD患者和30例健康对照(Healthy Controls, HC)的颈部与腋窝皮肤样本,通过16S rRNA基因测序结合机器学习等多元分析方法,系统揭示了MSA特异的皮肤微生物特征及其临床关联。
关键技术方法包括:1)严格遵循2022年运动障碍学会标准招募MSA患者队列;2)采用含0.1% Tween 20的盐水预浸拭子标准化采集皮肤微生物;3)DADA2算法处理16S rRNA序列数据获得扩增子序列变体(Amplicon Sequence Variants, ASVs);4)通过LEfSe分析鉴定组间差异菌属;5)利用PICRUSt2预测微生物功能通路;6)构建SVM模型评估微生物标志物的诊断效能。
皮肤微生物组在MSA中的改变
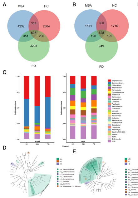
研究首先发现颈部与腋窝微生物组成存在显著差异(PERMANOVA p<0.01)。在颈部微生物中,MSA患者Bacillus、Prevotella_7和Streptococcus相对丰度较HC组显著升高,而Brachybacterium和Janibacter明显减少。更具特征性的是,MSA组腋窝Corynebacterium丰度既高于HC也高于PD组(LDA>4),同时Sandaracinobacter特异性增加而Finegoldia减少。这些改变可能与MSA患者异常的汗液成分和皮肤屏障功能相关。

功能适应性改变
通过PICRUSt2预测发现,MSA相关微生物群落中代谢通路(如脂质代谢、氨基酸代谢)显著改变,同时涉及环境适应和神经活性化合物合成的通路也发生重编程。这些功能变化可能通过微生物-宿主代谢互作参与MSA病理进程。
皮肤微生物与临床表型的关联
共现网络分析显示,认知评分(MoCA、MMSE)与腋窝微生物网络高度关联,而自主神经功能量表(SCOPA-AUT、RBDSQ)更倾向与颈部微生物相关。具体而言,颈部Brachybacterium与运动功能评分(UMSARS)呈正相关,却与执行功能(FAB)负相关;腋窝Sandaracinobacter则与便秘评分(Wexner)显著负相关。这种部位特异性的关联模式提示不同皮肤区域的微生物可能反映MSA不同的病理维度。

诊断价值探索
基于LASSO筛选的特征菌属构建的SVM模型,在验证集中区分MSA与HC的AUC达0.852,区分MSA与PD的AUC为0.753。SHAP值分析显示Corynebacterium、Streptococcus等菌属对分类贡献最大,这些微生物标志物为开发无创诊断工具奠定了基础。
研究结论强调,这是首次系统揭示MSA患者皮肤微生物组的特征性改变,这些改变与疾病严重程度和特定症状显著相关。特别值得注意的是,腋窝Corynebacterium的富集可能成为MSA鉴别诊断的潜在生物标志物。尽管研究存在样本量有限、16S分辨率不足等局限,但其创新性地将皮肤这一易获取的微生物生态位与神经退行性疾病研究相结合,不仅为理解MSA的病理机制提供了新视角(如微生物-免疫-神经轴的作用),也为开发微创诊断方法开辟了新途径。未来需要更大规模队列研究和宏基因组测序进一步验证这些发现,并深入探索皮肤微生物影响神经系统的具体分子机制。
生物通微信公众号
知名企业招聘