
-
生物通官微
陪你抓住生命科技
跳动的脉搏
烟酰胺单核苷酸(NMN)通过调控NAD+/SIRT1通路缓解环磷酰胺(CTX)诱导的卵巢功能损伤的机制研究
【字体: 大 中 小 】 时间:2025年08月25日 来源:Journal of Ovarian Research 4.2
编辑推荐:
本研究针对化疗药物环磷酰胺(CTX)导致的卵巢功能损伤这一临床难题,通过动物实验证实烟酰胺单核苷酸(NMN)补充可显著提升卵巢NAD+水平,减少DNA损伤标志物γH2AX表达,并通过调控RBM47/BANP和Sgk1/F13a1等关键靶点改善卵母细胞质量和胚胎发育能力。该研究为化疗期间卵巢功能保护提供了非侵入性干预策略,具有重要转化医学价值。
化疗药物对女性生殖系统的威胁与科学应对
在癌症治疗领域,环磷酰胺(CTX)作为烷化剂类化疗药物的代表,虽能有效杀伤肿瘤细胞,却同时导致30-50%患者出现卵巢功能衰退。这种生殖毒性主要表现为原始卵泡(PmF)储备急剧减少、卵母细胞DNA损伤加剧以及胚胎发育潜能下降,最终可能引发闭经甚至卵巢早衰。传统卵子冷冻等生育力保存方法存在延迟抗癌治疗、儿科适用性差等局限,因此开发与化疗同步的卵巢保护剂成为迫切的临床需求。
NAD+前体的治疗潜力探索
烟酰胺单核苷酸(NMN)作为NAD+(烟酰胺腺嘌呤二核苷酸)的关键前体,近年来在抗衰老领域展现出调控能量代谢和DNA修复的双重作用。已有研究表明,NAD+通过SIRT1通路能减轻铂类药物引起的肾细胞凋亡,但其在CTX所致卵巢损伤中的保护机制尚未阐明。本研究创新性地将NMN应用于CTX化疗模型,系统评估其对卵巢储备、卵母细胞质量及胚胎发育的全链条保护效应。
关键技术方法概览
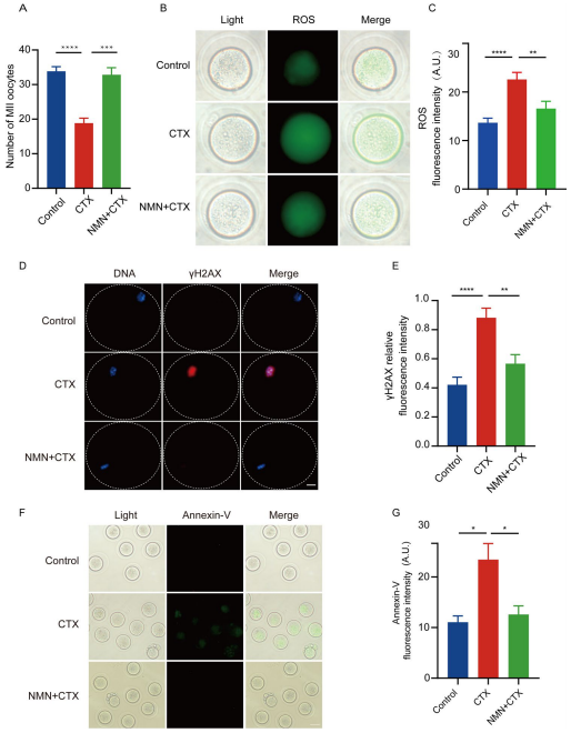
研究采用8周龄雌性C57小鼠建立CTX损伤模型(150 mg/kg腹腔注射),实验设空白对照组、CTX组和NMN干预组(200 mg/kg)。通过ELISA检测血清AMH(抗穆勒氏管激素)和FSH(促卵泡激素)水平,组织切片分析卵泡分类计数,转录组测序筛选差异基因。卵母细胞经超排卵获取后,进行体外受精(IVF)和胚胎培养,采用荧光染色评估ROS(活性氧)、γH2AX(DNA损伤标志)和细胞凋亡水平。
NMN恢复卵巢NAD+稳态

CTX处理使卵巢NAD+含量降低50%,而NMN补充显著恢复其水平(P<0.05)。这种代谢重塑伴随卵泡结构的改善:CTX组原始卵泡数量减少60%,而NMN干预使PmF数量回升至接近对照组(P<0.01)。血清学指标同步改善,AMH水平提升2.3倍,FSH下降40%,卵巢指数(OI)增加65%,证实NMN对内分泌功能的保护作用。
转录组揭示关键靶点机制

基因富集分析显示,NMN显著上调DNA损伤应答基因DDRGs和氧化应激基因OSGs的表达。其中RNA结合蛋白RBM47和核蛋白BANP的表达变化最具特征性——CTX使其mRNA水平降低3.5倍,而NMN干预后恢复至对照组的80%(P<0.01)。已知BANP参与斑马鱼细胞DNA修复,RBM47通过稳定Foxo3a抑制原始卵泡过度激活,这为NMN的卵泡保护提供了分子解释。
卵母细胞质量全面提升

单细胞转录组发现血清/糖皮质激素调节激酶Sgk1在NMN组表达升高2.1倍(P<0.05),该基因已被证实能减轻氧化应激并提高细胞存活率。功能实验显示:NMN使成熟卵母细胞(MII)获取量增加3倍,ROS水平降低55%,γH2AX荧光强度下降60%,凋亡率减少45%(均P<0.01)。这些数据表明NMN通过Sgk1等靶点减轻CTX的氧化损伤。
胚胎发育能力显著改善
在体外受精实验中,NMN使CTX组的2细胞胚胎形成率从35%提升至68%,囊胚形成率从22%增至55%(P<0.01)。囊胚细胞计数显示,NMN干预组平均细胞数达78个,较CTX组增加40%。TUNEL检测证实凋亡细胞比例从18%降至6%,表明NMN对胚胎质量的长期保护效应。
研究启示与转化前景
该研究首次系统阐明NMN通过NAD+/SIRT1通路减轻CTX生殖毒性的多维度保护机制:在组织层面维持卵泡储备,在细胞层面降低氧化损伤,在分子层面调控RBM47/BANP和Sgk1等关键靶点。相较于现有卵巢保护剂如褪黑素或mTOR抑制剂,NMN具有代谢调节与基因调控的双重优势。虽然临床转化仍需评估NMN对CTX抗肿瘤效力的潜在影响,但本研究为化疗患者的生育力保存提供了极具前景的非侵入性策略,未来或可发展为标准化辅助治疗方案。
生物通微信公众号
知名企业招聘