
-
生物通官微
陪你抓住生命科技
跳动的脉搏
多组学解析荜茇中胡椒碱通过靶向ACOT1调控脂代谢重编程治疗胃癌的机制
【字体: 大 中 小 】 时间:2025年08月26日 来源:Chinese Medicine 5.7
编辑推荐:
本研究针对胃癌治疗药物毒性大、耐药性强的临床难题,通过整合代谢组学、肠道菌群分析和网络药理学等多组学技术,系统揭示了传统中药荜茇(Piper Longum)通过其活性成分胡椒碱(piperine)靶向抑制ACOT1(酰基辅酶A硫酯酶1),从而阻断脂质新生(de novo lipogenesis)通路的关键治疗机制。研究发现高剂量荜茇提取物的抗肿瘤效果优于标准化疗方案(L-OHP+5-FU),且能维持肠道菌群α多样性,为开发低毒高效的胃癌靶向疗法提供了新思路。
胃癌(GC)作为全球第五大常见恶性肿瘤,其治疗面临严峻挑战——现有化疗方案如奥沙利铂(L-OHP)联合5-氟尿嘧啶(5-FU)虽为临床一线选择,但存在响应率低、毒副作用显著等缺陷。传统中药荜茇(Piper Longum)在胃肠道疾病治疗中历史悠久,其抗癌潜力虽被初步证实,但"成分-靶点-通路"的精确作用机制始终如雾里看花。更关键的是,肿瘤代谢重编程与肠道菌群的交互作用在胃癌治疗中尚未被系统阐释,这成为开发新型疗法的理论瓶颈。
研究人员采用多学科交叉策略,通过体内外实验结合LC-MS、16S rRNA测序等技术,构建了从整体药效评价到分子机制解析的完整研究链条。关键技术包括:(1)建立BALB/c-nude小鼠MFC细胞移植瘤模型,对比荜茇提取物与标准化疗的疗效差异;(2)基于UHPLC-Q-TOF/MS的非靶向代谢组学分析血浆样本;(3)通过Illumina平台进行肠道菌群16S rRNA基因测序;(4)整合网络药理学与分子对接预测活性成分作用靶点;(5)采用细胞热转移分析(CETSA)验证胡椒碱与ACOT1的直接相互作用;(6)应用密度泛函理论(DFT)计算解析胡椒碱的电子结构特征。
Piper Longum显著抑制GC细胞体内生长
通过皮下移植瘤模型发现,高剂量荜茇(187.5 mg/kg)使肿瘤体积缩小50%,疗效优于L-OHP+5-FU联合化疗组。值得注意的是,治疗期间小鼠体重稳定,肝肾功能指标正常,H&E染色显示主要脏器无病理损伤,提示其良好安全性。

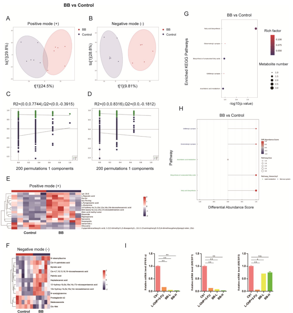
代谢重编程揭示脂代谢通路调控
OPLS-DA分析显示治疗组代谢轮廓显著改变,鉴定出28种差异代谢物,KEGG富集分析突出脂肪酸生物合成通路的核心地位。RT-qPCR证实荜茇可下调SREBP1和PPARγ等脂代谢关键调控因子,但不影响胆固醇相关的SREBP2。

肠道菌群生态特异性改变
β多样性分析显示荜茇显著改变菌群结构(Anosim p=0.025),但α多样性保持稳定。LEfSe分析发现Deferribacterales等促炎菌群丰度降低,Sankey图揭示特定菌属与谷氨酸代谢的强相关性。

ACOT1被确认为关键治疗靶点
TCGA数据分析显示ACOT1高表达与胃癌患者不良预后显著相关(HR>1)。分子对接表明胡椒碱与ACOT1结合能达-7.6 kcal/mol,CETSA证实其直接结合使ACOT1热稳定性提高。shRNA敲低ACOT1可增强癌细胞对胡椒碱敏感性,验证了靶点必要性。

胡椒碱量子化学特性解析
DFT计算显示该分子HOMO-LUMO能隙为3.64 eV,酰胺羰基氧(O25)区域静电势最低(-42.8 kcal/mol),Fukui函数分析证实此为亲核攻击主要位点,为结构优化提供理论依据。

该研究首次构建了"荜茇-胡椒碱-ACOT1-脂质新生"的完整作用轴,其科学价值体现在三方面:首先,多组学整合策略为传统中药现代化研究树立了新范式;其次,ACOT1作为胃癌新型预后标志物和治疗靶点的发现,填补了代谢酶与胃癌关联研究的空白;最后,胡椒碱量子化学特性的精确解析,为基于天然产物的抗肿瘤药物设计提供了原子级理论支撑。值得注意的是,研究揭示的菌群-代谢互作机制,为理解中药"多成分-多靶点"特点提供了微生物组学视角。这些发现不仅为荜茇的临床转化奠定基础,更为开发兼具代谢调控与微环境改善功能的胃癌治疗方案开辟了新途径。
生物通微信公众号
知名企业招聘