
-
生物通官微
陪你抓住生命科技
跳动的脉搏
高果糖饮食通过代谢重编程促进效应T细胞生成加剧炎症反应的作用机制及二甲双胍干预研究
《Signal Transduction and Targeted Therapy》:High fructose consumption aggravates inflammation by promoting effector T cell generation via inducing metabolic reprogramming
【字体: 大 中 小 】 时间:2025年08月27日 来源:Signal Transduction and Targeted Therapy 52.7
编辑推荐:
本研究揭示了高果糖摄入通过激活mTORC1信号通路和ROS依赖性TGF-β活化,直接促进Th1/Th17细胞分化,从而加剧炎症性肠病(IBD)的分子机制。团队通过体内外实验证实,二甲双胍可逆转果糖诱导的T细胞免疫失衡,为代谢-免疫交叉调控提供了新靶点。
【研究背景】
在现代饮食结构变迁的背景下,添加糖尤其是果糖的摄入量激增,与代谢性疾病、肿瘤和免疫紊乱的发病率升高密切相关。虽然果糖在肝代谢和肿瘤微环境中的作用已被广泛研究,但其对适应性免疫系统特别是T细胞功能的直接影响仍是未解之谜。更引人深思的是,随着炎症性肠病(IBD)全球发病率的持续攀升,饮食因素与免疫稳态的交互作用成为研究热点。前期研究发现高葡萄糖可通过ROS-TGF-β轴促进Th17细胞分化,但果糖是否通过独特机制调控T细胞亚群分化,进而影响IBD进展,这一科学问题亟待解答。
【研究方法】
研究团队采用多维度技术体系:①建立20%果糖饮水的小鼠模型,结合DSS诱导结肠炎和T细胞移植结肠炎两种疾病模型;②通过流式细胞术分析结肠、脾脏等组织中Th1/Th17等T细胞亚群比例;③利用Seahorse能量代谢分析仪检测糖酵解(ECAR)和线粒体呼吸(OCR)变化;④非靶向代谢组学分析果糖处理的T细胞代谢物差异;⑤CRISPR/Cas9技术构建Gls基因敲除T细胞;⑥Western blot检测mTOR(Ser2448)磷酸化水平;⑦使用二甲双胍进行药物干预实验。
【研究结果】
高果糖饮食促进Th1和Th17细胞介导的免疫反应
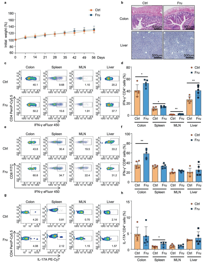
通过2个月20%果糖饮水干预发现,小鼠结肠、脾脏等组织中IFN-γ+CD4+ T(Th1)和IL-17A+CD4+ T(Th17)细胞比例显著增加,而Treg等调节性T细胞无显著变化。

高果糖饮食通过增强Th1和Th17细胞介导的免疫加剧炎症性肠病
在DSS诱导结肠炎模型中,果糖喂养组小鼠体重下降更显著,结肠缩短更明显,组织炎症评分更高。流式分析显示结肠中Th1细胞比例显著增加。在Rag1-/-小鼠模型中证实该效应具有T细胞依赖性。

果糖直接促进Th1和Th17细胞分化
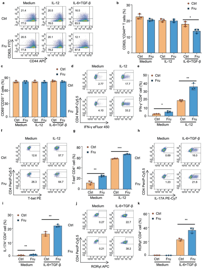
体外实验表明,25mM果糖培养条件下,na?ve T细胞中IFN-γ、T-bet(Th1标志)和IL-17A、RORγt(Th17标志)的mRNA和蛋白表达均显著上调,且该效应不依赖于T细胞活化状态。

果糖通过谷氨酰胺代谢依赖途径激活mTORC1促进Th1/Th17分化
代谢分析显示果糖显著抑制T细胞糖酵解但增强谷氨酰胺代谢。使用谷氨酰胺酶抑制剂CB-839或CRISPR敲除Gls基因可完全阻断果糖诱导的mTOR(Ser2448)磷酸化和Th1/Th17分化。

ROS介导的TGF-β活化参与果糖诱导的Th17细胞生成
高果糖环境促进T细胞内ROS积累,激活潜伏态TGF-β,该过程可被抗氧化剂NAC阻断。在IL-6+latent TGF-β1培养体系中,果糖剂量依赖性增强Th17分化。

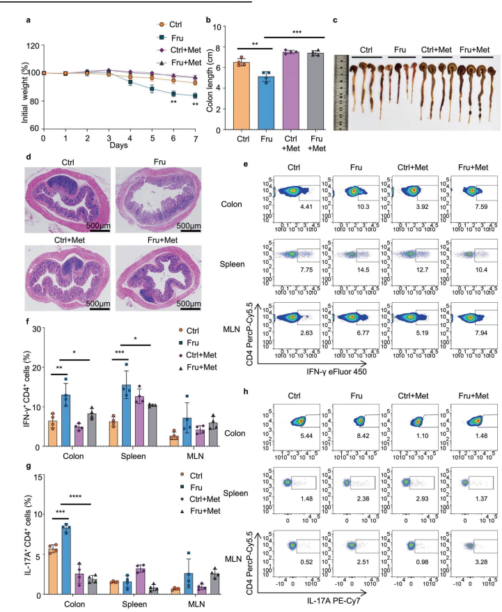
二甲双胍逆转果糖诱导的T细胞炎症
二甲双胍通过抑制mTORC1活化和降低ROS水平,在体外和体内均能有效逆转果糖诱导的Th1/Th17细胞增多,缓解结肠炎症状。

【结论与意义】
该研究首次系统阐明了高果糖饮食通过"谷氨酰胺代谢-mTORC1"和"ROS-TGF-β"双通路直接调控T细胞分化的分子机制,揭示了现代饮食模式中过量果糖摄入破坏免疫稳态的新途径。发现二甲双胍可针对性逆转果糖诱导的T细胞免疫失衡,不仅为IBD等炎症性疾病的防治提供了新策略,也为代谢-免疫交叉研究开辟了新视角。研究结果发表于《Signal Transduction and Targeted Therapy》,对指导公众健康饮食和开发免疫代谢干预药物具有重要价值。
生物通微信公众号