
-
生物通官微
陪你抓住生命科技
跳动的脉搏
tRNA阵列法实现21种转移RNA的体外同步表达——迈向自复制人工细胞的关键突破
【字体: 大 中 小 】 时间:2025年08月27日 来源:Nature Communications 15.7
编辑推荐:
研究人员针对人工细胞构建中tRNA同步合成的难题,开发了tRNA阵列法,通过组合HDVR核酶与RNase P处理策略,首次在PURE系统中实现21种tRNAs从单条多顺反子DNA模板的同步表达,其翻译活性达到常规IVS tRNA混合物的水平。该成果为构建自复制人工细胞提供了关键技术支持,同时为遗传密码工程提供了简便的tRNA制备方案。
在构建人工生命的宏伟蓝图中,实现遗传信息传递系统的自我复制是至关重要的一环。作为翻译过程中的关键元件,转移RNA(tRNA)需要至少21种才能完成所有氨基酸的转运。然而,在体外重建这一系统面临巨大挑战——天然tRNA的5'和3'端加工需要复杂的多步酶促反应,而现有技术难以实现多种tRNAs的同步表达。Ryota Miyachi等研究团队在《Nature Communications》发表的这项研究,通过创新的tRNA阵列法,成功突破了这一技术瓶颈。
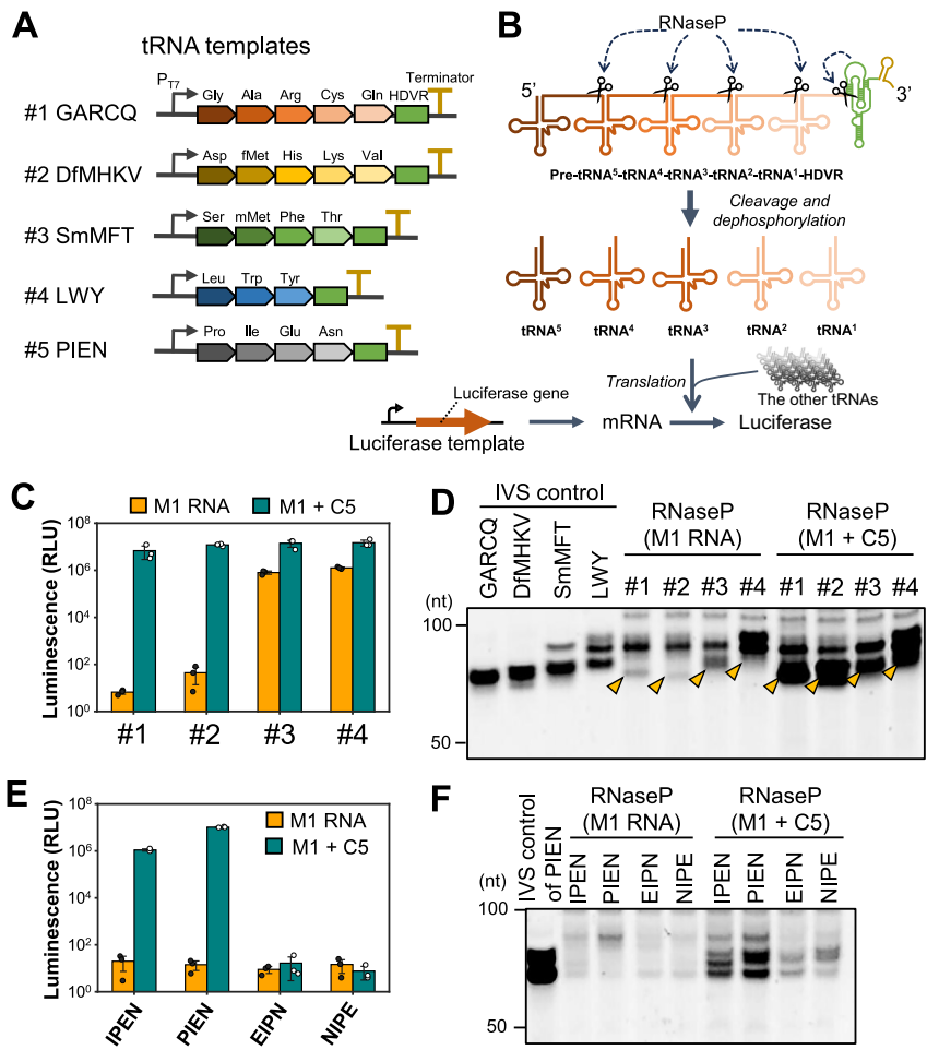
研究团队首先建立了无tRNA污染的PURE系统(tfPURE system),通过优化核糖体和EF-Tu的纯化方法,消除了背景翻译干扰。针对5'端加工难题,他们比较了两种策略:引导序列法(添加可被RNase P切除的5'引导序列)和5'-G变异法(将起始碱基突变为G)。实验显示,除tRNAAsn外,5'-G变异体普遍表现出更高的翻译活性。对于3'端加工,团队开发了HDVR自剪切核酶法和tRNA直接连接法,发现组合使用这两种方法(命名为tRNA阵列法)可同时解决5'和3'端加工问题。

关键技术包括:(1)建立tRNA-free PURE系统;(2)优化RNase P(M1 RNA+C5蛋白)处理条件;(3)设计多顺反子tRNA阵列模板;(4)开发基于纳米孔测序的tRNA组成分析方法;(5)应用HiBiT系统进行蛋白质定量。所有实验均使用实验室制备的翻译组件和体外转录的RNA。
研究结果显示:
单顺反子表达:通过引导序列法或5'-G变异法,六种非G起始tRNAs在tfPURE系统中成功表达,荧光素酶活性达107RLU水平。
多顺反子表达:将21种tRNAs分为5个操作子(如IPEN、GARCQ等阵列),通过tRNA阵列法实现各组tRNAs的功能性表达,其中添加C5蛋白可显著提高RNase P对长阵列的切割效率。
全系统整合:单条多顺反子DNA模板编码全部21种tRNAs,经转录后处理产生的tRNA混合物支持荧光素酶翻译活性达4.7×106RLU,相当于常规IVS tRNA混合物的59%。
应用验证:该方法制备的tRNA组成功实现了遗传密码重编程,将Nanoluc中五个Leu密码子(CUU)重新分配为ACG(Thr),并通过工程化tRNALeuCGU恢复活性。

讨论部分指出,该研究首次在PURE系统中实现了全部必需tRNAs的同步表达,相比天然系统中复杂的加工过程(涉及RNase E、PH、D等多重酶系),tRNA阵列法提供了更简洁高效的解决方案。虽然表达tRNAs缺乏转录后修饰导致翻译效率约为天然tRNAs的46%,但该方法已满足人工细胞构建的基本需求。作者特别强调,该技术不仅为自复制系统的实现铺平了道路,其简便的体外转录方案更为遗传密码工程提供了新工具——通过单次反应即可获得全套最小tRNA组,极大简化了非天然氨基酸掺入等应用的实验流程。
这项研究标志着合成生物学领域的重要进展,通过巧妙组合已知的RNA加工机制,解决了人工生命系统构建中的关键瓶颈问题。未来通过优化tRNA阵列排列顺序、引入修饰酶系统等方法,有望进一步提升翻译效率,最终实现完全自维持的人工遗传信息传递系统。
生物通微信公众号
知名企业招聘