
-
生物通官微
陪你抓住生命科技
跳动的脉搏
坦噶尼喀湖慈鲷鱼类广泛的时间生态位分化揭示适应性辐射新机制
【字体: 大 中 小 】 时间:2025年08月28日 来源:Nature Ecology & Evolution 14.5
编辑推荐:
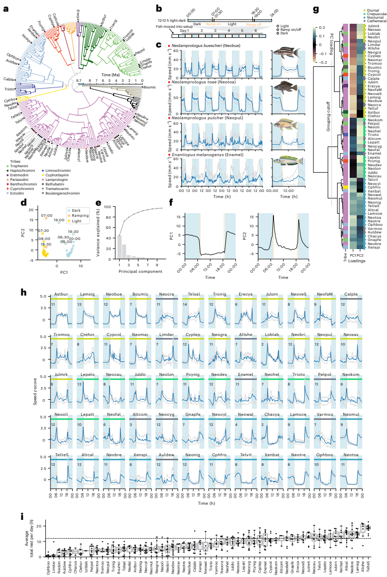
本研究通过长达一周的行为追踪实验,结合生态形态学和基因组学分析,揭示了非洲坦噶尼喀湖慈鲷鱼类(Cichlidae)在昼夜活动模式上存在显著分化。研究人员对60种慈鲷的500多个个体进行观测,首次证实时间生态位分化(temporal niche partitioning)在这一大规模适应性辐射中发挥重要作用,发现昼夜活动转换可能通过晨昏活动(crepuscular)的中间状态实现。基因组关联分析(GWAS)表明,活动模式差异与突触功能基因相关,而非核心生物钟基因。该研究为理解适应性辐射的驱动机制提供了新视角,发表于《Nature Ecology & Evolution》。
在生物多样性研究领域,适应性辐射(adaptive radiation)现象一直备受关注。达尔文雀的喙型分化、加勒比海安乐蜥的肢体特化,以及非洲大湖慈鲷的形态多样性,都是经典案例。然而,传统研究多聚焦于空间和形态的生态位分化,对时间维度(temporal dimension)的关注相对不足。是否存在昼夜活动模式的差异促进物种分化?这一科学问题在坦噶尼喀湖慈鲷鱼类这一"进化实验室"中显得尤为突出。
以往观察显示,多数慈鲷依赖视觉捕食,表现为昼行性(diurnal),但部分物种却演化出大眼和发达侧线系统等夜行性(nocturnal)特征。这种差异是否构成生态位分化?研究团队通过创新性的实验设计给出了肯定答案。
关键技术方法包括:1)建立高通量行为追踪系统,对60种慈鲷(代表12个族中的9个)进行为期6天的高频监测(10Hz);2)结合主成分分析(PCA)量化PC1(昼夜偏好)和PC2(晨昏活动)特征;3)整合稳定同位素(δ13C/δ15N)和形态学数据;4)基于全基因组测序(Oreochromis niloticus参考基因组)开展GWAS分析,鉴定高度关联变异(HAVs)和相关基因(HAGs)。
活动模式高度多样化
通过主成分分析发现,60种慈鲷涵盖所有已知昼夜活动模式:昼行性(如Neolamprologus buescheri)、夜行性(如Neolamprologus toae)、晨昏性(如Neolamprologus pulcher)和全时活动(cathemeral,如Enantiopus melanogenys)。PC1解释昼夜偏好(47.6%方差),PC2反映晨昏活动(24.4%方差)。

休息时间显著分化
物种间每日休息时间从3小时(如Ophthalmotilapia boops)到18小时(如Altolamprologus sp.)不等,与体型呈负相关。多数物种休息时贴近基质,但浮游种类(如Cyprichromis coloratus)会在水柱中保持垂直姿态休息。

时间生态位分化证据
系统发育信号分析(Pagel's λ=0.63, Blomberg's K=0.47)表明活动模式未呈现强烈谱系保守性。关键发现是:生态形态相似的物种可能占据不同时间生态位(如三种食鱼性慈鲷Boulengerochromis microlepis、Cyphotilapia frontosa和Lepidiolamprologus elongatus分别呈现昼行、夜行和晨昏活动),而相同时间生态位的物种可分化出不同食性。
晨昏活动的桥梁作用
PC1与PC2呈现抛物线关系(R2=0.51-0.60),强晨昏偏好物种(高PC2)的昼夜偏好(PC1)趋近零。离散性状进化模型支持"桥梁假说":昼行与夜行状态通过晨昏中间态转换(bridge-only-SYM模型AIC最优),直接转换率仅为0.001。
突触功能基因的关键作用
GWAS鉴定出848个与昼夜偏好相关的基因(HAGs),如调控神经肽CGRP的crcp基因和钙通道基因cacnb3b。GO分析显示这些基因富集于突触传递(synaptic transmission)和神经疾病相关通路(如癫痫、ADHD),而与核心生物钟基因无显著关联。

这项研究首次在脊椎动物适应性辐射中证实时间生态位分化的普遍性,挑战了传统生态位理论。其重要意义在于:1)揭示时间维度是生态位分化的独立轴;2)提出晨昏活动作为昼夜转换的进化桥梁;3)发现突触可塑性(而非生物钟)驱动活动模式演化。这些发现为理解物种快速分化提供了新框架,对研究睡眠障碍的进化基础也有启示。正如作者Annika L.A.Nichols和Maxwell E.R.Shafer指出,该研究"为探索行为可塑性在生物多样性形成中的作用开辟了新途径"。
生物通微信公众号
知名企业招聘