
-
生物通官微
陪你抓住生命科技
跳动的脉搏
分裂位点E3连接酶机制揭示ZNFX1通过泛素化单链RNA形成核糖核蛋白颗粒的免疫防御新机制
【字体: 大 中 小 】 时间:2025年08月29日 来源:Cell 42.5
编辑推荐:
本研究揭示了ZNFX1作为一种非经典E3泛素连接酶,通过核酸诱导的寡聚化激活其分裂活性位点机制,能够将单链RNA(ssRNA)泛素化并凝聚成泛素包裹的核糖核蛋白颗粒。研究人员通过整合结构生物学和生物化学方法,阐明了ZNFX1通过其螺旋酶结构域感知核酸,以及独特的RZ结构域催化RNA 2'-OH泛素化的分子机制。该发现不仅解释了ZNFX1在抗RNA病毒免疫中的关键作用,也为理解ZNFX1缺陷患者表现出的广泛感染易感性和自身免疫症状提供了分子基础。
在对抗RNA病毒的军备竞赛中,真核细胞进化出了多层防御系统。然而,科学家们一直困惑于一个关键问题:细胞如何区分"自我"与"非我"的RNA,并对其进行特异性标记?ZNFX1作为一种重要的免疫防御因子,其异常会导致人类患者出现严重的自身炎症和对多种病原体的广泛易感性,但它的分子工作机制却长期笼罩在迷雾中。这项发表在《Cell》上的研究如同拨云见日,揭示了ZNFX1通过一种前所未见的分裂位点机制,将危险的单链RNA标记并"打包"处理的精妙过程。
研究人员采用了冷冻电镜(cryo-EM)解析ZNFX1结构、原子力显微镜(AFM)观察核酸-蛋白复合物、分子动力学模拟分析构象变化、体外泛素化实验验证酶活机制,以及细胞功能实验等多种技术手段。来自患者来源的突变体分析为机制研究提供了重要线索。
【ZNFX1具有由螺旋酶和E3模块组成的柔性二分结构】
通过整合冷冻电镜和AlphaFold2预测,研究人员发现ZNFX1具有独特的结构组成:N端为UPF1样螺旋酶核心,中间是12个锌指结构组成的半刚性间隔区,C端则含有催化泛素转移的RZ结构域。这种特殊架构使得E3活性位点被"分裂"为Z-RING和RZ两个互补部分,需要通过寡聚化才能完整组装。

【ZNFX1是一种被长链单链核酸激活的E3连接酶】
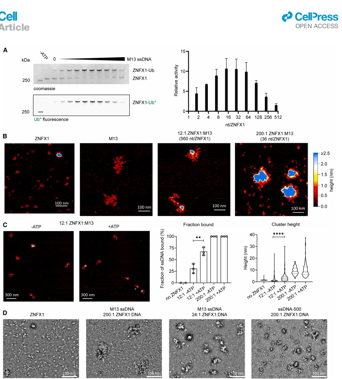
实验证明ZNFX1能特异性结合单链核酸(ssNA),但对双链形式无反应。有趣的是,只有长度超过80nt的ssNA才能有效激活其E3活性,短于50nt的ssNA虽能结合却无法激活。质谱分析证实ZNFX1主要形成K63连接的泛素链,更重要的是,它还能直接将泛素转移到RNA的2'-羟基上,这种修饰在碱性条件下可被水解,证实是通过酯键连接。

【ATP驱动的核酸转位是E3激活所必需】
研究发现ZNFX1具有5'→3'方向的转位酶活性,这种ATP依赖的运动对E3激活至关重要。使用非水解型ATP类似物的实验表明,ATP水解而非单纯结合才是激活关键。这种转位活性促使ZNFX1在长链ssNA上形成密集的核糖核蛋白颗粒。
【ZNFX1采用多步骤E3机制与其二分活性位点组织相关】
通过系统突变分析,研究人员阐明了ZNFX1独特的泛素转移机制:首先由Z-RING结合并激活E2~Ub复合物,然后将泛素转移到RZ结构域的催化半胱氨酸(C1860)上,最后完成对底物的修饰。特别值得注意的是,RZ结构域中的组氨酸(H1881)对激活亲核试剂(尤其是较弱的羟基亲核试剂)至关重要。

【ZNFX1在ssDNA上寡聚形成泛素包裹的核糖核蛋白颗粒】
原子力显微镜观察显示,ZNFX1能将M13 ssDNA转化为致密的蛋白-DNA聚集体。在饱和浓度下,DNA被完全包裹形成球形核糖核蛋白颗粒。这种凝聚作用依赖于特定的ZNFX1二聚体形成,其中ARM结构域介导的同源二聚化使两个单体的E3模块以反平行方式接近,实现活性位点的互补。
【ZNFX1保护细胞免受IFN诱导的细胞死亡】
细胞实验表明,ZNFX1缺失会使细胞对干扰素(IFN)刺激异常敏感,导致内质网应激和细胞死亡。RNA测序发现ZNFX1-/-细胞中未折叠蛋白反应基因显著上调。功能回补实验证实,ZNFX1的羟基泛素化活性(而非单纯核酸结合)对其细胞保护功能至关重要。
这项研究揭示了ZNFX1作为核酸激活的E3连接酶,通过独特的二分活性位点机制实现对RNA的泛素化标记。从进化角度看,ZNFX1在真核生物中广泛保守,提示其可能起源于更原始的RNA调控系统。在医学意义上,该发现为理解ZNFX1缺陷患者的复杂临床表现提供了分子解释——E3活性的丧失导致细胞无法正确处理病毒RNA和自身RNA,从而引发异常免疫反应。更广泛地说,这种将泛素直接转移到RNA上的新型翻译后修饰,为理解细胞如何区分"自我"与"非我"核酸开辟了新视角。
生物通微信公众号
知名企业招聘