
-
生物通官微
陪你抓住生命科技
跳动的脉搏
基于机器学习增强的腰椎间盘退变临床-转录组学分类系统揭示分子亚型与精准诊疗新策略
【字体: 大 中 小 】 时间:2025年08月30日 来源:Military Medical Research 22.9
编辑推荐:
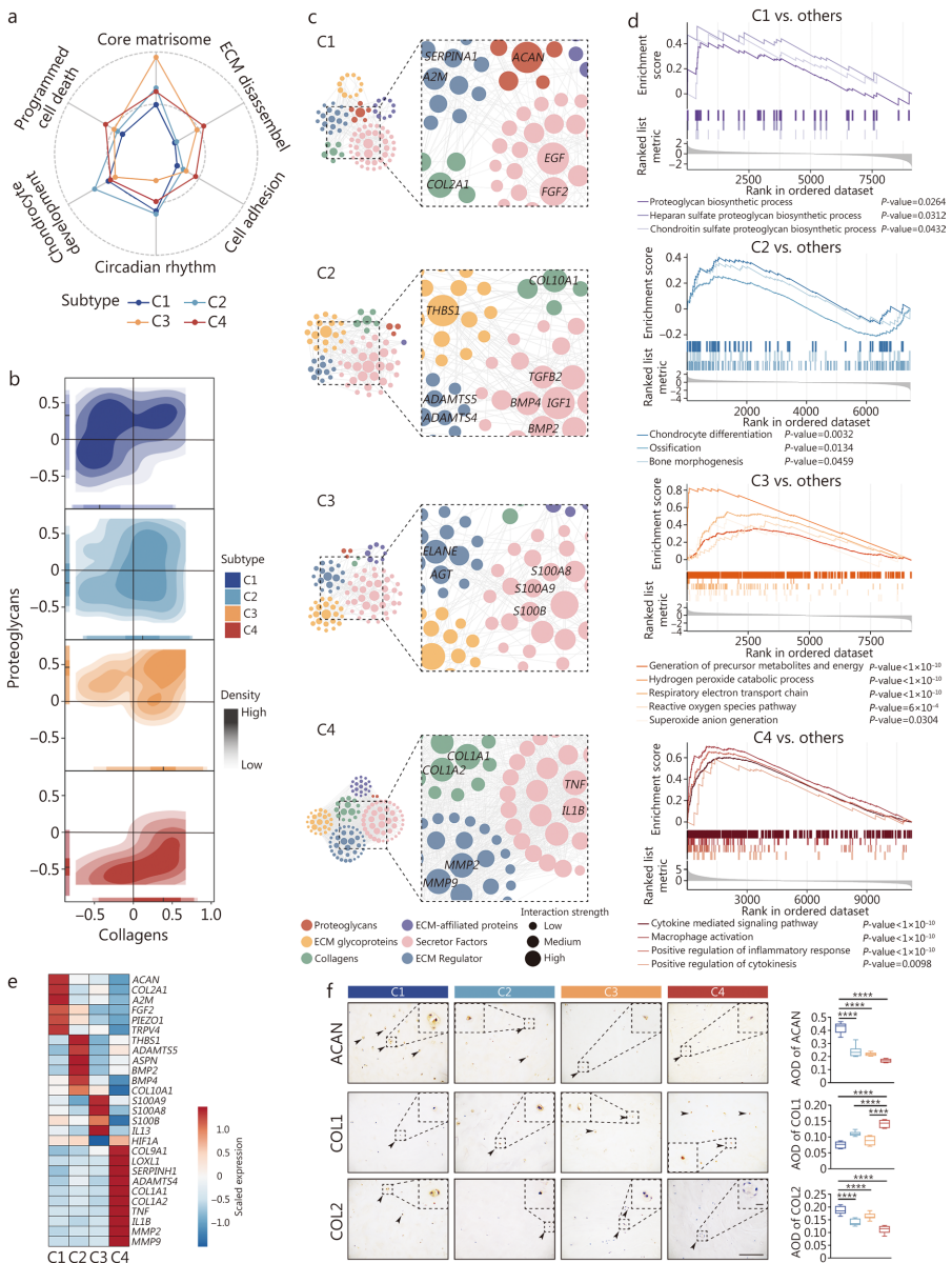
本研究针对腰椎间盘退变(LDD)的临床异质性问题,通过整合122例患者核髓组织(NP)的RNA测序数据,首次建立了四分子亚型分类体系(C1胶原增生型、C2骨化激活型、C3软骨生成受限型、C4纤维化型),结合单细胞测序解析了各亚型特异性细胞群及ECM重塑机制,并开发出基于12项临床特征的随机森林预测模型(AUROC=0.9312)。该研究为LDD精准分型及个体化治疗提供了分子标志物和临床决策工具,发表于《Military Medical Research》。
腰痛作为困扰现代人的常见顽疾,60%的病例与腰椎间盘退变(LDD)密切相关。然而传统诊疗仅依赖影像学分级(Pfirrmann分级等),无法揭示疾病背后的分子异质性,导致生物治疗进展缓慢。面对这一困境,陆军军医大学Peng Liu团队联合多中心开展了一项突破性研究,通过机器学习赋能的多组学分析,首次绘制了LDD的分子全景图谱。
研究采用三大关键技术:1) 收集122例LDD患者NP组织进行批量RNA测序(RNA-seq),结合SC3算法进行无监督聚类;2) 整合公共单细胞数据集(GSE160756/GSE165722)通过BayesPrism解析细胞亚群;3) 采用LASSO回归筛选12项临床特征建立随机森林预测模型,并在独立队列(n=25)中验证。
分子亚型鉴定与特征
通过8000个高变基因将LDD划分为4个亚型:C1高表达机械敏感通道TRPV4/PIEZO1和胶原II(COL2A1),呈现机械应力适应性修复特征;C2富集骨形态发生蛋白(BMP2/4)和Smad通路基因,伴随椎体滑移等临床表型;C3线粒体呼吸链复合体(COX7A1/2)激活但缺氧诱导因子HIF1A下调,与老年慢性病程相关;C4显著高表达炎症因子TNF-α/IL-1β,86%样本为游离型突出。
ECM重塑机制

单细胞整合分析揭示:C1中Chond2细胞通过TRPV4调控COL2A1合成;C2的髓核祖细胞(NPPC)表现成骨分化倾向;C4中巨噬细胞通过TNF-α-NF-κB1(p50)轴促进COL1A1转录,双荧光素酶报告基因实验证实p50可直接结合COL1A1启动子(活性增强3倍,P<0.001)。
临床预测模型
基于椎间盘高度(IDH)、突出形态等12项特征建立的随机森林模型,在验证队列中准确率达84%。典型病例分析显示:C1患者适合保守治疗(IDH=12.2±2.4mm);C2伴滑椎需优先考虑稳定性重建;C4需针对性抗炎治疗。
该研究首次构建了LDD分子分型-临床特征的映射体系,其重要意义在于:1) 提出亚型特异性治疗策略,如C4靶向TNF-α可缓解纤维化;2) 开发的无创预测模型助力临床决策;3) 为个体化生物治疗奠定基础。未来需通过多中心验证进一步优化分类系统,推动LDD诊疗进入精准医学时代。
生物通微信公众号
知名企业招聘