
-
生物通官微
陪你抓住生命科技
跳动的脉搏
SRT1720通过激活Parkin介导的线粒体自噬改善LPS诱导的小鼠抑郁样行为
【字体: 大 中 小 】 时间:2025年08月31日 来源:BMC Neuroscience 2.3
编辑推荐:
本研究针对抑郁症治疗中响应率不足的临床难题,聚焦线粒体自噬(mitophagy)缺陷与抑郁的关联机制。研究人员通过激活SIRT1(沉默信息调节因子2相关酶1)探索其对脂多糖(LPS)诱导的小鼠抑郁样行为的改善作用,发现SRT1720通过激活Parkin依赖的线粒体自噬通路,有效保护海马神经元线粒体功能,为抑郁症治疗提供了新靶点。该成果发表于《BMC Neuroscience》,为理解抑郁症的线粒体质量控制机制提供了重要证据。
抑郁症作为全球第三大疾病负担,影响着超过2.8亿人,但现有抗抑郁药物对近半数患者疗效有限。近年研究发现,线粒体功能障碍可能是抑郁症的早期事件,而线粒体自噬(mitophagy,选择性清除受损线粒体的过程)缺陷会导致活性氧(ROS)堆积和炎症反应。SIRT1(沉默信息调节因子2相关酶1)作为NAD+依赖性去乙酰化酶,在神经保护中起关键作用,但其通过线粒体自噬调控抑郁的机制尚不明确。
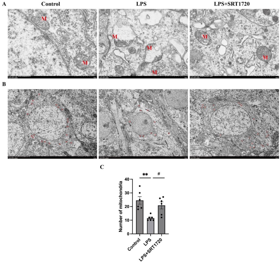
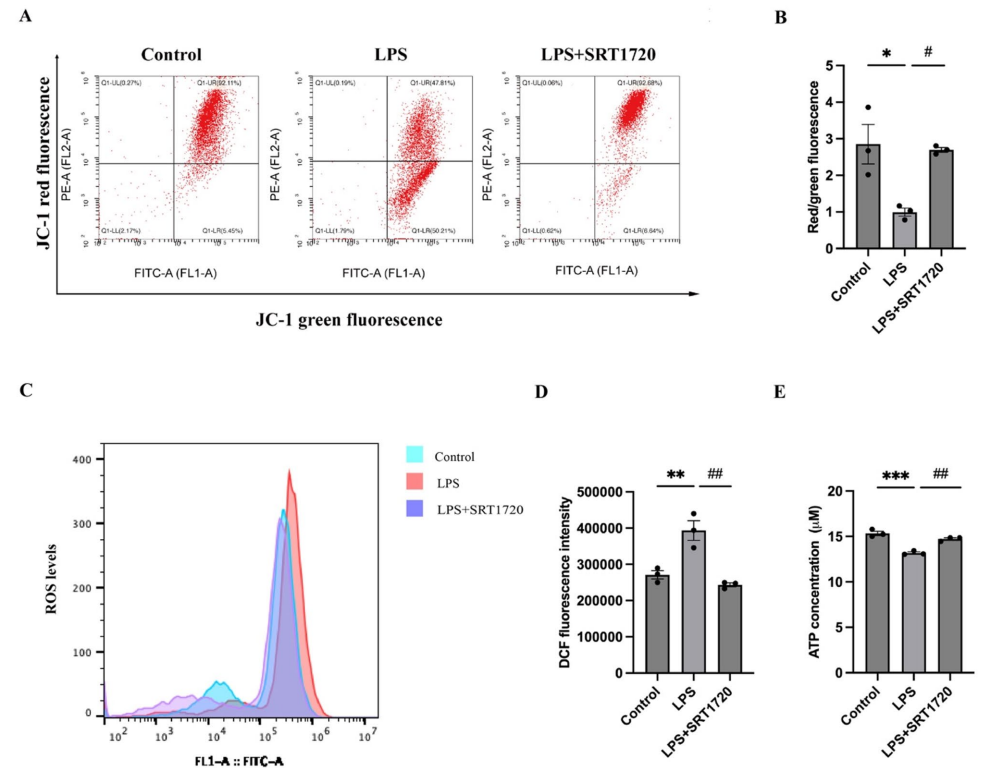
为探究这一科学问题,海军军医大学心理学系Yunxia Wang团队在《BMC Neuroscience》发表研究,采用LPS诱导的抑郁小鼠模型,结合SIRT1特异性激动剂SRT1720干预。通过行为学测试发现,SRT1720显著改善小鼠糖水偏好率(SPT)和强迫游泳不动时间(FST)。透射电镜显示SRT1720保护海马神经元超微结构,减少线粒体肿胀和嵴断裂,并促进自噬体形成。Western blot证实SRT1720上调LC3II(微管相关蛋白1轻链3,自噬体标志物)和Parkin(E3泛素连接酶)表达。体外HT-22细胞实验进一步验证SRT1720通过恢复线粒体膜电位(MMP)、降低ROS和提升ATP水平改善线粒体功能。
研究采用的关键技术包括:1)LPS诱导的抑郁小鼠模型构建;2)透射电镜(TEM)观察神经元和线粒体超微结构;3)流式细胞术检测线粒体膜电位(JC-1)和ROS水平(DCFH-DA);4)化学发光法测定ATP含量;5)Western blot分析SIRT1/Parkin/LC3II蛋白表达。
研究结果部分:
SRT1720缓解LPS诱导的抑郁样行为:SPT显示SRT1720组糖水偏好率较LPS组提高42%(p=0.004),FST不动时间减少35%(p=0.025)。

神经元保护作用:TEM显示SRT1720组海马神经元核膜清晰,内质网和高尔基体结构完整,自噬体数量显著增加。

线粒体修复机制:SRT1720使线粒体数量恢复至对照组水平(p=0.026),Parkin表达较LPS组增加2.1倍(p<0.001)。

体外验证:HT-22细胞中SRT1720使JC-1红绿荧光比提升58%(p=0.022),ROS降低46%(p=0.002),ATP水平恢复至对照组83%。

结论部分指出,该研究首次阐明SIRT1-Parkin通路通过促进线粒体自噬发挥抗抑郁作用。创新性体现在:1)揭示SIRT1下调是抑郁的潜在生物标志物;2)证实Parkin介导的线粒体质量控制是SIRT1调控抑郁的关键机制;3)为开发靶向线粒体自噬的抗抑郁药物提供理论依据。讨论部分强调,该发现不仅解释了临床抑郁症患者外周血SIRT1表达降低的现象(Luo et al., 2016),还为解决传统抗抑郁药响应率不足的问题提供了新思路。未来研究可进一步探索SIRT1激动剂与其他自噬通路(如PINK1)的协同作用。
生物通微信公众号
知名企业招聘