
-
生物通官微
陪你抓住生命科技
跳动的脉搏
E2F1-自噬-ALDH1A1轴通过p53依赖性机制增强肺癌干细胞样细胞的自我更新与耐药性
【字体: 大 中 小 】 时间:2025年08月31日 来源:Journal of Experimental & Clinical Cancer Research 12.8
编辑推荐:
本研究针对肺腺癌(LUAD)中癌症干细胞(CSCs)自我更新和耐药机制不明的关键问题,通过整合生物信息学分析和体内外实验,首次揭示了转录因子E2F1通过激活自噬促进ALDH1A1表达,以p53依赖性方式增强肺癌干细胞(LCSCs)的干性特征。研究发现E2F1可作为LUAD潜在生物标志物,为靶向CSCs的治疗策略提供了新靶点。
肺癌是全球癌症相关死亡的主要原因,其中肺腺癌(LUAD)作为非小细胞肺癌的主要亚型,因其高转移性和治疗耐药性导致患者5年生存率不足20%。癌症干细胞(CSCs)理论为解释肿瘤复发和耐药提供了新视角,但调控LCSCs干性特征的关键分子机制仍不明确。在这项发表于《Journal of Experimental & Clinical Cancer Research》的研究中,Jingyuan Li团队揭示了E2F1-自噬-ALDH1A1轴在p53依赖条件下调控LCSCs特性的新机制。
研究采用生物信息学分析结合实验验证的策略,关键技术包括:基于TCGA数据库构建干细胞评分模型;建立A549/H1299球状体细胞模型模拟LCSCs;通过shRNA干扰和过表达进行基因功能研究;采用免疫荧光、透射电镜和LC3双标系统检测自噬流;利用裸鼠移植瘤模型验证体内致瘤性;临床样本通过IHC和ELISA分析靶点表达。
研究结果部分:
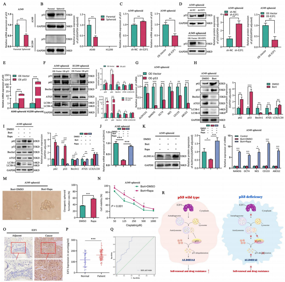
高干性LCSCs的特征:通过无血清培养获得具有高自我更新能力、耐药性和自噬活性的LCSCs。球状体细胞显示ALDH1A1表达升高,在体内仅需104个细胞即可成瘤,且自噬相关蛋白LC3B-II和Beclin1表达显著上调。

自噬对干性的调控:在p53野生型的A549球状体细胞中,自噬抑制剂3-MA和BafA1显著降低干性基因SOX2表达和克隆形成能力,而自噬激活剂Rapamycin产生相反效果。但在p53缺失的H1299细胞中未观察到类似现象。
E2F1的核心作用:生物信息学筛选发现E2F1表达与干细胞评分高度相关(r=0.54)。实验证实E2F1通过上调自噬关键蛋白促进A549球状体细胞干性,这种效应可被自噬抑制剂逆转。
ALDH1A1的下游机制:ALDH1A1作为自噬下游效应分子,其过表达能挽救自噬抑制导致的干性丧失。临床数据分析显示ALDH1A1高表达与LUAD不良预后显著相关。
p53依赖性机制:E2F1通过促进p53泛素化降解解除其对自噬的抑制作用。蛋白酶体抑制剂Bortezomib可抑制p53降解,恢复其对自噬和ALDH1A1的调控。

研究结论与意义:
该研究首次阐明E2F1通过"自噬-p53-ALDH1A1"级联反应调控LCSCs特性的分子机制。在p53野生型背景下,E2F1诱导的自噬促进p53降解,形成正反馈循环持续激活自噬并上调ALDH1A1,最终增强干性和耐药性。临床意义在于:1) 血清E2F1检测(AUC=0.90)为LUAD诊断提供新型无创标志物;2) 提出靶向E2F1-自噬-p53轴的多重干预策略,为克服CSCs耐药提供新思路;3) 揭示p53状态决定自噬对干性调控的双重作用,解释不同细胞模型的异质性。该发现为理解肿瘤干细胞微环境调控网络提供了重要理论依据。
生物通微信公众号
知名企业招聘