
-
生物通官微
陪你抓住生命科技
跳动的脉搏
KRT18作为肺腺癌新型预后标志物及免疫治疗潜在靶点的综合解析
【字体: 大 中 小 】 时间:2025年09月02日 来源:Clinical and Experimental Medicine 3.5
编辑推荐:
本研究聚焦肺腺癌(LUAD)治疗困境,通过多组学分析揭示角蛋白18(KRT18)在肿瘤进展中的关键作用。团队整合TCGA数据库挖掘、免疫组化验证及肿瘤微环境分析,首次系统证实KRT18高表达与LUAD不良预后显著相关(HR>1,p<0.05),其通过调控Th2/NK CD56bright细胞浸润及PD-L1/CTLA4负相关模式影响免疫治疗响应。该发现为LUAD的预后评估和免疫治疗策略优化提供了新靶点,发表于《Clinical and Experimental Medicine》。
肺腺癌(LUAD)长期占据全球癌症死亡率榜首,尽管靶向治疗和PD-1/PD-L1抑制剂带来曙光,但患者5年生存率仍徘徊在10-20%。这种治疗困境的核心在于缺乏精准的预后标志物——现有PD-L1 TPS检测仅能预测20%患者的免疫治疗响应,而KRT18作为上皮细胞标志物虽在多种癌症中异常表达,其在LUAD中的调控机制和临床价值始终迷雾重重。
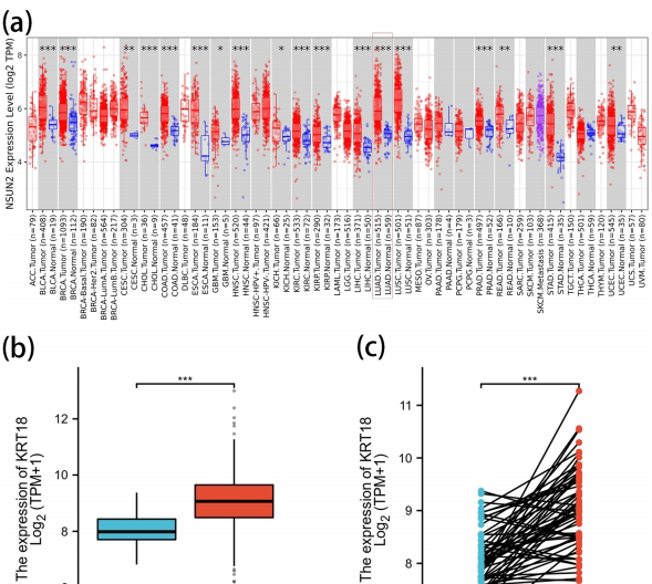
为破解这一难题,Xiao团队开展了一项横跨生物信息学与实验验证的研究。通过TCGA-LUAD队列的522例样本分析,结合免疫荧光和免疫组化技术,研究者首次绘制出KRT18在LUAD中的多维图谱。关键技术包括:1)基于TCGA数据库的差异基因筛选(|logFC|>1,p<0.05);2)UALCAN平台解析临床参数关联性;3)STRING数据库构建蛋白互作网络;4)TIMER算法评估免疫细胞浸润;5)6对LUAD/癌旁组织的免疫组化验证。
KRT18表达特征与诊断价值
研究揭示KRT18在12种癌症中普遍高表达,LUAD组织表达量显著高于正常(p<0.001)。ROC曲线显示其诊断AUC达0.822(95%CI:0.766-0.866),免疫组化证实癌组织存在密集棕染信号

临床预后关联性
KRT18高表达组总生存期显著缩短(HR=1.82,p=0.003),且与TNM分期呈正相关(N2期表达量较正常高3.1倍)。多因素分析显示T3/T4期(p<0.001)和N1/N2期(p<0.001)是独立危险因素

免疫微环境调控
KRT18表达与Th2细胞(R=0.38,p<0.001)和NK CD56bright细胞(R=0.42,p<0.001)呈正相关,而与CD274(PD-L1)呈负相关(R=-0.144,p<0.001)。这种独特的"高KRT18-低PD-L1"模式为免疫治疗耐药提供新解释

分子机制探索
GO分析显示KRT18富集于上皮分化(p=3.2×10-9)和中间纤维通路(p=1.4×10-7),STRING网络揭示其与KRT8/KRT19/EGFR存在密切互作

这项研究不仅确立KRT18作为LUAD独立预后因子,更创新性提出其免疫调控双刃剑特性:一方面通过Th2极化促进免疫抑制,另一方面可能削弱PD-L1抑制剂疗效。作者建议未来探索"KRT18+PD-L1 TPS"联合模型,并为CTLA4抑制剂适用人群筛选提供新依据。该成果为突破LUAD免疫治疗瓶颈开辟了全新视角,相关发现已申请河北省自然科学基金支持(C2022405023)。
生物通微信公众号
知名企业招聘