
-
生物通官微
陪你抓住生命科技
跳动的脉搏
小鼠下呼吸道中神经内分泌细胞与簇细胞差异表达绒毛蛋白和绒毛蛋白同源物的研究
【字体: 大 中 小 】 时间:2025年09月02日 来源:Cell and Tissue Research 2.9
编辑推荐:
本研究针对小鼠下呼吸道中表达绒毛蛋白(Villin)的罕见细胞类型进行深入解析,通过单细胞RNA测序(scRNA-seq)和免疫荧光双标技术,首次证实这类细胞实为神经内分泌细胞(NEC)亚群而非新型细胞类型,同时发现簇细胞(TC)特异性表达绒毛蛋白同源物(Advillin)。该发现解决了长期以来因抗体交叉反应导致的细胞标记混淆问题,为呼吸道罕见细胞研究提供了关键分子标记依据。
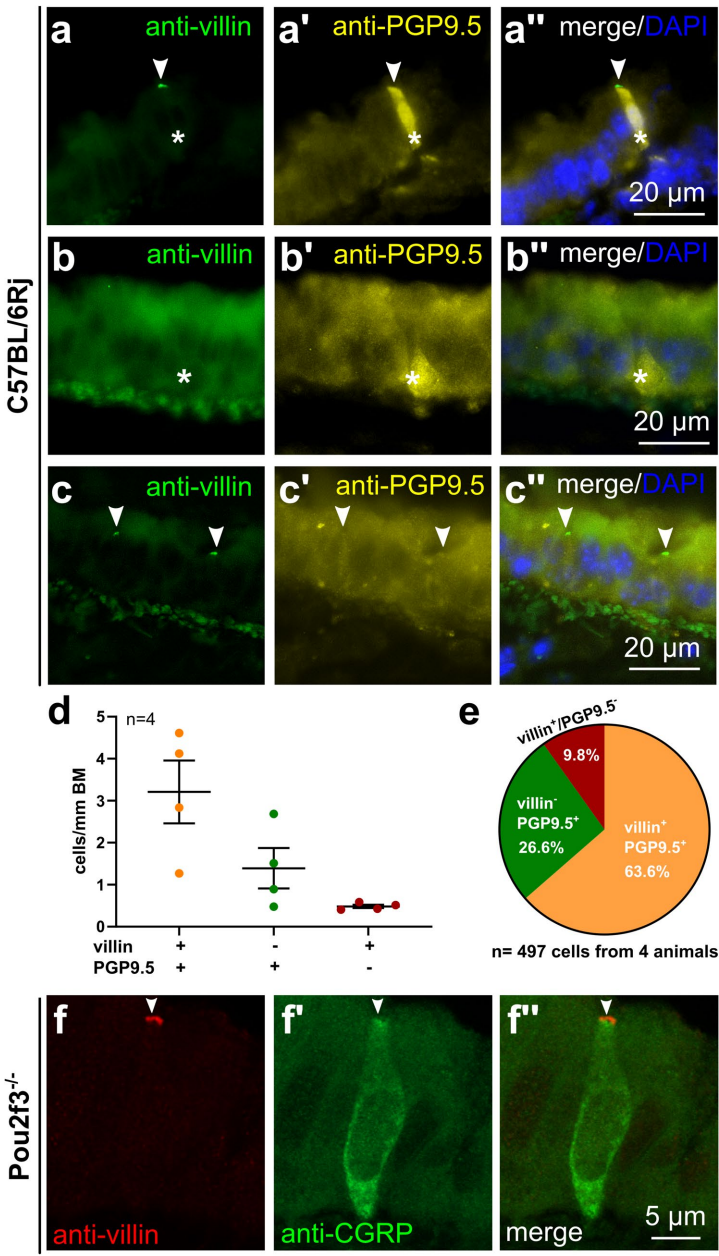
呼吸道上皮如同精密的哨兵系统,其中罕见的哨兵细胞——神经内分泌细胞(NEC)和簇细胞(TC)虽仅占1%,却在防御反射、病原体清除甚至癌症发生中扮演关键角色。长期以来,绒毛蛋白(Villin)被广泛用作TC的标志物,但令人困惑的是,在缺乏TC的Pou2f3-/-基因敲除小鼠中,仍存在Villin阳性细胞。这个谜团引发了研究者对呼吸道罕见细胞身份鉴定的重新思考。
为破解这一难题,Wafaa Mahmoud和Alexander Perniss领衔的研究团队采用多学科交叉策略,通过透射电镜(TEM)和扫描电镜(SEM)揭示细胞超微结构特征,结合Cre-loxP报告基因系统和单细胞转录组分析,系统研究了小鼠气管和肺部的细胞分子特征。研究特别关注了野生型C57BL/6Rj与Pou2f3-/-小鼠的对比,并利用Chat-eGFP和Avil-Cre等转基因小鼠模型进行细胞谱系追踪。

电镜观察发现,Pou2f3-/-小鼠气管中所有具有紧密排列微绒毛的细胞均含有基底致密核心囊泡(DCV)——这是NEC的标志性特征。与之对比,野生型小鼠则同时存在TC和NEC两种微绒毛细胞。
定量分析显示,NEC的微绒毛比TC短50%、更粗且排列更疏松。线粒体形态学测量进一步证实,NEC具有上皮细胞中最小的线粒体,而TC的线粒体虽接近但仍显著大于NEC。

免疫荧光双标显示,气管中约三分之二的PGP9.5+ NEC同时表达Villin,而肺部的NEC几乎不表达Villin。值得注意的是,CXCL13+ NEC亚群中超过半数共表达Villin,这与其特殊的化学感应功能相吻合。
通过Vill-Cre+/mTmG+报告小鼠证实,约25%的PGP9.5+ NEC存在Villin启动子活性。在肺部,近半数神经上皮小体(NEB)细胞虽有Vil1启动子活性史,但仅极少数(<1%)显示Villin免疫反应性,提示微绒毛发育的动态变化。

研究发现85%的Chat-eGFP+ TC表达Advillin,且Avil-Cre+/mTmG+小鼠中75%的TRPM5+ TC显示报告基因活性。单细胞转录组数据证实,Avil-mRNA主要在TC中表达,而Vil-mRNA则富集于NEC。
这项发表于《Cell and Tissue Research》的研究彻底改变了呼吸道罕见细胞的认知框架:首先,明确了Villin阳性细胞实为NEC的功能亚群,而非独立细胞类型;其次,确立Advillin作为TC的特异性标记,解决了因蛋白同源性导致的抗体交叉反应问题。这些发现对正确解读既往基于Villin标记的研究具有重要意义,并为呼吸道化学感应、神经内分泌调节等研究提供了可靠的分子工具。特别在肿瘤研究领域,该成果有助于澄清小细胞肺癌等肿瘤的细胞起源争议,为精准医疗提供理论基础。
生物通微信公众号
知名企业招聘